Книга Электроника для начинающих, страница 42 – Паоло Аливерти

Авторы: А Б В Г Д Е Ж З И Й К Л М Н О П Р С Т У Ф Х Ч Ш Ы Э Ю Я
Книги: А Б В Г Д Е Ж З И Й К Л М Н О П Р С Т У Ф Х Ц Ч Ш Щ Ы Э Ю Я
Бесплатная онлайн библиотека LoveRead.in

Онлайн книга «Электроника для начинающих»

📃 Cтраница 42
Иллюстрация к книге — Электроника для начинающих [i_222.jpg]

Рис. 6.13. Электрическая схема интегратора. Если на его вход поступает сигнал прямоугольной формы, на выходе мы имеем сигнал треугольной формы

Дифференциатор

Если в интеграторе поменять местами резистор и конденсатор, мы получаем дифференцирующую цепь, т. е. цепь, которая производит сигнал, пропорциональный скорости изменения входного сигнала, работает по принципу, обратному интегратору, то есть если дифференциатор принимает сигнал треугольной формы, то производит прямоугольный.

Для обеспечения стабильности схемы необходимо добавить между входом и выходом небольшой конденсатор емкостью несколько десятков пикофарад, а также сопротивление на входе.

Иллюстрация к книге — Электроника для начинающих [i_223.jpg]

Рис. 6.14. Электрическая схема дифференциатора. Если на его вход поступает сигнал треугольной формы, на выходе мы имеем сигнал прямоугольной формы

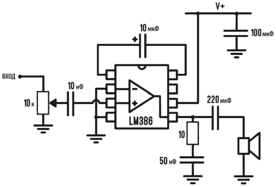
Интегрированный звуковой усилитель с LM386

Операционные усилители не подходят для запуска небольшого громкоговорителя. Для этих целей предпочтительно использовать интегральную схему, выполненную в виде звукового усилителя. LM386 – это небольшой чип, практичный и экономичный, питающийся от батарейки и обеспечивающий до 1 Вт мощности.

Чип реализован в DIP-корпусе, имеет 8 выводов и не требует двухполярного питания. По этой причине он очень популярен среди электронщиков-гитаристов, которые используют его для создания небольших портативных усилителей. Самым известным является «Smokey Amp» Брюса Зинки: небольшой усилитель размером с сигаретную пачку!

Иллюстрация к книге — Электроника для начинающих [i_224.jpg]

Рис. 6.15. Расположение выводов интегрированного звукового усилителя LM386


LM386 является своего рода операционным усилителем мощности; он имеет два входа: инвертирующий и неинвертирующий. Коэффициент усиления может составлять 20 или 200 и его можно изменять, добавив конденсатор на 10 мкФ. К входному контакту (номер 3) подключим потенциометр или триммер на 10 кОм для регулировки громкости. Громкоговоритель должен иметь импеданс 8 Ом.

Иллюстрация к книге — Электроника для начинающих [i_225.jpg]

Рис. 6.16. Электрическая схема простого усилителя звука с чипом LM386


Если вы хотите, можете сделать схему на макетной плате и поместить ее в небольшую коробку: всегда удобно иметь небольшой звуковой усилитель в лаборатории.

Иллюстрация к книге — Электроника для начинающих [i_226.jpg]

Рис. 6.17. Усилитель звука с чипом LM386, реализованный на макетной плате

Фильтры

Фильтр представляет собой устройство, которое ограничивает или отбирает сигнал. Фильтр для ADSL используется для разделения телефонного сигнала, который состоит из частот вплоть до 4 кГц, и сигнала для ADSL-модема, существующего в том же канале, но имеющего частоту более 4 кГц. Без фильтра мы бы слышали комбинацию двух сигналов, которые не понравились бы ни нам, ни модему. В электронном мире фильтры находятся повсюду, частенько они нежелательны, так как некоторые сочетания компонентов ограничивают частоты, которые может обрабатывать цепь. Существует два больших семейства фильтров: пассивные и активные. Пассивные фильтры изготовлены с помощью простых компонентов, таких как резисторы, конденсаторы и катушки индуктивности. Как правило, они ослабляют сигналы и не подходят для работы со слабыми сигналами; кроме того, они не очень точны, и эффект от них довольно небольшой. Активные фильтры включают в себя усилитель и несколько пассивных компонентов. Они могут работать с малыми сигналами, они гораздо более точны и эффективны, но требуют более сложных схем реализации.

Есть аналоговые и цифровые фильтры. Цифровые фильтры требуют преобразования сигнала в последовательность битов, подлежащих обработке с помощью специальных схем обработки называемых DSP (Digital Signal Processor – цифровой сигнальный процессор). DSP – это небольшие специализированные вычислительные машины, которые могут очень быстро производить математические расчеты для кадра сигнала. Фильтр, таким образом, реализуется программным обеспечением: это непростой элемент, но очень мощный. Вы можете создавать схемы, способные точно и эффективно фильтровать частоты и делать удивительные вещи, например предсказывать следующий кадр сигнала.

На станциях метро одного большого города были установлены экспериментальные системы, которые могут слышать приближение поезда и с помощью предсказывающих фильтров производят сигнал через динамики, который удаляет шум приближающегося поезда. При использовании по меньшей мере трех из этих цифровых фильтров, размещенных в окружающей среде, можно найти и изолировать источник звука.

Такие устройства используются в современных звукозаписывающих студиях, где можно отдельно записать звуки целого оркестра.

Очевидно, что в этой главе мы ограничимся простыми аналоговыми фильтрами, созданными для управления изменяющимися сигналами с течением времени. Фильтры классифицируются по типу поведения по отношению к сигналу. У нас есть фильтры:


• низких частот (НЧ) – пропускают частоты ниже определенного значения или частоты среза;

• высоких частот (ВЧ) – пропускают частоты выше частоты среза;

• полосовые – пропускают частоты в некоторой полосе пропускания;

• заграждающие – заграждают определенную полосу частот.

Фильтр низких частот

Самый простой способ создать фильтр это подключить конденсатор и резистор, так чтобы конденсатор был подключен между резистором и землей. Мы уже видели в главе, описывающей компоненты, что конденсаторы, в условиях постоянного тока, ведут себя как разомкнутые контуры, в то время как с увеличением частоты имеют сопротивление (реактанс), которое постепенно уменьшается до тех пор, пока не дойдет до нуля или очень низкого значения. Если на вход фильтра, изображенного на схеме ниже, мы подадим постоянный сигнал, мы не увидим ничего особенного, сигнал будет проходить через резистор и не произведет никакого эффекта на конденсатор. Если бы частота сигнала была очень высокой, конденсатор повел бы себя как сопротивление или даже замыкание, полностью удалив поступивший сигнал.

Иллюстрация к книге — Электроника для начинающих [i_227.jpg]

Рис. 6.18. Электрическая схема фильтра низких частот. Только частоты со значение меньше частоты среза могут проходить через него беспрепятственно

Вход
Поиск по сайту
Ищем:
Календарь