Книга Теория ограничений Голдратта. Системный подход к непрерывному совершенствованию, страница 44 – Уильям Детмер

Авторы: А Б В Г Д Е Ж З И Й К Л М Н О П Р С Т У Ф Х Ч Ш Ы Э Ю Я
Книги: А Б В Г Д Е Ж З И Й К Л М Н О П Р С Т У Ф Х Ц Ч Ш Щ Ы Э Ю Я
Бесплатная онлайн библиотека LoveRead.in

Онлайн книга «Теория ограничений Голдратта. Системный подход к непрерывному совершенствованию»

📃 Cтраница 44

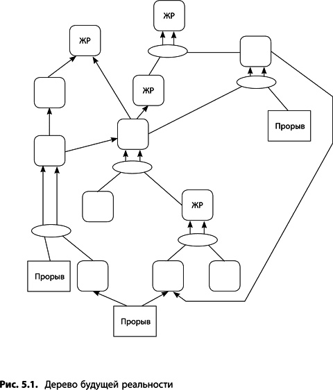
Конечно, второй вариант предпочтительнее. Но на деле многие из нас часто принимают важные решения (в деловой или личной сфере), не будучи по-настоящему уверенными в правильности своего выбора. Если бы существовал некий способ заранее проверить действенность и правильность идеи, до того как на ее реализацию уйдет уйма сил и времени! И Голдратт разработал такой способ проверки – это дерево будущей реальности, которое помогает определить правильность выбранного пути.

Определение

Дерево будущей реальности (ДБР) – логическое построение, которое использует принцип достаточности причины при логических переходах и позволяет проследить изменения, возникающие в системе при реализации некой идеи. Однако самое важное ДБР позволяет удостовериться, ведет ли выбранная идея к желаемым результатам (ЖР – см. рис. 5.1). Это картина реальности, которой еще не существует. Дерево будущей реальности помогает проявить и проследить цепочки причин и следствий, вызываемых в системе нашими решениями. ДБР – это способ моделирования будущего, и поскольку это взгляд вперед, то построение диаграммы ведется снизу вверх (а не сверху вниз, как в дереве текущей реальности).

Иллюстрация к книге — Теория ограничений Голдратта. Системный подход к непрерывному совершенствованию [_232.jpg]
Цель

Дерево будущей реальности строится для того, чтобы:

● проверить действенность идеи до того, как будут затрачены силы, время и деньги на ее реализацию;

● определить, приведут ли задуманные нами изменения системы к желаемым результатам и не возникнет ли при этом каких-либо побочных эффектов;

● определить, не повлечет ли за собой внедрение идеи каких-нибудь новых проблем (негативные ветви диаграммы);

● изучить возможность создания позитивных замкнутых циклов (когда система сама поддерживает позитивные явления);

● проследить последствия отдельных решений в масштабах всей системы;

● убедить руководство принять то или иное решение;

● вести стратегическое планирование.

Исходные условия

Эффективное использование дерева будущей реальности возможно при соблюдении и понимании следующих условий:

● части системы взаимосвязаны и взаимозависимы по определению изменения в одной части вызовут изменения в других;

● работа систем подчиняется причинно-следственной логике;

● производимые в системе изменения приводят как к планируемым, так и к побочным результатам;

● побочные явления можно предсказать;

● побочные явления могут носить позитивный, нейтральный или негативный характер;

● некоторые идеи могут принести больше вреда, чем пользы;

● можно с определенной долей уверенности предсказать, какие последствия (желаемые и побочные) будет иметь принятое решение;

● нежелательные последствия можно предусмотреть, выявить и предотвратить;

● причинно-следственная логика применима к будущему так же, как к настоящему и прошлому;

● идея не станет практическим решением, пока не проверить ее эффективность и не начать внедрять;

● как отдельные процессы, так и система в целом изменчивы (вариабельны);

● причины и следствия подчиняются критериям проверки логических построений и должны анализироваться в соответствии с этими критериями;

● каждая пара причин и следствий часто сопровождается невысказанными, но подразумевающимися предпосылками.

Как работать с этой главой

● Прочтите раздел «Описание дерева будущей реальности», в котором описывается ДБР и принципы его работы.

● Прочтите раздел «Создание дерева будущей реальности» со всеми примерами. Здесь вы подробно ознакомитесь с этапами построения диаграммы и поймете цель каждого из них.

● Прочтите раздел «Анализ дерева будущей реальности», в котором объясняется, как проверить, является ли ваша диаграмма логически верной и правильно ли она отображает положение дел в будущем.

● Изучите «Пример дерева будущей реальности» на рис. 5.35, посвященный успешному внедрению в организации принципов TQM. Это типичный пример из практики, демонстрирующий, какой сложной может быть реальная ситуация и насколько полезно дерево будущей реальности для моделирования перехода системы из существующего состояния в желаемое.

● Изучите рис. 5.36 «Создание дерева будущей реальности». Это проверочный список, которым можно руководствоваться при построении дерева будущей реальности. В него включены сжатые инструкции и примеры по каждому этапу разработки диаграммы. Подробные описания процесса даны в разделе «Создание дерева будущей реальности».

● Потренируйтесь, используя «Упражнение на построение дерева текущей реальности» из приложения 5.

Повторяемость события не подтверждает его правильность.

Закон Саудера
Описание дерева будущей реальности

Вы наверняка слышали о компьютерном моделировании. Его всегда применяют при проектировании сложных высокотехнологичных изделий. Так, при разработке современных летательных аппаратов (например, истребителя Би-2) проводятся серьезные тесты на надежность, устойчивость в полете, проверяются различные летно-технические характеристики – и все это задолго до того, как будет собран первый полноценный самолет. Ценность компьютерного моделирования в том, что оно позволяет избежать разрушения испытательного образца и возможной травмы или даже гибели людей при испытаниях. Моделирование помогает убедиться в корректности сделанных математических расчетов, прежде чем в реализацию проекта будут сделаны основные инвестиции.

Возможно ли моделирование в нетехнических областях, например, в управлении? Возможно. Для этого, по сути, и предназначено дерево будущей реальности. Хотя ДБР – не компьютерная программа, предложенная техника весьма эффективно поможет выстраивать будущие события и отсеивать малополезные или даже вредные идеи.

Пример из жизни

Рассмотрим иммиграционную реформу 1986 г. в США. На принятие закона о прекращении незаконной иммиграции Конгресс затратил массу сил, времени, средств, не обращая внимания на политические трудности и возражения некоторых фракций.

Добился ли он своей цели? Через десять лет после принятия акта ежегодная нелегальная иммиграция в Соединенные Штаты Америки достигла своего максимума, т. е. принятый закон дал обратный эффект. Хуже того, он обязал работодателей при приеме на работу проверять законность пребывания кандидатов на территории США, что повлекло за собой массовую подделку документов: водительских прав, удостоверений личности, карточек социального страхования и свидетельств о рождении, которые без специальных средств теперь было очень сложно отличить от настоящих. Это, в свою очередь, привело к тому, что социальными благами (медицинское обслуживание и пр.) стали пользоваться люди, по закону не имеющие на это прав. Конечно же, Конгресс США не ожидал и не хотел таких последствий (рис. 5.2).

Вход
Поиск по сайту
Ищем:
Календарь