Книга Теория ограничений Голдратта. Системный подход к непрерывному совершенствованию, страница 47 – Уильям Детмер

Авторы: А Б В Г Д Е Ж З И Й К Л М Н О П Р С Т У Ф Х Ч Ш Ы Э Ю Я
Книги: А Б В Г Д Е Ж З И Й К Л М Н О П Р С Т У Ф Х Ц Ч Ш Щ Ы Э Ю Я
Бесплатная онлайн библиотека LoveRead.in

Онлайн книга «Теория ограничений Голдратта. Системный подход к непрерывному совершенствованию»

📃 Cтраница 47
Иллюстрация к книге — Теория ограничений Голдратта. Системный подход к непрерывному совершенствованию [_243.jpg]
Иллюстрация к книге — Теория ограничений Голдратта. Системный подход к непрерывному совершенствованию [_244.jpg]

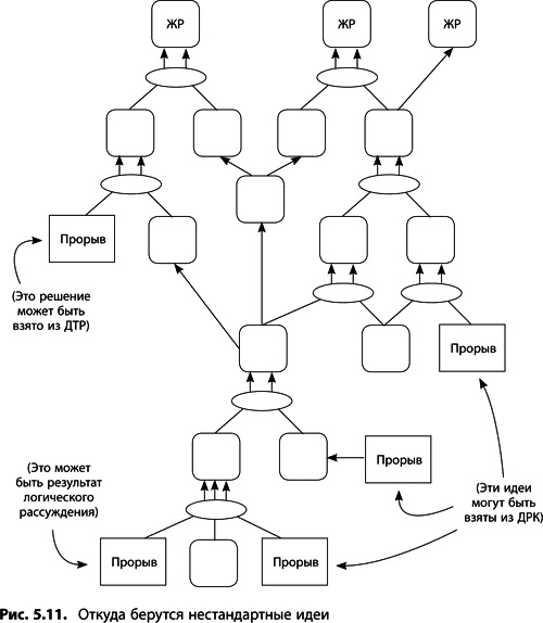
● Диаграмма разрешения конфликтов. Если для решения проблемы вы использовали ДРК, то варианты прорыва, предложенные в ходе ее создания, будут первым уровнем нестандартных решений для ДБР (помним, что ДБР строится снизу вверх) – рис. 5.11. Подробное описание того, как при помощи ДРК сгенерировать варианты прорыва, вы найдете в главе 4 «Диаграмма разрешения конфликтов».

● Воображение. Кроме ДРК для генерации идей могут использоваться любые другие методики («мозговой штурм», карточки Кроуфорда, Дельфи и пр.).

● Логика. Сосредоточьтесь на текущей ситуации и вашем видении желаемого ее состояния в будущем. Задайте себе вопрос: «Что я должен сделать в существующих обстоятельствах, чтобы достичь желаемого результата?» (рис. 5.12). После формулировки конкретного действия или описания некоторого важного условия проверьте его по КПЛП. Если предложенная оригинальная идея не приведет к искомому результату, вы это выявите сразу.

Иллюстрация к книге — Теория ограничений Голдратта. Системный подход к непрерывному совершенствованию [_245.jpg]

Примечание: когда начнет вырисовываться ДБР, большинство стрелок должны объединяться эллипсами (больше даже, чем в ДТР). Оригинальная идея может привести к задуманному результату, только если будет опираться на существующую реальность. Это целесообразно отразить при помощи логического «И». Поэтому одиночных стрелок от прорыва к желаемому результату будет очень мало. Аналогичное рассуждение относится и к стрелкам, ведущим к побочным эффектам, а также к связям между промежуточными и желаемыми результатами. Так что если в ДБР вам попалась одиночная стрелка, тщательно проверьте ее: вероятнее всего, необходимо добавить прорыв или обозначить какое-то условие, существующее обстоятельство. Проверяйте всегда достаточность причины: «Может ли эта причина сама по себе вызвать указанное следствие?» Если нет, ищите и включайте в диаграмму недостающие элементы.

Дерево будущей реальности и другие инструменты в рамках метода рассуждений Голдратта

Конечно, ДБР можно использовать обособленно, без связи с прочими логическими деревьями ТОС, но чаще всего такое построение не учитывает важные системные моменты. Зачем, например, перестраивать систему, если вы не можете четко объяснить, чем именно недовольны? А если даже вы знаете, чем конкретно вызвано ваше недовольство, в каком направлении нужно вести работу по реорганизации?

ДБР и дерево текущей реальности

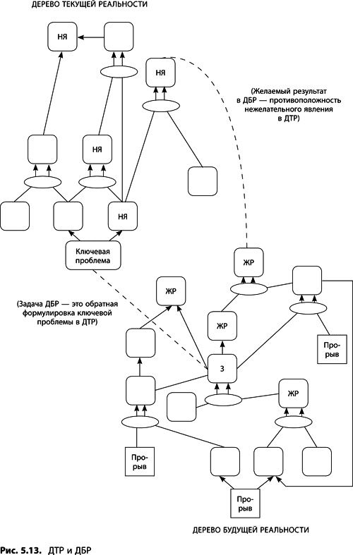
Осуществляете ли вы стратегическое планирование или решаете одну конкретную проблему, начать необходимо с какой-то четко определенной отправной точки. Здесь пригодится ДТР: ключевая проблема и есть та отправная точка, от которой начинается движение к формулировке цели для ДБР. Ведь наша задача: перевести имеющиеся нежелательные явления, существующие в настоящем, в их противоположность – желаемые результаты в будущем (рис. 5.13).

Иллюстрация к книге — Теория ограничений Голдратта. Системный подход к непрерывному совершенствованию [_246.jpg]

Кроме того, практически невозможно планировать будущее, если нет ясности в настоящем (существующие в системе причинно-следственные зависимости). И ДТР – это логическая основа для построения ДБР, так как из его структуры можно многое взять при моделировании будущих изменений в системе. Если мы говорим, например, о корпорациях, то существующие в них многие годы системы довольно стабильны, так что причины и следствия, которые фигурируют в ДТР, вполне могут пригодится и в ДБР. Иными словами, элементы дерева текущей реальности достаточно легко трансформируются в логические блоки дерева будущей реальности. Формулировки при этом могут измениться на противоположные по смыслу, а в качестве следствий станут выступать уже не нежелательные явления, а желаемые результаты. Однако модель взаимоотношений логических элементов должна рассматриваться в контексте все той же объективной реальности. О том, как ДБР связано с ДТР, вы можете также прочитать в главе 3 «Дерево текущей реальности».

Дерево будущей реальности и диаграмма разрешения конфликтов

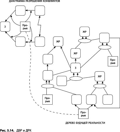
Для успешного преобразования системы необходимо четко понимать, чего именно вы хотите добиться. Часть ответа предоставляет нам диаграмма разрешения конфликтов: при ее помощи вырабатываются способы выявить и исключить неверные предположения и суждения. А ДБР, в свою очередь, тестирует оригинальные идеи на жизненность (рис. 5.14). Итак, если первоначально были созданы ДТР и ДРК, то у вас уже есть блоки для начала строительства ДБР.

На рис. 5.13 и 5.14 показано, насколько полезны дерево текущей реальности и диаграмма разрешения конфликтов в качестве основы для построения ДБР. О том, как ДБР связано с ДРК, вы можете также прочитать в главе 4 «Диаграмма разрешения конфликтов».

Иллюстрация к книге — Теория ограничений Голдратта. Системный подход к непрерывному совершенствованию [_247.jpg]
Дерево будущей реальности и дерево перехода

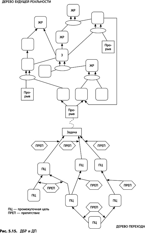
Как вы помните, нестандартная идея может выражаться как описанием неких желаемых условий, так и конкретным руководством к действию. ДБР по своей сути – это лаборатория, в которой мы испытываем эффективность своих идей. Это проверка ответа на вопрос «На что изменять (что делать с ограничением)?», который предлагает нам диаграмма разрешения конфликтов (т. е. доказательство состоятельности идей, выработанных при построении ДРК). Вопросы внедрения до сих пор не затрагивались, так как это прерогатива дерева перехода и плана преобразований. Дерево перехода показывает, каким образом можно реализовать идеи, разработанные при помощи ДРК и ДБР (рис. 5.15).

Иллюстрация к книге — Теория ограничений Голдратта. Системный подход к непрерывному совершенствованию [_249.jpg]

В общем случае в качестве оригинальной идеи у нас есть некоторое описание желательный условий, а не конкретных действий (чтобы не ограничивать круг возможностей при разработке конкретных путей внедрения). Но в какой-то момент необходимо задуматься и решить, что предпринять для достижения желаемой цели. Если изначально неясно, как реализовать общее описание желательного условия, то дерево перехода поможет:

Вход
Поиск по сайту
Ищем:
Календарь