Книга Мозг. Как он устроен и что с ним делать, страница 47 – Илья Мартынов

Авторы: А Б В Г Д Е Ж З И Й К Л М Н О П Р С Т У Ф Х Ч Ш Ы Э Ю Я
Книги: А Б В Г Д Е Ж З И Й К Л М Н О П Р С Т У Ф Х Ц Ч Ш Щ Ы Э Ю Я
Бесплатная онлайн библиотека LoveRead.in

Онлайн книга «Мозг. Как он устроен и что с ним делать»

📃 Cтраница 47

Другие бронебойные молекулы внимания

Давайте, чтобы не путаться в многообразии систем мозга, еще раз расставим все точки над i. Системы мозга можно делить анатомически. И это мы с вами увидели на примере ДСМ, в которую входят конкретные структуры (области мозга). Такое же анатомическое деление мы видим в структуре лимбической (эмоциональной) системы. Также можно делить системы мозга по типу химического вещества. И об этом мы тоже уже поговорили в первой части книги, когда обсуждали нейромедиаторы. В целом та или иная химическая система, работающая на определенном нейромедиаторе, может входить в состав какой-то из сетей (ДСМ, СВЗ и так далее). И гетерохимическая теория поясняет, что так сделано для того, чтобы одномоментно распространять сигнал по всей сети через конкретный нейромедиатор. Поэтому важно понимать, что раз в обеспечение внимания вовлечено много структур, то и медиаторов будет работать несколько.

На внимание влияет не только дофамин. Некоторый оптимальный тонус работы нервной системы задает серотонин. Нормальное функционирование серотониновой системы обеспечивает здоровый сон, что немаловажно для обучения. В экспериментах на животных показано, что этот нейромедиатор участвует в процессах регуляции внимания и способности к обучению. Серотониновая система очень разветвленная, в мозге много областей, где можно встретить серотониновые нейроны. Поэтому ее функции разнообразны. Другой нейромедиатор – норадреналин – помогает нам управлять вниманием в стрессовых ситуациях. Считается, что он способствуют быстрому переключению внимания в сложных условиях.

Нам уже известно, что далеко не последнюю функцию в регуляции внимания играет самый первый из открытых нейрофизиологами медиатор – ацетилхолин. Клетки, синтезирующие ацетилхолин, находятся в тегментальных ядрах, являющихся производными ретикулярной формации. То есть она мало того что аккумулирует медиаторы, так еще и поставляет их.

Отростки ацетилхолиновых нейронов направляются в гиппокамп (он переводит память из краткосрочной формы в долгосрочное хранилище). Доказано, что, стимулируя ацетилхолиновые рецепторы, можно влиять на когнитивные процессы, например на выстраивание временно́й последовательности событий. Ацетихолиновые рецепторы находят и в лобных долях. Как вы помните, отростки клеток доходят туда из глубинных структур первого этажа мозга.

Важно сказать, что внутри ацетихолиновой системы есть рецепторы, чувствительные к никотину. И воздействие на них также увеличивает активность системы.

Сигарета улучшает внимание?

В середине 1990-х выяснилось несколько важных для многих курильщиков фактов. Во-первых, в ряде исследований в США было установлено, что огромное число заядлых курильщиков страдают психическими заболеваниями. Причем среди этих заболеваний преобладает шизофрения (около 70 %). Сегодня уже доказано, что у людей с шизофреническими расстройствами нарушаются процессы обработки информации.

Также многие данные исследований указывали на то, что у некоторых психически здоровых курильщиков могут быть нарушены процессы фильтрации информации, а курение табака вызывает у них улучшение внимания. Любопытно, не правда ли?

Ряд исследований показал, что курение улучшает скорость обработки мозгом информации. Казалось бы – вот и ответ от всех бед! Кури себе сигареты или трубку (что там кому больше нравится) – и будешь внимателен и сконцентрирован. Надо сказать, что немало дискуссий велось на эту тему как в западных университетах, так и в российских, например в СПбГУ.

Но ученый народ решил разобраться в проблеме детальнее. О курении было известно и еще кое-что: серьезная никотиновая зависимость вызывает ухудшение когнитивных способностей. На помощь физиологам подоспели генетики. Они обнаружили определенные вариации генов, которые повышают у человека склонность к алкоголизму и никотиновой зависимости.

Выяснилось, что у заядлых курильщиков значительно чаще встречается форма фермента катехол-О-метилтрансферазы, чуть более активная, чем другие его формы. Сам этот фермент участвует в распаде дофамина, адреналина и других схожих веществ. А поскольку форма этого фермента чрезмерно активна, у данной группы курильщиков хронически понижен уровень дофамина. А это, во-первых, сразу сказывается на внимании, а во-вторых, влияет на формирование никотиновой зависимости.

В 2008 году исследователи с кафедры психиатрии Университета Пенсильвании (Филадельфия) продемонстрировали, что при отказе от курения способность концентрироваться падает и объем кратковременной памяти заметно сокращается. Это повышает вероятность, что человек, бросивший курить, вскоре опять потянется к сигаретам, чтобы избавиться от когнитивного дискомфорта. Важно отметить, что курильщикам внутренне действительно очень неспокойно. Это весьма неприятные ощущения, которые приводят к увеличению психического напряжения. Возможно, помимо классической наркотической зависимости (а природа курения именно такова), эти механизмы объясняют нервозность курильщиков в ситуациях, когда под рукой нет сигареты или табака.

В ходе тех же исследований 2008 года выяснилось, что после 14-часового воздержания от курения только экспериментальная группа с генотипом, кодирующим более активный фермент, хуже справлялась с тестами как на внимание, так и на краткосрочную память. Более того, у этой же группы курильщиков был зафиксирован значительно более низкий уровень дофамина, который увеличивался после выкуривания сигареты.

Так стало понятно, что есть огромная группа курильщиков, которым не помогут классические никотиновые пластыри, потому что у них нарушения не в ацетилхолиновой системе, а в дофаминовой. Но и сигареты вряд ли могут быть здесь решением проблемы. В настоящий момент разрабатываются блокаторы катехол-O-метилтрансферазы. Например, уже давно доказано, что препарат «Толкапон» снижает активность фермента и улучшает когнитивные способности, влияя на концентрацию и кратковременную память. Этот же препарат применяют при лечении болезни Паркинсона.

Вообще, внимание обеспечивается огромным количеством структур всех этажей мозга. Как вы понимаете, задействуются и все структуры анализаторов (в зрительной системе это глаза, оптический нерв, таламус, структуры среднего мозга, зрительные поля коры), и гиппокамп, и кора мозга.

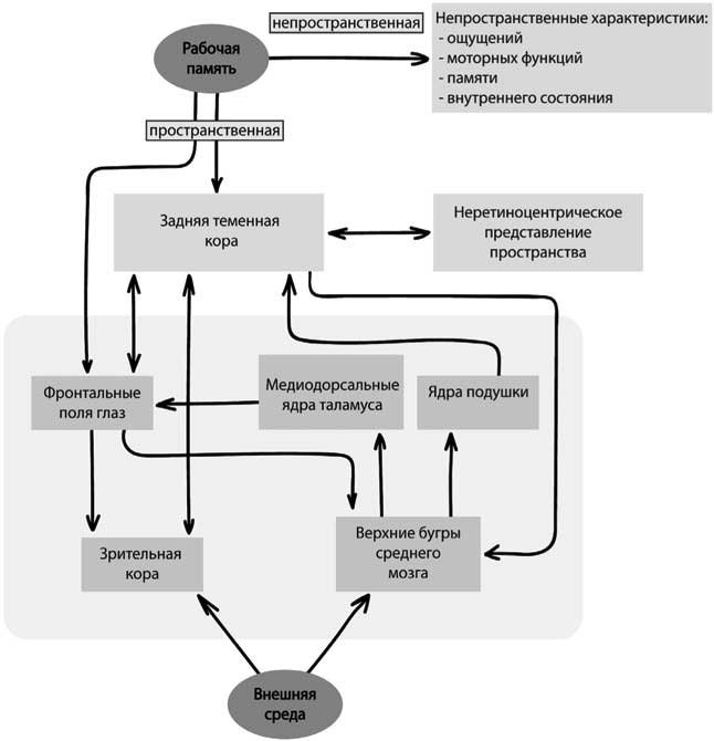
Мы не будем подробно разбирать все звенья этой сложной системы. Предлагаю лишь взглянуть на схему зрительного внимания (рис. 47).

Иллюстрация к книге — Мозг. Как он устроен и что с ним делать [i_047.jpg]

Рис. 47. Схема нейрофизиологических путей, обеспечивающих процессы зрительного внимания


На этой схеме мы видим структуры первого этажа (средний мозг, таламус) и области коры. Важно добавить, что рабочая память обеспечивается префронтальными отделами коры. О них мы уже говорили чуть выше. И именно префронтальные отделы вместе с задними теменными отделами являются направляющей силой, обеспечивающей сознательное удержание внимания на каком-то визуальном объекте. Без них мы не заставим себя долго концентрироваться на чем-то. Вспомните, что происходит с пациентами с нарушениями лобных долей (полевое внимание).

Вход
Поиск по сайту
Ищем:
Календарь