Книга Магия математики. Как найти x и зачем это нужно, страница 68 – Артур Бенджамин

Авторы: А Б В Г Д Е Ж З И Й К Л М Н О П Р С Т У Ф Х Ч Ш Ы Э Ю Я
Книги: А Б В Г Д Е Ж З И Й К Л М Н О П Р С Т У Ф Х Ц Ч Ш Щ Ы Э Ю Я
Бесплатная онлайн библиотека LoveRead.in

Онлайн книга «Магия математики. Как найти x и зачем это нужно»

📃 Cтраница 68

|z| = √(a² + b²)

На графике ниже хорошо видно, что точка 3 + 2i имеет модуль √(3² + 2²) = √13. Обратите внимание, что для соответствующего этой точке угла θ tan θ = 2/3. Следовательно, θ = tan–12/3 ≈ 33,7° или примерно 0,588 рад.

Иллюстрация к книге — Магия математики. Как найти x и зачем это нужно [i_411.jpg]

Точки с модулем, равным 1, складываются в единичную окружность (см. график ниже). Чему будет равно комплексное число, образующее угол θ? Если бы мы находились в более привычной системе координат, нужная нам точка имела бы координаты (cos θ, sin θ) – это нам хорошо известно по предыдущей главе. Значит, здесь получаем cos θ + i sin θ. То есть любая комплексная величина с модулем R соответствует формуле

z = R(cos θ + i sin θ)

что есть не что иное, как тригонометрическое представление этого числа. Забегу немного вперед: в конце главы мы выясним, что равно оно будет Re.

Иллюстрация к книге — Магия математики. Как найти x и зачем это нужно [i_412.jpg]

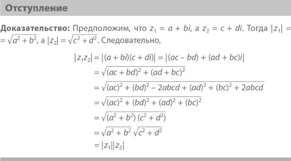
А вот еще кое-что интересное: при перемножении комплексных чисел будут перемножаться и их модули.

Теорема: Для комплексных величин z1 и z2 |z1z2| = |z1| |z2|. Иными словами, модуль произведения есть произведение модулей.

Иллюстрация к книге — Магия математики. Как найти x и зачем это нужно [i_413.jpg]

Например,

|(3 + 2i)(1 – 3i)| = |9 – 7i| = √(9² + (–7)²)√130 = √1310 = |3 + 2i| |1 – 3i|

А что насчет угла, привязанного к произведению? Для обозначения угла, образованного комплексным z и «положительной» половиной оси x, обычно используется представление arg z. Так, arg (3 + 2i) = 0,588 рад. Аналогично arg (1 – 3i) = tan–1 (–3) = –71,56° = –1,249 рад, потому что значение 1 – 3i располагается в квадранте IV, а тангенс его угла θ равен –3.

Обратите внимание, что угол значений (3 + 2i)(1 – 3i) = (9 – 7i) имеет tan–1 (–7/9) = –37.87° = –0,661 рад, что есть 0,588 + (–1,249). И имеется теорема, которая доказывает, что это совсем не совпадение!

Теорема: Для комплексных величин z1 и z2 arg (z1z2) = arg (z1) + arg (z2). Другими словами, угол произведения есть сумма углов.

Доказательство этого (оно приведено в «отступлении») основано на некоторых тригонометрических тождествах, рассмотренных нами в предыдущей главе.

Отступление

Доказательство: Возьмем две комплексные величины z1 и z2, имеющие модули R1 и R2 и углы θ1 и θ2 соответственно. Записав их в тригонометрическом представлении, имеем

z1 = R1 (cos θ1 + i sin θ1)

z2 = R2 (cos θ2 + i sin θ2)

Тогда на основании тождеств cos (A + B) и sin (A + B)

z1 z2 = R1(cos θ1 + i sin θ1) R2(cos θ2 + i sin θ2) = R1 R2 [cos θ1 cos θ2 – sin θ1 sin θ2 + i(sin θ1 cos θ2 + sin θ2 cos θ1)] = R1 R2 [cos(θ1 + θ2) + i(sin(θ1 + θ2))]

Следовательно, z1z2 имеет модуль R1R2 (что нам уже известно) и угол θ1 + θ2, что и требовалось доказать.◻

Обобщим: чтобы умножить комплексные величины, нужно умножить их модули и сложить их углы. К примеру, при умножении некоего числа на i модуль останется прежним, а угол «вырастет» на 90°. Имейте в виду, что при перемножении двух действительных величин положительные числа будут иметь углы, равные 0° (или, что то же самое, 360°), а отрицательные – 180°. Два угла по 180° дадут в сумме 360° – еще одно доказательство, что произведение двух отрицательных величин есть величина положительная. Мнимые же числа имеют углы, равные либо 90°, либо –90° (или 270°). Следовательно, при умножении такого числа на само себя угол должен быть равен 180° (так как 90° + 90° = 180°, а –90° + –90° = –180°, что ничем не отличается от 180°), что соответствует отрицательной величине.

Ну и, наконец, возьмем число z с углом θ: 1/z должно иметь угол –θ. (Почему? Да потому что z · 1/z = 1, то есть z и 1/z должны в сумме давать 0°.)

Получается, что при делении комплексных чисел, мы делим их модули и вычитаем их углы: z1/z2 имеет модуль R1/R2 и угол θ1 – θ2.

Иллюстрация к книге — Магия математики. Как найти x и зачем это нужно [i_414.jpg]
Магия числа e

Если вдруг у вас под рукой есть профессиональный калькулятор, сделайте вот что:

1. Наберите на нем любое хорошо запоминающееся семизначное число (можно взять номер телефона, несколько цифр из номера паспорта или просто любимую цифру, повторенную семь раз).

2. Посчитайте обратную ему величину (для этого нужно нажать кнопку 1/x).

Вход
Поиск по сайту
Ищем:
Календарь