Книга Цыганские карты. Как увидеть свою судьбу, встретить любимого, исполнить желание, страница 24 – Маргарита Гагарина

Авторы: А Б В Г Д Е Ж З И Й К Л М Н О П Р С Т У Ф Х Ч Ш Ы Э Ю Я
Книги: А Б В Г Д Е Ж З И Й К Л М Н О П Р С Т У Ф Х Ц Ч Ш Щ Ы Э Ю Я
Бесплатная онлайн библиотека LoveRead.in

Онлайн книга «Цыганские карты. Как увидеть свою судьбу, встретить любимого, исполнить желание»

📃 Cтраница 24

Расклад:

Произвольно вынимая из колоды карты, выполните расклад в том порядке и последовательности, как это указано на рисунке 20.

Иллюстрация к книге — Цыганские карты. Как увидеть свою судьбу, встретить любимого, исполнить желание [autogen_ebook_id19.jpg]
Рис. 20. Расклад «Знак»

Толкование:

На значения карт оказывают влияние позиции, на которых они стоят:

1. Отношение. То, как вы относитесь к своей работе, какие чувства и эмоции она у вас вызывает.

2. Преимущества. То, какие вы блага получаете благодаря своей трудовой деятельности: материальную независимость, самоутверждение, возможность самореализации и т.п. Карты с отрицательным зарядом следует трактовать как при благоприятном раскладе.

3. Желания. То, что вам самим не хватает на этой работе, чем она вас не удовлетворяет. Если здесь выпадает личная карта, это означает, что вы сами не видите себя в этой профессии, на этой должности. Вы не способны здесь раскрыться, как специалист.

4. Действия. То,что нужно делать (не делать), чтобы оставаться на этом рабочем месте как можно дольше.

5. Возможности. То, чего мы сможете добиться на этой работе, в этой профессии. Если выпадет личная карта, вы сможете найти себя, свой путь, самореализоваться.

6. Результат. То, что произойдет, если вы останетесь на этой работе.

Расклад «Гора»

О чем гадание:

Цыганки применяют этот расклад, когда хотят более детально разобраться в проблеме, получить совет, как эффективнее поступить в этой ситуации.

О чем надо помнить: Перемешивая колоду, точно сформулируйте вопрос. Только в этом случае вы сможете получить подробный анализ загаданной ситуации.

Расклад:

Сначала выберите свою личную карту. Для этого переверните колоду рубашкой вверх. Снимая сверху по пять карт, раскладывайте их веером перед собой. Когда перед вами окажется пятерка, содержащая вашу карту, внимательно посмотрите значение картинок. Две (одна) карты, расположенные ближе всех, указывают на ваше отношение к ситуации. Остальные – на характер самой ситуации. Если, к примеру, рядом с вашей картой располагаются отрицательно заряженные картинки, а по краям положительно, это значит, что вы сами накручиваете проблему, не все так плохо, как вам кажется.

Затем выберите карту, обозначающую вашу проблему: «деньги», «вор», «любовь», «болезнь» и т.д. Положите ее вверх расклада.

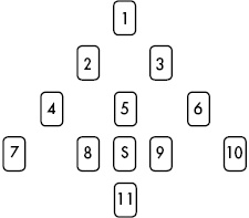
Поместите свою карту в центр расклада. Далее соберите колоду и еще раз хорошенько ее перемешайте. Произвольно выбирая карты, выполните расклад в том порядке и последовательности, как это указано на рисунке 21.

Иллюстрация к книге — Цыганские карты. Как увидеть свою судьбу, встретить любимого, исполнить желание [autogen_ebook_id20.jpg]
Рис. 21. Расклад «Гора»

Толкование:

Значение карт зависит от позиции, которую они занимают:

1. Ваша проблема.

2. Возможности, которые у вас существуют на данный момент для решения вашей проблемы. Если на эту позицию выпадает карта с отрицательным значением, ее нужно рассматривать как при благоприятном раскладе.

3. Внешние факторы, которые отразились на вашей проблеме.

4. Препятствия, которые вам нужно преодолеть, чтобы разрешить эту ситуацию. Если здесь выпадают карты с положительным значением, интерпретировать их как при неблагоприятном раскладе.

5. Изменения, которые необходимо произвести, чтобы проблема решилась в вашу пользу.

6. Факторы, которые не требуют вмешательства, чтобы ситуация благополучно разрешилась.

7. Действие, необходимое для того, чтобы взять ситуацию под контроль. Если здесь выпадет «гадалка», это означает, что ваш шаг должен поддерживаться определенными магическими действиями (помощью мага, колдуна, экстрасенса).

8. Дополнительные трудности, которые могут возникнуть в процессе разрешения проблемы.

9. Поддержка, которую вам окажут знакомые или незнакомые люди. Если на этой позиции окажется карта с отрицательным зарядом, ее нужно трактовать как при благоприятном раскладе.

10. Прогноз, который дают карты по поводу разрешения данной ситуации.

11. Результат , который вы можете получить, если выполните рекомендации карт по разрешению данной проблемы.

Расклад «Кольца змеи»

О чем гадание:

Этот расклад цыганки применяют для детального изучения сложных, неоднозначных ситуаций и перспектив их развития. Гадание не только делает прогноз и дает совет, но и точно указывает на то, что (кто) мешает разрешению проблемы, а что (кто) помогает. Позволяет взглянуть на свое окружение по-новому.

О чем надо помнить: Перемешивая колоду, сконцентрируйтесь на своем вопросе.

Расклад:

Выполните расклад в том порядке и последовательности, как это указано на рисунке 22.

Иллюстрация к книге — Цыганские карты. Как увидеть свою судьбу, встретить любимого, исполнить желание [autogen_ebook_id21.jpg]
Рис. 22. Расклад «Кольца змеи»

Толкование:

Обратите внимание на общий фон расклада. Если в нем преобладают карты с отрицательным значением, это указывает на большие трудности при решении интересующей вас проблемы.

Интерпретация расклада зависит от значения карты и от той позиции, которую она занимает:

1. Личность в данной ситуации. Каким образом вы себя проявляете в сложившихся обстоятельствах.

2. Суть проблемы. В чем состоит смысл интересующей ситуации. Карты с положительным зарядом трактуются как при неблагоприятном раскладе. Если здесь выпала ваша личная карта, это свидетельствует о том, что вы сами подогреваете интересующую вас ситуацию.

3. Настоящее. Каково сейчас состояние дел.

4. Причина. Что послужило толчком к развитию проблемной ситуации.

5. Влияние. Что (кто) оказывает влияние на сложившиеся обстоятельства.

6. Взаимодействие. Как вы общаетесь с окружающими людьми в свете существования вашей проблемы.

7. Отношение. Как реагируют на вашу проблему окружающие люди.

8. Трудности. Что мешаетвам успешно разрешить вашу проблему. Карты с положительным зарядом интерпретируются как при неблагоприятном раскладе.

Вход
Поиск по сайту
Ищем:
Календарь