Книга Цыганские карты. Как увидеть свою судьбу, встретить любимого, исполнить желание, страница 22 – Маргарита Гагарина

Авторы: А Б В Г Д Е Ж З И Й К Л М Н О П Р С Т У Ф Х Ч Ш Ы Э Ю Я
Книги: А Б В Г Д Е Ж З И Й К Л М Н О П Р С Т У Ф Х Ц Ч Ш Щ Ы Э Ю Я
Бесплатная онлайн библиотека LoveRead.in

Онлайн книга «Цыганские карты. Как увидеть свою судьбу, встретить любимого, исполнить желание»

📃 Cтраница 22

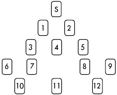
Расклад:

Прежде чем осуществить расклад, выберите свою личную карту, или личную картинку того, на кого гадаете. Сделать это лучше следующим способом. Разложите колоду на пять частей. Затем возьмите ту долю, куда попала ваша карта. Перемешайте и, в свою очередь, разложите на три части. В каждой окажется по 2 или 3 карты. Найдите свою личную карту и посмотрите, с какими картинками она выпала. Значения этих карт будут раскрывать ваше отношение к проблеме.

Положите свою карту вверх расклада (на схеме она обозначена символом S). А остальные карты соберите в колоду и снова хорошенько перемешайте. Выполните расклад в том порядке и последовательности, как это указано на рисунке 16, произвольно вытаскивая карты по одной.

Иллюстрация к книге — Цыганские карты. Как увидеть свою судьбу, встретить любимого, исполнить желание [autogen_ebook_id15.jpg]
Рис. 16. Расклад «Костер»

Толкование:

Интерпретация этого расклада зависит не только от значения карты, но и от той позиции, которую она занимает:

1. Настоящее. То, как складывается ситуация в данный момент.

2. Ваша роль. То, как вы воздействуете на сложившуюся обстановку.

3. Участие. То, как ваши близкие влияют на эту ситуацию.

4. Действие. То, что вы должны поменять в своем поведении и образе мыслей.

5. Помощь. Те, на кого вы можете рассчитывать, чьи идеи и советы воплотить в жизнь.

6. Препятствие. То, что вам мешаетповернуть ситуацию в свою пользу.

7. Случайность. То, как случайные факторы воздействуют на ситуацию.

8. Вмешательство. То, как посторонние люди влияют на ситуацию.

9. Ближайшее будущее. То, как проблема проявится в ближайшем будущем.

10. 11. 12. Отдаленное будущее. То, как ситуация отразится на вас в дальнейшем, какие результаты принесут ваши действия.

Расклад «Дом»

О чем гадание:

Этот расклад шувани применяют, когда клиент спрашивает о проблеме, связанной с домом или квартирой. Основной акцент здесь делается на материальные затраты, которые могут появиться в связи с покупкой, содержанием или продажей недвижимости. Кроме того, это гадание поможет вам принять решение, связанное с переездом или реализацией задуманных вами планов.

О чем надо помнить: Перед раскладом четко сформулируйте проблему. Если ваш вопрос будет звучать примерно так: «Перееду ли я когда-нибудь куда-нибудь, и чем мне это будет грозить?» – то и ответ карты выдадут такой же неопределенный.

...

Совет от Замбилы

Прежде чем выполнить расклад, перетасуйте колоду. Обойдите с нею квартиру, дом, комнату, останавливаясь в каждом углу и проговаривая: «Как мой дом-крепость стоит, мне верно служит, так и карты мне всю правду скажите». Так колода энергией вашего дома зарядится, и предсказание будет более точным.

Расклад:

Перед выполнением расклада найдите в колоде свою личную карту. Это можно сделать любым способом, описанным выше. Посмотрите значения карт, выпавших рядом. Они укажут на ваше отношение к проблеме. Поместите свою карту вверх расклада.

Затем еще раз перемешайте колоду. Произвольно выбирая карты, выполните расклад, как указано на рисунке 17.

Иллюстрация к книге — Цыганские карты. Как увидеть свою судьбу, встретить любимого, исполнить желание [autogen_ebook_id16.jpg]

Рис. 17. Расклад «Дом»

Толкование:

Трактовка карт в этом раскладе зависит не столько от значения каждой отдельной карты, сколько от позиции, которую она занимает. Интерпретация позиций:

1. Личное отношение . Здесь раскрывается, как вы сами относитесь к дому или квартире. Карты с отрицательным зарядом, указывают на ваше неприязненное отношение к загаданной недвижимости. В противоположном случае, вы вполне довольны своим жильем. Если выпадает «гадалка» – вы затрудняетесь ответить, какое отношение вызывает у вас дом или квартира.

2. Материальное состояние . Карта рассказывает об убытках или доходах, которые приносит жилье. Если выпадает:

♦ «немного денег» – содержание квартиры или дома необременительно для вас;

♦ «деньги» – недвижимость приносит доход или могла бы быть прибыльной в определенных условиях;

♦ «потеря» – жилье приносит вам только убытки;

♦ «вор» – кто-то другой пользуется благами, приносимыми вам недвижимостью;

♦ «неожиданная радость» – велика возможность получить большую прибыль с вашего жилья (выгодно сдать, продать);

Остальные карты интерпретируются в зависимости от своего заряда:

♦ положительный – удовлетворительное положение дел;

♦ отрицательный – могло быть все намного лучше.

3. Состояние жилья. Здесь указывается на необходимость осуществления ремонта или модернизации жилья. Толкование нужно проводить так же в зависимости от заряда карты. Если выпадает «смерть», соблюдайте предельную осторожность, ваша недвижимость в таком состоянии, что велика вероятность несчастного случая.

4. Оборудование. Здесь вы можетеузнать о состоянии бытовой техники, сантехники, электрооборудования вашего дома или квартиры. Значения карт зависят от заряда и трактуются, как во втором и третьем разделах.

5. Структура. Карты отвечают на вопрос, нужны ли структурные изменения в вашем доме или квартире, как они повлияют на качество жилья:

♦ положительный заряд – переделка дома или квартиры будет только на пользу вашей недвижимости;

♦ отрицательный заряд – переструктуризация неблагоприятно отразится на вашей недвижимости и в дальнейшем может принести вам проблемы;

♦ нейтральный заряд – изменения в доме или квартире не повлекут за собой каких-либо положительных или отрицательных моментов.

6. Переезд. Здесь вы узнаете, как отразится на вас возможная или необходимая смена жилья. Трактовка карт производится в соответствии с их зарядом.

7. Движущие силы. Карты раскрывают, что может подтолкнуть вас к решению изменить свое место жительства, расскажут о скрытых мотивах. Толкование производится в соответствии со значением каждой отдельной карты.

8. Реализация планов. Здесь вы узнаете, что может произойти, если вы воплотите свои планы, касающиеся дома или квартиры, в жизнь. Интерпретация зависит от значения выпавшей здесь карты.

Вход
Поиск по сайту
Ищем:
Календарь