Книга Мошенничество в платежной сфере. Бизнес-энциклопедия, страница 60 – Алексей С. Воронин

Авторы: А Б В Г Д Е Ж З И Й К Л М Н О П Р С Т У Ф Х Ч Ш Ы Э Ю Я
Книги: А Б В Г Д Е Ж З И Й К Л М Н О П Р С Т У Ф Х Ц Ч Ш Щ Ы Э Ю Я
Бесплатная онлайн библиотека LoveRead.in

Онлайн книга «Мошенничество в платежной сфере. Бизнес-энциклопедия»

📃 Cтраница 60

Из сказанного можно сделать несколько важных выводов:

• возможна компрометация данных банковских карт после проведения легальных транзакций в интернет-магазинах из-за хранения этих данных в автоматизированных системах этих магазинов;

• если интернет-магазин и банк-эквайрер поддерживают безопасный протокол 3D Secure, то ответственность за мошенническую транзакцию, как правило, лежит на эмитенте.

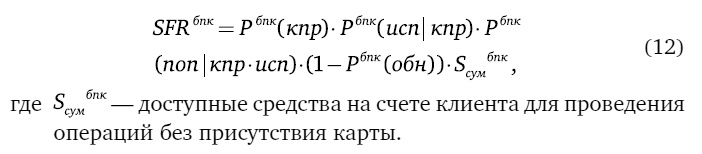
Определим

Иллюстрация к книге — Мошенничество в платежной сфере. Бизнес-энциклопедия [i_044.jpg]

Из формул (3) и (11) следует, что риск по транзакциям без присутствия карты:

Иллюстрация к книге — Мошенничество в платежной сфере. Бизнес-энциклопедия [i_045.jpg]

4.3.3.4. Украденные и утерянные карты

До момента вступления в силу положений Закона «О национальной платежной системе» № ФЗ-161 в части ответственности банков по несанкционированным транзакциям ответственность за совершенные по утраченным или украденным картам транзакции, в соответствии с договором между банком-эмитентом и держателем карты, часто лежала на последнем. В связи с новыми требованиями закона риски по таким транзакциям банк должен учитывать и обрабатывать, полностью перенести его на клиента теперь не представляется возможным.

Карта может быть утрачена вместе с ПИН-кодом либо без него. В первом случае, который означает совместное хранение карты и ПИН-кода держателем карты, злоумышленник скорее воспользуется картой для получения наличных денежных средств в банкомате. Если же ПИН-код неизвестен, то вероятно проведение мошеннических транзакций в ТСП. Также встречаются факты использования реквизитов физически утерянных карт в Интернете. Определим

Иллюстрация к книге — Мошенничество в платежной сфере. Бизнес-энциклопедия [i_046.jpg]

При наличии у злоумышленника утраченной карты не требуется изготовление подделки или использование скомпрометированных данных — и подлинная карта, и ее реквизиты доступны. Таким образом, Рутр (исп | кпр) = 0 и с учетом (10) при условии использования поддельной карты либо в банкомате, либо в ТСП:

Иллюстрация к книге — Мошенничество в платежной сфере. Бизнес-энциклопедия [i_047.jpg]

4.3.3.5. Использование данных клиента и информации по счету

Риск складывается из:

— риска, связанного с использованием персональных данных держателя карты или информации по его счету для открытия нового счета;

— риска, связанного с захватом уже открытого счета.

4.3.4. Расчет рисков для банка-эмитента

Для выявления мошенничества и принятия решений по подозрительным транзакциям в соответствии с полученными ранее результатами следует получить значения следующих величин:

— риск мошенничества по поддельным картам;

— риск мошенничества по транзакциям без присутствия карты;

— риск мошенничества по транзакциям, совершенным с помощью утраченных карт.


Установим следующие исходные предположения при получении количественной оценки рисков:

• имеется база данных совершенных мошеннических транзакций (как удачных, так и пресеченных, как с наличием ущерба, так и без такового);

• имеются данные по всем транзакциям со всеми банковскими картами в платежной системе конкретного банка-эмитента;

• по каждой карте банка-эмитента имеются данные по истории всех транзакций, истории движения средств по счету карты, история изменений статуса карты, история и параметры изменения ограничений операций с картой, дополнительные признаки карты;

• нет никаких специальных данных по уровню осведомленности держателя карты в вопросах информационной безопасности, соблюдения рекомендаций по безопасному использованию карты;

• каждая совершенная клиентом транзакция по карте увеличивает риск проведения мошеннических транзакций в дальнейшем за счет увеличения вероятности компрометации данных карты;

• вероятности обнаружения мошеннических операций с помощью системы мониторинга транзакций (далее — СМТ) в платежной системе зависят только от типа мошенничества.


Заданы критерии риска для оценивания:

Иллюстрация к книге — Мошенничество в платежной сфере. Бизнес-энциклопедия [i_048.jpg]

Далее следует определить требования к СМТ при ее выборе и эксплуатации.

4.3.5. Системы мониторинга транзакций в платежной системе

Мошенничество с банковскими картами приводит к финансовым потерям и снижению доверия со стороны клиентов к данному банковскому продукту, поэтому важно осознать актуальность мер противодействия и разработать комплексный подход к решению проблемы для уменьшения рисков. Раннее обнаружение мошенничества и принятие адекватных и эффективных мер являются необходимыми условиями обеспечения безопасности платежной системе и должны проводиться в рамках мероприятий по управлению операционным риском в банке.

Характерной особенностью современной задачи защиты информации является комплексность защиты. Под комплексностью понимается решение в рамках единой концепции двух и более разноплановых задач (целевая комплексность), или использование для решения одной и той же задачи разноплановых инструментальных средств (инструментальная комплексность), или и то и другое (всеобщая комплексность). Так, MasterCard определяет следующие методы и средства защиты платежной системы от мошенничества и снижения рисков: юридические аспекты, взаимодействие участников, обучение, аналитическая работа, расследования, отчетность, мониторинг, продукты и сервисы. В смысле обеспечения защиты платежной системы от мошенничества следует говорить об инструментальной комплексности и рассматривать СМТ как один из применяемых инструментов.

Как было отмечено ранее (рис. 4.2, для проведения мошеннической транзакции необходимы компрометация данных, их использование злоумышленником и инициирование транзакции. Если эти три условия выполнены, то результат выполнения операции (в случае проведения операции в режиме реального времени — авторизации) определяется эмитентом. При этом следует учитывать способность эмитента до формирования ответа на запрос авторизации проводить его проверку на предмет возможного мошенничества (мониторинг в режиме реального времени).

СМТ предназначена для противодействия мошенничеству на самом последнем этапе, когда мошенническая транзакция уже инициирована и может быть завершена.

Вход
Поиск по сайту
Ищем:
Календарь