Книга Мошенничество в платежной сфере. Бизнес-энциклопедия, страница 59 – Алексей С. Воронин

Авторы: А Б В Г Д Е Ж З И Й К Л М Н О П Р С Т У Ф Х Ч Ш Ы Э Ю Я
Книги: А Б В Г Д Е Ж З И Й К Л М Н О П Р С Т У Ф Х Ц Ч Ш Щ Ы Э Ю Я
Бесплатная онлайн библиотека LoveRead.in

Онлайн книга «Мошенничество в платежной сфере. Бизнес-энциклопедия»

📃 Cтраница 59
4.3.3. Типы мошенничества

В соответствии с общепринятой классификацией существуют следующие типы мошенничества:

1) использование неполученных карт;

2) использование поддельных карт;

3) проведение транзакций с использованием реквизитов карт;

4) использование украденных или утерянных карт;

5) несанкционированное использование персональных данных держателя карты и информации по счету клиента;

6) другие виды мошенничества.


Следует отметить, что последний тип мошенничества относится к таким несанкционированным операциям, тип которых (из 1–5) определить затруднительно. Фактически данный тип используется для информирования МПС о мошенничестве при условии сложности однозначного установления его типа. Далее рассмотрим особенности мошеннических транзакций типов 1–5 и расчет вероятности успешного проведения мошеннической операции Рмош по формуле (2).

4.3.3.1. Неполученные карты

Данный риск существует для банка-эмитента в том случае, если технологически предусмотрена возможность получения клиентом карты иная, чем лично в руки. Безопасность получения карты держателем обеспечивается организационными и технологическими мерами (например, активация карты клиентом, отсутствие денежных средств на карте до момента активации). В связи с этим данный тип мошенничества рассматривать при расчете рисков не будем.

4.3.3.2. Поддельные карты

Поддельность объекта можно определить по совокупности следующих признаков:

— объект обладает характерными качествами подлинного;

— не соблюдены правила изготовления объекта (технические или правовые);

— цель изготовления или использования поддельного объекта — использование по назначению.


Для проведения транзакции по поддельной карте в ТСП злоумышленник должен представить к оплате карту, внешне похожую на настоящую, чтобы ее «поддельность» не была заметна для кассира. При этом ПИН-код злоумышленнику может не понадобиться, если он не требуется в качестве способа аутентификации держателя такой карты.

Мошенническая транзакция в банкомате может быть проведена только при условии знания злоумышленником ПИН-кода, при этом внешний вид поддельной карты не должен соответствовать оригиналу (может быть использован так называемый белый пластик), поскольку визуальная проверка подлинности карты не производится.

Из вышеизложенного следует, что при знании ПИН-кода поддельная карта будет использована в банкомате, а если ПИН-код неизвестен — то в ТСП. В обоих случаях для изготовления подделки нужны данные магнитной полосы карты — трека. Следует отметить, что в случае микропроцессорной карты для обеспечения обратной технологической совместимости карта часто содержит также и магнитную полосу. В настоящее время злоумышленники подделывают банковские карты, в основном используя существующие уязвимости карт с магнитной полосой. Также обнаружены и опубликованы уязвимости в технологии EMV, приводящие к компрометации данных карты и ПИН-кода, несанкционированной модификации параметров транзакции.

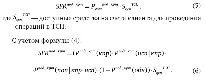
Таким образом, риск по поддельным картам можно рассматривать как сумму двух рисков: с неизвестным злоумышленнику ПИН-кодом и наличием поддельной карты, и поддельной карты с ПИН-кодом, то есть

Иллюстрация к книге — Мошенничество в платежной сфере. Бизнес-энциклопедия [i_037.jpg]

Определим

Иллюстрация к книге — Мошенничество в платежной сфере. Бизнес-энциклопедия [i_038.jpg]

С учетом доступных средств на счете клиента для проведения операций в ТСП риск по поддельной карте без знания злоумышленником ПИН-кода можно определить следующим образом:

Иллюстрация к книге — Мошенничество в платежной сфере. Бизнес-энциклопедия [i_039.jpg]

Величина SсумТСП. может не равняться доступной сумме для совершения операций по счету карты, поскольку могут быть установлены лимиты на совершение операций в ТСП, которые в данном случае и будут являться ограничением для величины потерь по мошенническим операциям такого типа.

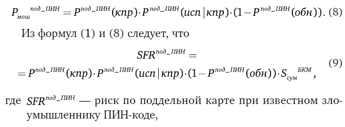
В случае если злоумышленнику известен ПИН-код:

Иллюстрация к книге — Мошенничество в платежной сфере. Бизнес-энциклопедия [i_040.jpg]

Вероятность Рпод_ПИН (поп | кпр · исп) в формуле (7) равна 1 (поскольку банкомат не осуществляет визуальную проверку подлинности карты) во всех случаях, кроме того, когда поддельная карта является картой с магнитной полосой без чипа, но содержит сервис-код микропроцессорной карты (первая цифра равна 2 или 6) и банкомат оборудован устройством чтения чипа — в этом случае обслуживания карты банкоматом по магнитной полосе не произойдет. Поэтому формулу (7) можно представить в виде

Иллюстрация к книге — Мошенничество в платежной сфере. Бизнес-энциклопедия [i_041.jpg]
Иллюстрация к книге — Мошенничество в платежной сфере. Бизнес-энциклопедия [i_042.jpg]

Величина SсумБКМ может не равняться доступной сумме для совершения операций по счету карты, поскольку могут быть установлены лимиты на совершение транзакций в банкоматах, которые в данном случае и будут являться ограничением для величины потерь по мошенническим операциям такого типа.

Исходя из формул (3), (6) и (9), риск по поддельной карте рассчитывается следующим образом:

Иллюстрация к книге — Мошенничество в платежной сфере. Бизнес-энциклопедия [i_043.jpg]

4.3.3.3. Транзакции без присутствия карты

На сегодняшний день ведущие МПС поддерживают единственный протокол безопасной электронной коммерции — 3D Secure. Если транзакция без присутствия карты проведена не с использованием защищенного протокола, то ответственность за мошенничество возлагается на банк-эквайрер. Тем не менее до сих пор большая часть транзакций в Интернете проводится без использования безопасных протоколов. Часто для проведения транзакции в интернет-магазине достаточно просто номера карты, и, дополнительно, срока действия, кода верификации карты CVC2/CW2. Серьезной проблемой является кража данных о реквизитах карт с серверов интернет-магазинов, которые, несмотря на запреты и требования безопасности (включая PCI DSS), хранят в своих системах номера карт, сроки действия, CW2/CVC2, иные данные, используемые при осуществлении транзакций.

Вход
Поиск по сайту
Ищем:
Календарь