Книга Теория ограничений Голдратта. Системный подход к непрерывному совершенствованию, страница 61 – Уильям Детмер

Авторы: А Б В Г Д Е Ж З И Й К Л М Н О П Р С Т У Ф Х Ч Ш Ы Э Ю Я
Книги: А Б В Г Д Е Ж З И Й К Л М Н О П Р С Т У Ф Х Ц Ч Ш Щ Ы Э Ю Я
Бесплатная онлайн библиотека LoveRead.in

Онлайн книга «Теория ограничений Голдратта. Системный подход к непрерывному совершенствованию»

📃 Cтраница 61

● в случае если вы в общих чертах представляете, как реализовать нестандартную идею, с помощью ДП можно выявить все возможные препятствия, а также разработать способы преодоления этих препятствий;

● промежуточные цели-условия в дереве перехода можно переформулировать в промежуточные цели-действия, используя механизм генерации идей ДРК;

● и наконец, дерево перехода служит мостиком, промежуточным звеном между деревом будущей реальности (желаемая картина будущего) и планом преобразований (карта конкретных действий).

Дерево перехода и дерево будущей реальности

ДП помогает конкретизировать нестандартные идеи, которые сформулированы как описание общих условий при работе с деревом будущей реальности. В подобных случаях нестандартную идею из ДБР помещают в ДП в качестве задачи, которую нужно решить. В процессе построения дерева перехода будут обнаружены все стоящие на пути препятствия и разработаны соответствующие способы их преодоления.

Например, идея и вытекающая из нее задача в ДП звучит так: «Отремонтировать двигатель» – и это одно из условий достижения более масштабной цели – полного восстановления раритетного автомобиля (рис. 6.33). Мы можем и не знать наверняка, что именно нужно сделать с двигателем. Препятствием служит, допустим, отсутствие деталей. Тогда перед нами стоит промежуточная цель – найти запчасти на машину, выпущенную 70 лет назад.

Иллюстрация к книге — Теория ограничений Голдратта. Системный подход к непрерывному совершенствованию [_325.jpg]

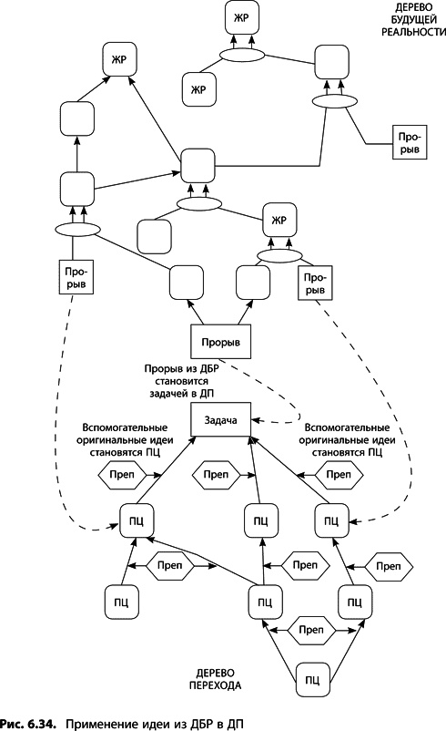
Если дерево будущей реальности построено, у вас уже могут быть разработаны некоторые промежуточные цели для ДП (сформулированные ранее в качестве оригинальных идей в ДБР). Изучите их все для начала. Некоторые могут представлять собой описание желаемого результата, например «отремонтировать двигатель», другие – конкретные действия. Еще одна разновидность – предложения по предотвращению развития негативного хода событий (для подробного описания негативных ветвей в ДБР см. главу 5). Иными словами, для решения задачи, расположенной во главе ДП (т. е. для основного прорыва), в качестве тактических, промежуточных целей используют элементы ДБР (рис. 6.34). Теперь понятно, что правильное использование логических инструментов ТОС позволяет избежать двойной работы. Если применить в ДП идеи из ДБР, можно убить сразу двух зайцев: ведь в любом случае те же самые мысли рано или поздно придется воплощать в жизнь.

Иллюстрация к книге — Теория ограничений Голдратта. Системный подход к непрерывному совершенствованию [_326.jpg]

Удобнее всего организовать параллельную работу следующим способом: выписать в столбик все нестандартные идеи из ДБР, первой строкой поставив основную – самую важную с точки зрения преобразования системы. Далее необходимо сопоставить все предложенные прорывы с главной идеей преобразования и выяснить, нет ли между ними зависимости, не является ли одна из второстепенных идей необходимым условием реализации основной. Если логическая связь очевидна, возьмите идею на заметку, чтобы потом включить ее в качестве промежуточной цели в ДП.

Дерево перехода и диаграмма разрешения конфликтов

Иногда при создании ДП трудно определить конкретную ПЦ, найти способ преодоления некоторого препятствия. Обычно с такими трудностями впервые сталкиваются на этапе 4 построения логического дерева – до того, как приступают к изображению самой диаграммы. Как мы помним, этап 4 предписывает в случае затруднений брать формулировку, противоположную препятствию, и записывать ее в качестве ПЦ. Хотя впоследствии все равно придется конкретизировать определение, сформулировать тактическую цель в виде действия либо описания условия. И здесь опять пригодится ДРК как инструмент генерации идей.

Постройте ДРК

Как мы видели в главе 4, ДРК можно использовать в качестве подхода при поиске решений (рис. 6.35):

● утверждение, обратное по своей формулировке препятствию из ДП, запишите в качестве первостепенной задачи ДРК;

● начинайте строить верхнюю часть ДРК слева направо – до соответствующего метода обеспечения условий;

● запишите еще один метод обеспечения, противоположный найденному, справа внизу;

● двигаясь справа налево по нижней части схемы, запишите, что является необходимым условием выполнения задачи ДРК. Найденный метод используется для обеспечения искомого условия;

● руководствуясь инструкциями, приведенными в главе 4, разработайте нестандартную идею, которая обеспечит прорыв и снимет конфликт между методами обеспечения. Найденную нестандартную идею запишите в качестве конкретной формулировки промежуточной цели по преодолению препятствия в ДП.

Иллюстрация к книге — Теория ограничений Голдратта. Системный подход к непрерывному совершенствованию [_328.jpg]
Перевод условий в действия

Как мы видели, промежуточная цель может быть описана и в виде действия, и в виде условия. Ближе к нижней части на логическом дереве должно появляться все больше конкретных действий и все меньше условий. Чтобы перевести условия в действия или конкретизировать общее описание, вновь обратитесь к ДРК. Советы по применению ДРК приведены в предыдущем параграфе, дополнительно краткие инструкции представлены на рис. 6.41.

Дерево перехода и план преобразований

Дерево перехода логически предшествует плану преобразований. После того как в ДП намечена определенная последовательность по преодолению препятствий, необходим поэтапный план реализации задуманного. Пошаговый путь решения задачи отрабатывается в плане преобразований (ППР). «Почему нельзя обойтись одним лишь ДП?» – спросите вы. Если схема действий, обозначившаяся при создании этой диаграммы, достаточно конкретна и прозрачна, то можно. Но случается, что в ДП входит несколько множественных целей, в этом случае понадобится план преобразований (рис. 6.36), чтобы разбить сложные действия на части, которые можно осуществлять и контролировать. Чем больше ваших ПЦ сформулированы общо, тем выше вероятность того, что придется воспользоваться ППР. Как вы помните, в ДП устанавливаются возможные препятствия и способы их преодоления, но не сказано, кто именно должен этим преодолением заниматься. Тем не менее рано или поздно назначать ответственных придется. И план преобразований позволяет распределить ответственность между конкретными исполнителями.

Иллюстрация к книге — Теория ограничений Голдратта. Системный подход к непрерывному совершенствованию [_329.jpg]
Вход
Поиск по сайту
Ищем:
Календарь