Книга Продажа товаров и услуг по методу бережливого производства, страница 48 – Джеймс Вумек, Дэниел Джонс

Авторы: А Б В Г Д Е Ж З И Й К Л М Н О П Р С Т У Ф Х Ч Ш Ы Э Ю Я
Книги: А Б В Г Д Е Ж З И Й К Л М Н О П Р С Т У Ф Х Ц Ч Ш Щ Ы Э Ю Я
Бесплатная онлайн библиотека LoveRead.in

Онлайн книга «Продажа товаров и услуг по методу бережливого производства»

📃 Cтраница 48

Во-вторых, в течение дня спрос не остается постоянным: 80 % продаж приходится на двухчасовые «окна» утром и вечером. Чтобы приостановить падение рентабельности, менеджеры магазина недавно снизили затраты на оплату труда, отказавшись от системы смен и использования труда высококвалифицированных пенсионеров, хорошо разбиравшихся в товарах. Теперь помощники продавцов – это в основном частично занятые люди, работающие всего несколько часов в день в периоды пикового спроса, нередко очень молодые и незнакомые со спецификой товара. Это означает, что хотя магазины и экономят на персонале, они должны учитывать вероятность потери покупателей, недовольных отсутствием возможности получить полезный совет.

Иллюстрация к книге — Продажа товаров и услуг по методу бережливого производства [i_027.jpg]

Команда легко нашла альтернативный вариант. Распределительный центр может пополнять запасы магазинов несколько раз в день (как у Tesco). Сигналом к пополнению запасов становится приобретение данного товара покупателями, фиксируемое на кассе. Прежний график поставок раз в две недели можно отменить.

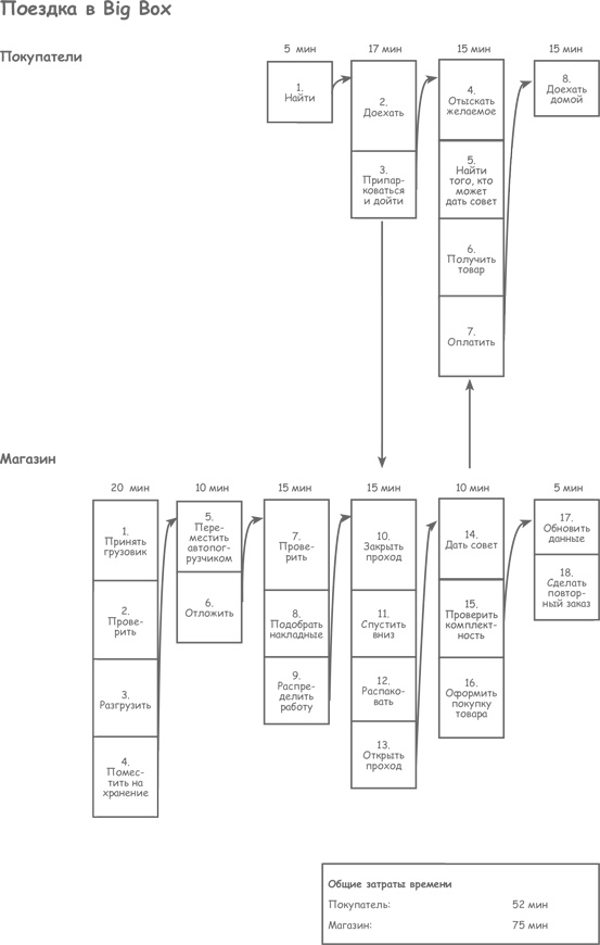
Для этого надо отказаться от прямых поставок в каждый магазин через распределительные центры поставщиков. Вместо этого Big Box создаст собственные распределительные центры и договорится о поставках напрямую с заводов производителя или с таможенных складов. В ее распределительных центрах товар будет перегружаться и отправляться в определенную группу магазинов при каждой петле поставок.

Этот совершенно иной подход потребует от Big Box крупных инвестиций в перестройку логистических систем. В результате удастся намного снизить запасы, избавиться от громоздких стеллажей и повысить уровень обслуживания, так как у каждого товара будет свое определенное место и запасы будут пополняться чаще. Кроме того, нагрузка на персонал магазина станет более равномерной благодаря опытным служащим, которые сейчас работают в две стандартные смены и которые будут попеременно заниматься такими одинаково важными вещами, как консультирование покупателей, выполнение функций кассира в периоды пикового спроса и пополнение запасов на полках в периоды затишья.

Короче говоря, формат магазина-склада избавится от своих основных недостатков (сложность получить совет и высокий показатель отсутствия в продаже). Резкое снижение запасов и связанных с ними затрат позволит компании обзавестись более обученным персоналом и новыми распределительными центрами. В настоящее время за год запасы магазина-склада оборачиваются пять раз, т. е. 80-миллиардные продажи требуют 16-миллиардных запасов. Если в будущем оборачиваемость запасов увеличится до 24 раз, это высвободит 12 млрд долл. Этих средств будет вполне достаточно для строительства региональных распределительных центров.

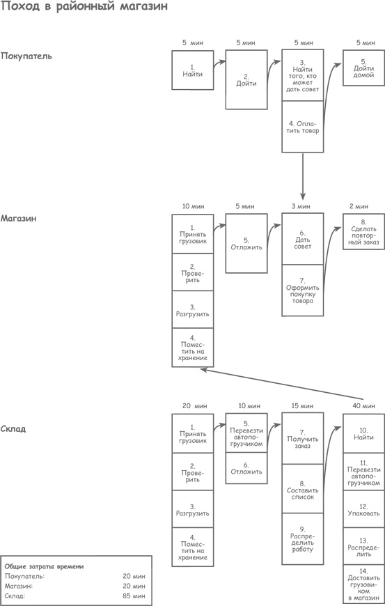
Делаем бережливыми районные магазины

Полученные результаты очень ободряют, но не решают проблемы потребителей, которые больше ценят свое время, поскольку магазины-склады в силу их специфики (они оправдывают себя, только если обслуживают большую территорию) всегда находятся на большом расстоянии друг от друга.

Поскольку обычному покупателю всегда далеко добираться до магазинов-складов, районные магазины и магазины у дома и далее будут популярны. Однако при традиционном управлении эти магазины сталкиваются с двумя проблемами. Их затраты (следовательно, и цены) выше, ассортимент невелик и часто не позволяет решить текущую проблему потребителя. Поэтому далее команде потребовалось ответить на следующий вопрос: «Как сделать бережливым процесс обеспечения для небольшого районного магазина, чтобы удовлетворять потребности чувствительных ко времени потребителей по разумной цене?»

Для этого команда составила карту обеспечения для типичного районного магазина, включая и поток пополнения его запасов, что позволило сделать новые важные выводы, заслуживающие особого рассмотрения.

Самое главное отличие в затратах районного магазина и магазина-склада в основном определяется разными условиями закупки и доставки товара в магазин. Хотя затраты на содержание небольших городских магазинов в расчете на квадратный метр немного выше из-за дорогой земли и недостаточно эффективного использования трудовых ресурсов, в основном эта разница объясняется более сильными позициями и более низкими логистическими затратами магазинов-складов.

Отсюда следует, что если создать единую систему снабжения, т. е. использовать сильные позиции магазинов-складов и их низкие логистические затраты для организации более дешевой поставки товаров в районный магазин, то магазины этих двух форматов практически сравняются по ценам и рентабельности – для тех товаров, которыми может торговать на своей ограниченной площади небольшой магазин. И это решит одну из проблем потребителя.

Другой немаловажный вопрос – это ограниченность ассортимента небольшого магазина. Однако, если новая система снабжения, которая будет у магазинов-складов, сможет раз в день или даже чаще пополнять запасы товаров, которые были только что проданы в небольшой магазин, можно будет резко сократить количество запасов каждой единицы хранения и высвободить место на полках для новых поступлений. И это позволит частично решить вторую проблему, с которой сталкивается посетитель небольших магазинов.

Команда решила, что при наличии единой системы закупок и распределения конкуренция между магазинами разного формата вполне может смениться синергией. А кроме того, этот анализ показал возможность экспериментов с магазинами разного формата, начиная от небольших, но удобно расположенных и заканчивая крупными, но удаленными, в целях поиска такого их оптимального сочетания, которое позволит и удовлетворить запросы потребителей, и повысить среднюю рентабельность всей сети.

Иллюстрация к книге — Продажа товаров и услуг по методу бережливого производства [i_028.jpg]
Делаем бережливым интернет-магазин

Но как быть с действительно ограниченными во времени потребителями, готовыми платить больше только за то, чтобы как можно быстрее получить такие же товары, но никуда за ними не ездить? В 1990-х г. Big Box, как и почти все торговые компании мира, экспериментировала с электронной торговлей, но эти методы не увеличили ни продаж, ни прибыли. Составив карту действующего потока доставки товаров покупателям собственным транспортом со специальных крупных складов, снабжаемых поставщиками и имеющихся в каждом районе города, команда задалась вопросом: можно ли добиться большего?

После того как команда создала карту существующей альтернативы покупок в интернет-магазине, обнаружилась главная проблема – большое расстояние между складом и обычным потребителем. Чтобы работа осуществляющего доставку транспорта была эффективной, при прогнозировании рентабельности интернет-торговли всегда исходили из абсолютно недостижимой «покупательской плотности». При такой системе слишком много ресурсов расходуется на поездки на далекие расстояния между широко разбросанными потребителями и на содержание самого склада, главным образом, из-за многочисленных операций по перегрузке и поиску нужных товаров.

Вход
Поиск по сайту
Ищем:
Календарь