Книга Продажа товаров и услуг по методу бережливого производства, страница 47 – Джеймс Вумек, Дэниел Джонс

Авторы: А Б В Г Д Е Ж З И Й К Л М Н О П Р С Т У Ф Х Ч Ш Ы Э Ю Я
Книги: А Б В Г Д Е Ж З И Й К Л М Н О П Р С Т У Ф Х Ц Ч Ш Щ Ы Э Ю Я
Бесплатная онлайн библиотека LoveRead.in

Онлайн книга «Продажа товаров и услуг по методу бережливого производства»

📃 Cтраница 47

Первое, что решили сделать этот вице-президент и его небольшая команда, – это самим поучаствовать в процессе потребления, выступив в роли покупателей. Для начала они провели полевые испытания – купили типичные корзины товаров в магазинах Big Box и в аналогичных магазинах конкурирующих компаний. Потом сделали то же самое в небольших районных магазинчиках (например, True Value и Ace), доминировавших в торговле этой категорией товаров до появления магазинов-складов. Также они приобрели корзины товаров на сайтах Big Box и всех ее конкурентов. Кроме того, члены команды советовались с продавцами магазинов и обращались в службы помощи, чтобы узнать, как они помогают потребителям.

Потом они разговаривали с посетителями магазинов всех форматов, в том числе магазинов конкурирующих компаний, чтобы выяснить, какие проблемы они пытаются решить, и как данная фирма или формат удовлетворяет их потребности.

Как и следовало ожидать, команда обнаружила, что в разное время у одного и того же потребителя могут быть разные приоритеты. Те, кто заходит в районный хозяйственный магазин, в этот момент обычно больше ценят свое время, чем деньги, и им особенно импонирует оказываемое им внимание и то, что владелец магазина разбирается в проблеме, которую они пытаются решить. К услугам интернет-магазинов прибегают те, кто хочет сэкономить еще больше времени. А в магазины-склады обращаются те, кто, напротив, считает свои деньги, точно знает, что им нужно для работы, которой они заняты, хочет купить много товаров и решить за один поход в магазин как можно больше проблем потребления.

Но, как мы уже отмечали, это вовсе не разные группы потребителей, отличающиеся друг от друга по доходам, возрасту и положению. Чаще всего это одни и те же потребители, находящиеся в разных обстоятельствах – неторопливо гуляющие, спешащие или даже впавшие в ажиотаж. И большинство потребителей, по крайней мере хоть изредка, пользуются магазинами всех трех форматов.

Многие компании владеют магазинами только одного типа (мелкими или очень крупными), поэтому неудивительно, что ни одна из них не имеет полного представления о модели поведения покупателей данной категории товаров. И даже если какая-то фирма и экспериментирует с разными форматами магазинов, зачастую ее карточками постоянного посетителя пользуется только одна группа потребителей – мелкие подрядчики, приобретающие все нужное для работы на целый день или неделю в одном магазине. Короче говоря, в нынешней ситуации незнакомцы в основном покупают у незнакомцев.

Четко представив себе приоритет ценностей потребителей в разных ситуациях, команда смогла легко определить свою цель. Она состоит в том, чтобы увеличивать одновременно и продажи, и рентабельность, т. е. переломить нынешнюю тенденцию к стагнации продаж и падению рентабельности.

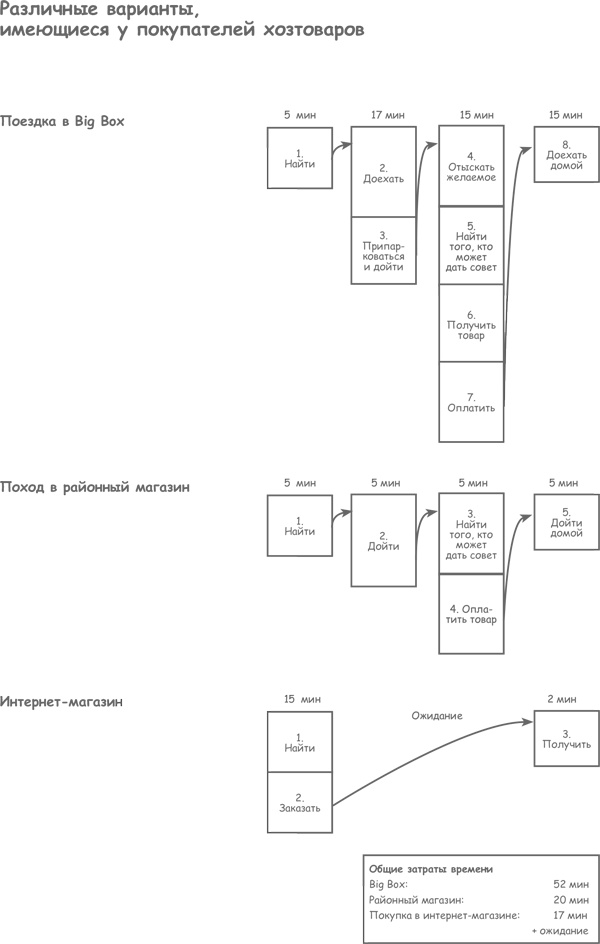
Уточнив желания потребителя и поставщика, команда смогла составить карту существующих процессов потребления и обеспечения по магазинам любого формата и оценить эффективность каждого из них с точки зрения удовлетворения запросов потребителей. Она избрала самый простой метод – составление карт, при котором последовательно выполняемые шаги перечисляются по горизонтали слева направо (см. рисунок «Различные варианты, имеющиеся у покупателей хозтоваров»).

Ознакомившись с итоговыми графами этих трех карт, можно обнаружить следующие за и против этих вариантов приобретения товаров:

Иллюстрация к книге — Продажа товаров и услуг по методу бережливого производства [i_025.jpg]

Легко заметить, что при заказе данного набора товаров для дома в интернет-магазине, цикл самой покупки короче и вероятность получить полезную информацию выше, но этот путь самый дорогостоящий и оправдан лишь благодаря своей быстроте. Поход в магазин-склад, напротив, наиболее экономичен с точки зрения финансовых затрат и наименее – с точки зрения затрат времени и заработал низкие баллы за возможность получить совет, но высокие – за ассортимент. И наконец, небольшой районный магазинчик находится где-то посередине между ними по уровню цен и набрал лучшие баллы по затратам времени, вероятности наличия желаемого и возможности получить совет. Но его ассортимент невелик.

На пути к бережливому потреблению

Поскольку команда хочет обслуживать все группы потребителей, – ясно, что в данном секторе рынка это ключ к увеличению продаж и рыночной доли – она задает себе простой, но насущный вопрос: «Как может наша компания обслуживать потребителей, находящихся в самых различных обстоятельствах, и в то же время постоянно получать высокие доходы?» Этот вопрос резко отличается от того вопроса массового потребления, которым индустрия «Сделай сам» задавалась ранее: «Как нам найти “убийцу категорий”, т. е. такой единый для всех магазинов формат, который сможет и приносить прибыль, и осчастливить всех покупателей?» Именно этим простым раздумьям мы и обязаны наступлению эпохи магазинов-складов.

Иллюстрация к книге — Продажа товаров и услуг по методу бережливого производства [i_026.jpg]

Данный вопрос очень заинтересовал генерального директора и заместителя директора по производству, но они знают, что его решение может иметь для многих сотрудников компании неблагоприятные последствия. Например, если компания обзаведется магазинами другого формата, то разве это не создаст проблемы для большинства менеджеров, сделавших карьеру в магазинах-складах? И разве это не расстроит финансистов, для которых главное подтверждение успешной деятельности компании – неуклонный рост показателя продаж в магазинах, проработавших больше года? Ведь эксперименты с новыми форматами почти неизбежно приведут к падению посещаемости магазинов уже существующих форматов. Нужно быть большим оптимистом, рассчитывая, что новые покупатели придут только из магазинов конкурентов, а не из собственных магазинов-складов.

Учитывая существующий консерватизм зрелых компаний, генеральный директор и заместитель директора по производству решают не афишировать результаты анализа до тех пор, пока не определится весь спектр имеющихся возможностей. Они поручают команде изучить потребности потребителей, которые находятся в разных обстоятельствах, и оценить их с точки зрения поставщика. Требуется ответить на вопрос: «Как может фирма предоставлять желаемое всем потребителям и в то же время увеличивать свои общие продажи и рентабельность?»

Делаем бережливыми магазины Big box

Присмотревшись к нынешнему формату магазинов Big Box, ориентированных на чувствительных к цене покупателей, команда поняла, что эти потребители нуждаются в более квалифицированных советах и большем объеме товарных запасов при тех же ценах. Как улучшить поток обеспечения, чтобы это стало возможным?

Составление простой карты обеспечения (см. рисунок «Поездка в Big Box) позволило команде обнаружить несколько простых вещей.

Во-первых, поскольку магазин обычно получает товары напрямую от поставщиков раз в две недели, ему приходится хранить крупные запасы всех наименований на высоких стеллажах, над головами покупателей. Из за этого вновь поступившие товары приходится срочно раскладывать по свободным местам, чтобы они не обрушились кому-нибудь на голову. Так как такие места часто находятся на самом верху, многое из того, чего нет в продаже, на самом деле имеется, но его просто трудно найти. Поэтому персонал магазина львиную долю своего времени тратит на поиски отсутствующих товаров, вместо того чтобы давать советы посетителям.

Вход
Поиск по сайту
Ищем:
Календарь