Книга Русские - не славяне?, страница 25 – Александр Пересвет

Авторы: А Б В Г Д Е Ж З И Й К Л М Н О П Р С Т У Ф Х Ч Ш Ы Э Ю Я
Книги: А Б В Г Д Е Ж З И Й К Л М Н О П Р С Т У Ф Х Ц Ч Ш Щ Ы Э Ю Я
Бесплатная онлайн библиотека LoveRead.in

Онлайн книга «Русские - не славяне?»

📃 Cтраница 25

И киммерийцы прекратили историческое существование. А в Степи на долгие века воцарились скифы.

Которые генетически — тоже наши предки. «Наша» гаплогруппа.

ИТАК:

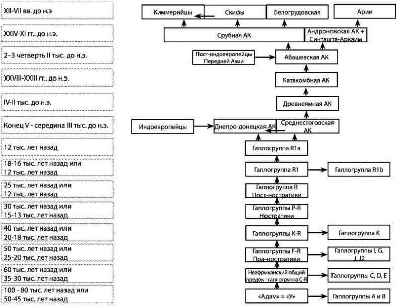
XII–VII века до н. э. Наследники синташтинской культуры — люди срубной культуры и носители гаплогруппы R1a под воздействием нового катастрофического для них изменения климата срываются с места и под давлением точно так же сдвинутых с места скифов и других племен андрониковского круга мигрируют на запад. Здесь они разделяются на два потока. Один остается в южнорусских степях, другой успешно и кроваво воюет в Передней Азии и на Ближнем Востоке. В конечном итоге и там, и там их уничтожают новые пришельцы — скифы. При этом остатки киммерийцев впервые в археологически прослеживаемой истории демонстрируют характерное для будущих обитателей лесостепной полосы поведение — уход на север и обживание тамошних лесов. При этом киммерийцы проявляют важный этнографический признак будущих славян — женские височные кольца (см. рис. 17).

Иллюстрация к книге — Русские - не славяне? [i_037.jpg]

Рис. 17. Генеалогическое древо


Глава 7
С раскосыми и жадными очами?

Ошибался поэт. Не было у скифов «раскосых очей». Европейского склада глаза у них.

Иллюстрация к книге — Русские - не славяне? [i_038.jpg]

Скиф из Приднепровья


Вот жадными — да, были те очи. Точнее, по мнению скифов, не жадными, а справедливыми. Ибо это всего лишь естественно — изъять собственность у того, кто не умеет с нею правильно обращаться. Критерий правильности и вовсе прост. Раз не умеет хозяин защитить свою собственность — значит, она ему не дорога. Следовательно, используется нерачительно. А ведь собственности не так уж и много, чтобы позволять ей гнить в неправильных руках. И только справедливо, коли она перейдет в руки правильные. В руки победителя.

А скальпы убитых врагов у седла — это так, для отчетности. Иначе какой порядок?

Поэтому порядок скифский, по словам Геродота, был таким:

…все опустошали своим буйством и излишествами. Они взимали с каждого народа наложенную ими дань, но кроме дани совершали набеги и грабили, что было у каждого народа.

А что такого? На то и воины, чтобы славы и богатства хотеть, чтобы в битвах ярость свою воинскую тешить. Смерть — не самая большая неприятность. Зато всем хорошо: одни с добычей и славой домой вернулись, другие увлеченно месть готовят, третьи уже с богами чаши заздравные поднимают, честь великую принимают. А прислуживают убитые ими. С отрезанными большими пальцами, чтобы по ту сторону Кромки сражаться со своими победителями не могли.

Иллюстрация к книге — Русские - не славяне? [i_039.jpg]

Ахилл


Есть еще легенда про легендарного Ахиллеса, Пелеева сына, который гневен был и вспыльчив без меры. Как писал Лев Диакон Калойский в своей «Истории», —

— порицает его Агамемнон в сих словах: «Тебе приятны всегда споры, раздоры и битвы».

Агамемнон и сам не был отцом-настоятелем воскресной школы. Подобного рода упрек воину из уст воина многое говорит о свойствах характера оппонента.

Но интересна нам эта легенда другим. Тем, что, согласно преданиям, что дошли до Льва Диакона, Ахиллес был скиф по происхождению:

Пелеев сын Ахилл был родом скиф из небольшого города Мирмекия, стоявшего близ озера Меотиды… После уже, изгнанный скифами за необузданность, жестокость и высокомерие духа, он поселился в Фессалии. Ясным сему доказательством служат покрой плаща его с пряжкою, навык сражаться пешим, светлорусые волосы, голубые глаза, безумная отважность, вспыльчивость и жестокость, за что порицает его Агамемнон в сих словах: «Тебе приятны всегда споры, раздоры и битвы».

Правда, если соотноситься с тем, когда в реальности была та Троянская война, Ахилл наш был скорее киммерийцем. Но это неважно, тем более что литературная версия тех событий все равно появилась лишь при Гомере. И в том и в другом случае — «наш» был парень, если легенда не врет. И уж коли киммерийцы или скифы выгнали его за лютость, — что означает, как прокомментировал это место один остроумный человек, то же, как если бы из СС за жестокость выставили, — тогда действительно троянцы совершили фатальную ошибку, убив его друга Патрокла…

Отважные ребята с подобной жизненной философией стали следующей волной степных арийцев, что выплеснулась на тогдашний «цивилизованный мир» из-за пределов Ойкумены на рубеже VIII–VII веков до н. э., когда началась новая, более влажная и прохладная климатическая эпоха — субатлантическая.

Выплеснулась волна и — что для нас крайне важно! — была зафиксирована в исторических источниках грамотными иноплеменными современниками. Благодаря им мы не только можем рассуждать об археологических культурах, характерных для скифского времени, и пытаться реконструировать их быт и нравы, но и узнать, что делали, как жили и о чем думали легендарные наши предки. А благодаря скифскому неповторимому искусству — еще их и увидеть.

И еще раз убедиться в неправоте великого русского поэта: не было у них раскосых очей. Да и откуда им взяться, коли скифы — плоть от плоти все тех же «р-один-цев». Просто сдвинулась очередная волна тех, кто ранее оставался дома. Оставался, вызревал этнически… А затем — под влиянием природных ли условий, соседей ли агрессивных, или еще каких-то, возможно политических, факторов — покидают родные пенаты и отправляются в дальний путь.

Но так ли это? Наши ли предки — скифы? Может, они как раз носители других гаплогрупп и, значит, на них и прерывается сплошная линия наследия по мужской линии между нами и охотниками на оленей и мамонтов?

Нет. Во-первых, по языку скифы — иранцы. Что, конечно, ничего не доказывает с точки зрения генетической идентичности, но является все же аргументом важным. Но главное, что и генетически —

— мумии и костные остатки, найденные в древних скифских курганах, раскиданных от Черного моря до Монголии, позволили сказать, что люди, там похороненные, имеют гаплогруппу R1a1.

Итак, скифы — «наши».

Каким же образом генетическое «послание» скифов передалось нам?

Для ответа на этот вопрос почитаем, что пишут о скифах их современники.

Главным из них, описавшим скифов подробно, стал все тот же «отец истории» Геродот. Все его строки об этом народе цитировать долго, да и не наша это цель, так что ограничимся кратким обзором.

В четвертой книге своей «Истории» Геродот помещает скифов в четырехугольник со сторонами по Дунаю — Черному морю — Дону — примерная линия, параллельная черноморской и отстоящая от нее на 4000 стадий:

Вход
Поиск по сайту
Ищем:
Календарь