Книга Русские - не славяне?, страница 22 – Александр Пересвет

Авторы: А Б В Г Д Е Ж З И Й К Л М Н О П Р С Т У Ф Х Ч Ш Ы Э Ю Я
Книги: А Б В Г Д Е Ж З И Й К Л М Н О П Р С Т У Ф Х Ц Ч Ш Щ Ы Э Ю Я
Бесплатная онлайн библиотека LoveRead.in

Онлайн книга «Русские - не славяне?»

📃 Cтраница 22
Иллюстрация к книге — Русские - не славяне? [i_033.jpg]

Вот те, кто вторгся на территории Индостана, и вошли в историю в качестве ариев. Но были-то при этом они частью большой предарийской культуры! Причем эту культуру с собою и унесли.

Справедливости ради надо сказать, что есть и другая точка зрения. Э. А. Грантовский в своей «Ранней истории иранских племен Передней Азии» весьма обстоятельно обосновывает, что западные иранцы начали осваивать территорию Ирана через северо-запад, и проникли туда из Юго-Восточной Европы через Кавказ не ранее IX века до н. э. Интересный факт — многие иранские заимствования в славянский и балтский языки, толкуемые как скифские, обосновываются исключительно западно— или общеиранским материалом, отнюдь не восточноиранским:

Проникновение ариев в Переднюю Азию, Иран (и, полагаю, также в Индию) связано с наемничеством, а не с масштабной племенной миграцией. И имена переднеазиатских ариев, и первые западноиранские имена в Иране — мужские имена. Отмеченное родство мтДНК может быть объяснено скорее тем, что возвращаясь из походов на родину в Причерноморье, арии приводили с собой южанок.

Впрочем, одно другому не мешает. В высокой подвижности первобытных народов мы уже не раз убеждались. Так что не вижу ничего невозможного в том, что те, кого мы знаем в качестве иранцев, пришли на эту территорию позднее и постепенно поглотили местных иранцев-арийцев. Иными словами, позднее носители R1a были на территории Западного Ирана «переработаны». Они представляли собою персидскую знать, а значит, выбивались во время войн в первую очередь. И сегодня ариев в этой местности, можно сказать, и нет. Зато, как показано в работах Б. Малярчука с соавторами по исследованию мтДНК в Западном и Восточном Иране, модальный гаплотип женского населения иранского запада близок к гаплотипу дам в юго-западных регионах России — в Белгородской области и на Кубани. На это стоит обратить внимание, так как позже мы увидим в этом свидетельство неких важных исторических событий.

Как бы то ни было, арии оказываются носителями нашей, «русской», гаплогруппы R1a1, или частью большого арийского континуума, которая ушла в вольное плавание по просторам индийской и иранской истории. Те же арии, то есть те же «мы», что никуда не уходили, а так и оставались на исконных своих землях степной Евразии, продолжили развиваться на месте, превратившись в некоторые современные народы. В том числе — в русских.

А теперь вспомним, что единственные европейцы, родственно связанные с ариями, — представители той же гаплогруппы R1, только в модификации «b», ушедшие в Европу в седые допотопные и даже доледниковые времена! Помните? —

— Германо-Альпийская — 18–22 тысячи лет назад.

И даже народы культуры шнуровой керамики, которые могли принадлежать к «арийской» R1a, распространились по Европе и осели там в минус 2000 х годах — за 1000 лет до того, как в истории появились арии. Так что фашисты очень зря себя арийцами называли. Они не были ими исторически, ибо будущие германцы ушли с прародины индоевропейцев раньше, чем оставшиеся стали ариями. Они не были ими географически — по той же причине. Наконец, они не были ими расово! Ибо генетически как раз представляли уже совсем другой народ с другими снипами, нежели тот, часть которого позднее двинулась в Индию…

Соответственно, если одни арии ушли в Индию и Иран, то другие остались дома и чем-то занимались на месте. Надо полагать, ничего особенно нового, кроме как и дальше пасти стада и проявлять воинскую доблесть в боях, они не делали. И потому мы сильно не ошибемся, если в дальнейшем прослеживании исторического пути наших предков будем опираться на наблюдения за эволюцией степных народов.

ИТАК:

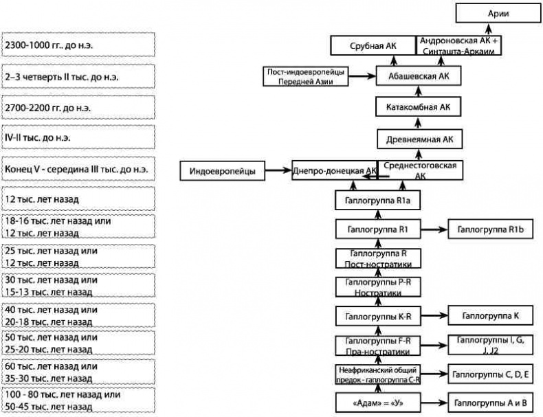
ХХII–XIII века до н. э. Параллельно с «европейской» другая группа мигрантов со степной прародины индоевропейцев, носители гаплогруппы R1a, осваивалась на Южном Урале, где создала синташтинскую (и ее варианты) культуру. Под влиянием нового миграционного импульса с «первой» индоевропейской прародины в Передней Азии на ее базе возникает андроновская культура, одним из творений которой стал знаменитый Аркаим и целая металлургическая «держава», частью которой он был. Вероятно, именно здесь сформировалась сначала религиозная, а затем и культурная общность под названием «арии». Под влиянием изменившихся природных факторов, возможно связанных с извержением вулкана на острове Санторин, арии двинулись из Южного Предуралья на юг, в Иран и Индию. Там они образовали две, вероятно враждующие по религиозным мотивам, цивилизации. Генетически же арии были носителями гаплогруппы R1a1, то есть той, к которой принадлежит и самая массивная часть русских. Таким образом, вопрос об «арийскости» германцев и вообще европейцев снимается автоматически — они населили Европу до образования ариев из населения тех, кто остался на индоевропейской степной прародине (см. рис. 15).

Иллюстрация к книге — Русские - не славяне? [i_034.jpg]

Рис. 15. Генеалогическое древо


Глава 6
КИММЕРИЙЦЫ

Закатилось солнце и покрылись тьмою все пути, а судно наше достигло пределов глубокого Океана. Там народ и область людей киммерийских, окутанные мглою и тучами; и никогда сияющее солнце не заглядывает к ним своими лучами — ни тогда, когда восходит на звездное небо, ни тогда, когда с неба склоняется к земле, но непроглядная ночь распростерта над жалкими смертными…

Это «отец поэзии» Гомер рассказал в «Одиссее» о киммерийцах. Кажется, это первое известие о них, ведь поэмы великого грека датируются VIII веком до н. э. Но, возможно, этот кусок был взят им, как и, собственно, сюжеты его поэм, из преданий, легенд и песен более ранних времен, времен Троянской войны. Судя по результатам раскопок в Трое, это примерно 1260 е годы до н. э.

В таком случае мы можем фиксировать отсутствие какого-либо разрыва в истории ариев-синташтинцев, ариев-андроновцев, ариев срубной культуры и киммерийцев. Более того — при всей спорности вообще любых этнических идентификаций в эту эпоху, кое-кто из авторитетных исследователей относит киммерийцев к выходцам именно из срубной культуры. То есть к индоевропейцам-«р-один-цам».

Появление этой группы кочевых племен Степи на горизонте ахейских греков совпадает с ухудшением природно-климатических условий в степях в конце II — начале I тысячелетия до н. э. с так называемым среднесубатлантическим потеплением. Проще говоря, с новой засухой. Именно она и заставила развалиться земледельческо-скотоводческую срубную культуру, а ее население — переместиться в более благоприятные местности, закономерно отказавшись при этом от ставшего нерентабельным земледелия.

Итог, по данным археологии:

В XII–X вв. до н. э., по сравнению с предшествующим периодом, в степной зоне между Доном и Дунаем наблюдается десятикратное уменьшение количества поселений и погребений. Те же тенденции сокращения населения проявляются в степном Причерноморье и в последующую киммерийскую эпоху, что находит свое отражение в отсутствии на этой территории поселений и стационарных могильников.

Вход
Поиск по сайту
Ищем:
Календарь