Книга Менеджмент на скорость, страница 10 – Кира Игоревна Захарова

Авторы: А Б В Г Д Е Ж З И Й К Л М Н О П Р С Т У Ф Х Ч Ш Ы Э Ю Я
Книги: А Б В Г Д Е Ж З И Й К Л М Н О П Р С Т У Ф Х Ц Ч Ш Щ Ы Э Ю Я
Бесплатная онлайн библиотека LoveRead.in

Онлайн книга «Менеджмент на скорость»

📃 Cтраница 10

5. Связи и взаимодействия:

– низкая координация задач коммерческой службы и маркетинга.


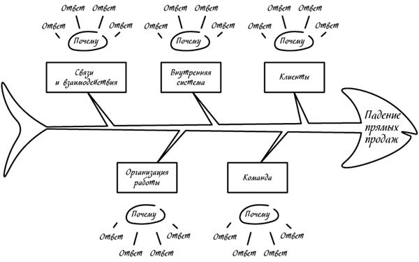
Шаг 3. Выявление причин

Третий шаг – выявление причин проблемы.


На каждый фактор, на каждую «косточку» «рыбки» находятся свои причины. Ищем, задаем вопросы и находим ответы.

1. Последовательность каких действий приводит нас к проблеме?

2. При каких условиях она возникает?

3. Есть ли другие сопутствующие проблемы?

Иллюстрация к книге — Менеджмент на скорость [i_010.jpg]

Основные факторы. Заполненная диаграмма


Здесь можно использовать технику «Пять почему» – задавать вопрос столько раз, сколько понадобится на выявление причины. Число 5 не абсолютно, вопросов может быть как больше, так и меньше.

Я записываю ответы здесь же, прямо под основными факторами.


Почему гости бронируют отель через посредников?

1. Это удобно.

2. Посредники предлагают гарантии для бронирования и бесплатную отмену.

3. На популярных онлайн-ресурсах можно найти достоверные отзывы и непредвзятую информацию.

4. Можно сравнить наше предложение с предложениями других отелей.

5. Гости доверяют проверенным посредникам.

Как видите, у нас получилось 5 ответов на 5 «почему» и практически план действий. Но с планом подождем, мы учли еще не все факторы.

Иллюстрация к книге — Менеджмент на скорость [i_011.jpg]

Факторы и причины. Заполненная диаграмма


Почему команда теряет долю прямых продаж?

Потому что:

1. Работать с агентством проще.

2. Доля прямых продаж никак не связана с мотивацией команды коммерческой службы.

3. Менеджеры недостаточно хорошо знают и умеют применять актуальные инструменты продаж.

4. Нет критериев оценки эффективности.


Почему система и процессы, связанные с привлечением «прямых» гостей, показывает низкую эффективность?

1. Гость недостаточно информирован, реклама работает «мимо цели».

2. Цифровые точки контакта неудобны для гостя.

3. Слишком длительное время ожидания обработки запроса со стороны отдела бронирования.

4. Управление ценой не ведется на постоянной основе, поэтому бронирование напрямую может оказаться дороже, чем через посредников.

5. Программа лояльности не закрывает все ожидания нового гостя и работает в основном на постоянных гостей. В результате, бронируя напрямую, гость не получает никаких дополнительных преимуществ.


Почему организация работы не эффективна?

1. Не определены приоритеты.

2. Нет критериев и контрольных точек движения к результату.

3. Нет привязки к системе мотивации.

4. Отсутствует текущий контроль по показателям прямых продаж.


Почему связи и взаимодействия внутри отеля не работают на решение этой проблемы?

1. Недостаточно налажена коммуникация между руководителями отдела маркетинга и отдела продаж.

2. Отсутствуют общие цели.

3. Недостаточно ясна мотивация для менеджеров.

4. Не определены критерии эффективности управления репутацией.

5. Нет целевых показателей по конверсии рекламы.

Как вы видите, мы не только описали проблему, но и «раскопали» ее причины. Это здорово помогает для определения целей и расстановки приоритетов.


Постановка цели

Итак, мы изучили проблему, нашли ее причины, и теперь можно приступить к определению цели.

Методу SMART уже более 60 лет. Наверняка, многие знакомы с этим простым и универсальным способом превращения целей в работающий инструмент. «Отсмартовать цель» стало устойчивым выражением.

SMART – акроним, содержащий пять критериев постановки целей:

S – specific – цель конкретна;

M – measurable – цель измерима;

A – attainable – цель достижима;

R – relevant – цель уместна;

T – timed – цель, определенная по времени (time-bound – ограниченная во времени).


Теоретики любят рассуждать о дополнительных критериях. Цель должна быть привлекательной, позитивной, этичной, уместной, легальной, контролируемой, включать описание ресурсов и препятствий, быть понятной, вызывающей, соответствовать контексту и еще многое и многое другое. Этот список можно расширять до бесконечности. Но главное – чтобы метод работал, был прост и приносил результат.

При этом стоит помнить, что любой метод – это упрощение. Даже самый универсальный метод не сможет учесть все факторы системы, где цели должны быть взаимосвязаны и работать на достижение общего стратегического результата.


Поэтому важно, чтобы цели:

1. Были согласованы со стратегическими приоритетами.

2. Учитывали критические взаимосвязи с целями других структурных подразделений и внешних систем.


Единственное, что, по-моему мнению, следует добавить к любимому SMART, – это периодическую переоценку и пересмотр целей.

В мире нестабильности и высоких скоростей все процессы должны быть максимально адаптивными и гибкими. Цели в том числе. Еще вчера цель была актуальна, а сегодня появляются новые вводные, меняются приоритеты, а соответственно, и цели должны быть скорректированы.

Четко сформулированная цель – первый шаг к ее достижению. Поэтому помимо SMART я включила в свой шаблон некоторые приемы из проектного планирования.

В качестве примера, возьму кейс из предыдущей главы – падение доли прямых продаж.


В своей повседневной работе я использую «шаблон определения цели», который разработала сама. Вы можете найти этот шаблон в приложении, распечатать и пользоваться. Иногда удобно подготовить шаблоны большого формата для работы в группе.


1. Формулирую цель – «Увеличение доли прямых продаж среди индивидуальных туристов до 32 % в срок до 1 сентября».

Проверяю по SMART – цель конкретная, измеримая, ее релевантность мы проверили еще на этапе выявления проблемы, сроки установлены.

В кейсе продажи упали с 35 % до 28 %, но при постановке цели я не выставляю целевое значение в 35 %. Мне нужна реальная цель и 32 % – это одновременно мотивирующий и достижимый показатель.


Вход
Поиск по сайту
Ищем:
Календарь