Книга Три тысячелетия секретных служб мира. Заказчики и исполнители тайных миссий и операций, страница 3 – Ричард Роуэн

Авторы: А Б В Г Д Е Ж З И Й К Л М Н О П Р С Т У Ф Х Ч Ш Ы Э Ю Я
Книги: А Б В Г Д Е Ж З И Й К Л М Н О П Р С Т У Ф Х Ц Ч Ш Щ Ы Э Ю Я
Бесплатная онлайн библиотека LoveRead.in

Онлайн книга «Три тысячелетия секретных служб мира. Заказчики и исполнители тайных миссий и операций»

📃 Cтраница 3

Одной из первых из известных нам шпионок была Далила, добровольный тайный агент филистимлян, которая позволяла филистимлянским шпионам прятаться в своем доме (Книга Судей, 16: 9). Используя женские уловки, она получала информацию от могущественного врага, прикидываясь его верной союзницей, вознамерившись заработать одиннадцать сотен сребреников, которые были ей обещаны «владыками филистимлян». Она добилась полного шпионского триумфа, выявив наиболее важную и действенную силу противников своих нанимателей, и нанесла удар, который вывел эту силу из строя. За свою победу над Самсоном она получила не такое уж низкое вознаграждение, если сравнить плату филистимлян с тридцатью сребрениками, врученными Иуде Искариоту.

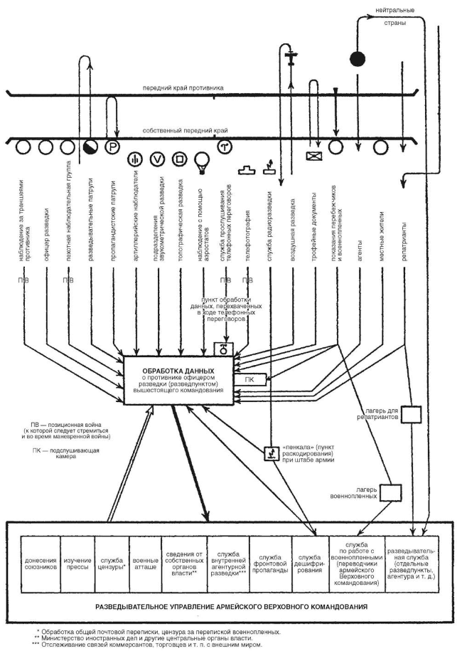
Иллюстрация к книге — Три тысячелетия секретных служб мира. Заказчики и исполнители тайных миссий и операций [i_001.jpg]

Система, о которой Митридат и Далила не могли и мечтать. Организация Kundschafts Stelle, или австро-венгерской разведывательной службы, согласно проекту, опубликованному генералом Максимилианом Ронге, ее бывшим начальником


Другой прославленный герой древности, агрессивный и действенный, фактически изобрел шпионскую службу, которая действовала исключительно для его личных целей и полностью состояла из него самого. И не только из лести современные историки называли этого царя-завоевателя, Митридата VI Понтийского, «Великим». Нельзя не удивляться, что сей наследный принц играл роль собственного тайного агента, хотя объяснимо, что он вырос подозрительным и жестоким человеком. Успех жизнедеятельности Митридата можно считать классическим примером тиранического эгоизма. Сочетая в себе хитрость шпиона с беспокойством жестокого деспота, чей интеллект он постоянно накапливал, Митридат был явно харизматичным, успешным, образованным и зачастую жестоким правителем. Однако древние авторитетные источники предпочли наделить его вечным нимбом. Его таланты были столь притягательны, что в его невыразимой чудовищности они углядели лишь умеренную форму эгоизма.

Он унаследовал трон своего отца в возрасте одиннадцати лет и сразу же почувствовал себя неуютно на понтийском престоле. По имеющимся сведениям, собственная мать несколько раз покушалась на его жизнь, очевидно, потому, что считала его рождение своей ошибкой, которую необходимо было исправить. Мальчик-царь так испугался недоброжелательности собственной матери, что бежал в горы, избрав тяжелую участь беглеца и изгнанника, но добавив себе развлечения охотой и шпионажем. Наконец осмелившись вернуться в Синоп, он заточил мать в темницу, а младшего брата предал смерти, чем продемонстрировал лишь незначительную силу своей власти.

Находясь в изгнании, он овладел двадцатью двумя языками и диалектами, путешествуя по Малой Азии в возрасте четырнадцати лет под видом мальчика-слуги при караване. Он посетил множество племен, изучил их обычаи и военную мощь. Ему удалось одолеть свою мать и брата и взойти на трон; годы, проведенные в изгнании, пробудили в нем жажду завоеваний. Отправляясь в следующий раз в Малую Азию, он взял с собой тщательно обученную мощную армию. В каких бы далеких краях он ни оказался в будущем, ему ничего не стоило завоевать эту территорию и чувствовать себя там как дома.

Как шпион Митридат был настолько хорошо информирован, что отказывался доверять кому бы то ни было. Прежде чем начать свою восемнадцатилетнюю борьбу с такими римскими полководцами, как Сулла, Лукулл и Помпей, он выкроил время убить свою мать, своих сыновей и свою сестру, на которой женился согласно династическому обычаю. Позже, дабы помешать врагам насладиться его гаремом, который соперники царя признавали одним из самых красивейших собраний наложниц в этой части Древнего мира, он приказал убить каждую из своих соблазнительных красавиц. Подобно всем знатокам шпионажа или секретной службы, подобно подозрительным и жестоким деспотам всех времен и народов, Митридат страдал днем от мрачных предчувствий, а после наступления темноты — от жутких кошмаров. Ему удавалось умерить свое беспокойство при помощи Blood Purge (кровавой чистки) в июне — или всякий раз, когда у него возникала необходимость в ней, — однако давление завистливых соперников и воображаемых мятежников заставляло его испытывать постоянный зуд подлой корыстности.

В Малой Азии он истребил более 100 тысяч римских подданных, тем самым усугубив свою ненависть к римлянам. Однако он избежал последствий этой бойни, когда Сулла согласился на позорный мир, дабы он смог поспешить со своими легионами обратно в Рим, разбить Мария в битве у Коллинских ворот и продолжить истребление его сторонников. В последней из своих войн Митридат, правитель Понтийского царства, поочередно использовал свое искусство полководца против Лукулла и Помпея и, сумев избежать поражения от этих грозных военачальников, ухитрился строить заговоры против Рима до конца своих дней, и конец этих дней наступил с задолго предсказуемой внезапностью. Митридат планировал создать великую лигу воинственных племен Дуная, чтобы вместе с ними вторгнуться в Италию с северо-востока, когда один из его сыновей, которого он по необъяснимой причине оставил в живых, сбросил его с трона, подсыпав ему в кубок сильнодействующий яд.

От блудницы Раав до «Скрипача» Фоули

Необходимость сжатости повествования и сложное устройство более современной секретной службы быстро увлекут нас в ранние века; даже в то время, когда битвы выигрываются, народы покоряются и династии предаются забвению посредством шпионажа и организованной интриги. Раав, блудница из Иерихона (Иисус Навин, 2: 1–21), которая приютила и укрыла шпионов Израиля, а также заключила с ними договор и обманула их преследователей, была не только добровольным сообщником, имевшим огромную ценность для еврейских предводителей того далекого времени, но и прообразом «мифической сирены на секретной службе» — сюжет, который до сих пор то и дело эксплуатируется кинорежиссерами.

Продвигаясь к Земле обетованной, эти запоздавшие на тридцать лет еврейские беженцы из Египта неоднократно пользовались услугами шпионов; и очевидно, что их призвание не считалось чем-то зазорным. На протяжении тридцати веков на страницах истории появляется лишь случайный герой секретной службы вместе с его подвигами. Ветхий Завет, однако, называет двенадцать лазутчиков, которых Господь повелел Моисею послать в землю Ханаанскую (Книга Чисел, 13: 3–15), и сообщает, что «все эти люди являлись главами детей Израилевых». И Моисей, посылая их разведать местность, имел в виду не просто топографическую экспедицию. После привычных препираний с Иеговой, который, можно сказать, исключительно сам виноват в том, что шпионы постоянно досаждают человечеству, Моисей был полностью готов учредить закон о наступательной секретной службе.

Великий пророк велел своим соплеменникам подняться на гору, дабы узреть землю и живущих на ней людей, узнать, мало ли их или много, сильны они или слабы, хороша ли земля или плоха, какие там города и живут ли люди «в шатрах или в прочных крепостях». Он также посоветовал им вызнать, была ли земля жирной или тощей, и определить, много ли в ней запасов древесины; а еще они должны были быть «неустрашимыми и приносить земные плоды» (Книга Чисел, 13: 17–20). Штибер, знаменитый прусский глава шпионажа, с которым мы встретимся в XIX веке, добавил тысячи шпионов к тем двенадцати, которых наставлял Моисей, но мало что мог добавить нового к его древнееврейским наставлениям.

Вход
Поиск по сайту
Ищем:
Календарь