Книга Захваченные территории СССР под контролем нацистов. Оккупационная политика Третьего рейха 1941–1945, страница 5 – Александр Даллин

Авторы: А Б В Г Д Е Ж З И Й К Л М Н О П Р С Т У Ф Х Ч Ш Ы Э Ю Я
Книги: А Б В Г Д Е Ж З И Й К Л М Н О П Р С Т У Ф Х Ц Ч Ш Щ Ы Э Ю Я
Бесплатная онлайн библиотека LoveRead.in

Онлайн книга «Захваченные территории СССР под контролем нацистов. Оккупационная политика Третьего рейха 1941–1945»

📃 Cтраница 5

Ярким аспектом подготовки Германии к этой грандиозной кампании было пренебрежение основательным политическим планированием. Военные меры были изложены, обсуждены и осуществлены внимательно и спешно. Планы по быстрому использованию экономических ресурсов на оккупированных территориях СССР были разработаны с привычной тщательностью, и персонал для этих задач отбирался заблаговременно. Однако за исключением неопределенных заявлений о будущем немецкого Востока нет никаких свидетельств обсуждения на высоком уровне политических проблем – в частности, каких-либо попыток заручиться во время войны поддержкой советского населения – в течение всего периода с июля 1940 г. по март 1941 г. Внимание этой обширной области было уделено только в последние три месяца перед войной, но даже тогда германское руководство не смогло подготовиться к «политической войне».

Этот важный факт был логическим следствием предположения о том, что по срокам и сложности Восточная кампания лишь в количественном отношении будет отличаться от предыдущих молниеносных кампаний войны. С лета 1940 г. Гитлер и Верховное командование оценивали вероятные сроки кампании в три месяца. 30 апреля 1941 г. фельдмаршал фон Браухич даже заявил, что после «не более чем четырех недель» серьезных сражений останется лишь провести зачистку остатков «незначительного сопротивления». Основным принципом этой стратегии было быстрое уничтожение большей части советских войск. Следовательно, политические факторы, даже пропаганда, большой роли не играли. Недооценивая советское сопротивление в целом (и невзирая на предупреждения некоторых своих экспертов), Гитлер считал, что политические директивы были не нужны. Все, что требовалось, – это свод правил для управления оккупированными территориями. Никаких погрешностей в плане не предусматривалось. Если кампания затянется дольше ожидаемого или если потери противника будут недостаточными для стремительной победы, у рейха не было серьезных военных резервов для продолжения военных действий, не было плана по привлечению советского населения на сторону Германии, не было никакой концепции политического поведения, за исключением искоренения «нежелательных элементов» на оккупированных территориях.

Провал был неминуемым и зловещим.

Глава 2
Власть и персоналии: вражда и разногласия в восточном вопросе
Нацистская мозаика

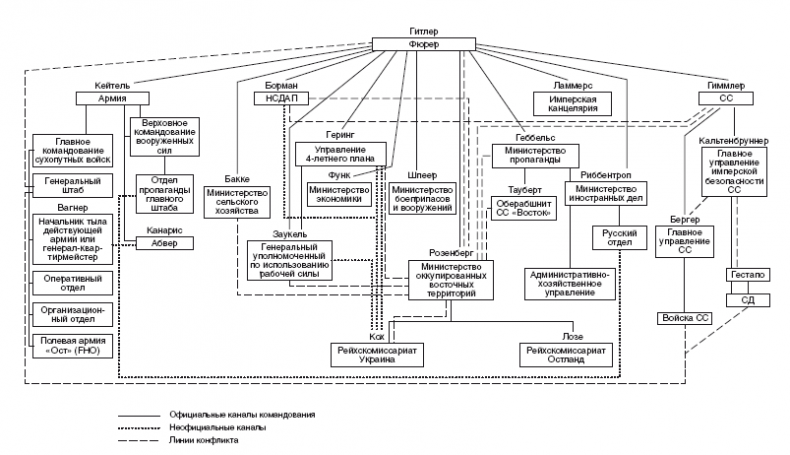
Немецкая военная политика не была единой или хорошо согласованной. Это был результат беспрестанного перетягивания каната между враждующими блоками и коалициями различных элементов нацистского параллелограмма сил. В этой борьбе за власть принимало участие восемь основных «центров тяжести»:

1) Адольф Гитлер;

2) Мартин Борман и аппарат НСДАП;

3) Альфред Розенберг и министерство оккупированных восточных территорий; Генрих Лозе, рейхскомиссар «Остланда»; Эрих Кох, рейхскомиссар Украины;

4) Йозеф Геббельс и министерство пропаганды;

5) Иоахим фон Риббентроп и министерство иностранных дел;

6) Герман Геринг и четырехлетний план, а также другие органы экономики;

7) Генрих Гиммлер и империя СС;

8) Вооруженные силы, сами по себе разрываемые внутренними разногласиями.

Эта «большая восьмерка» и большая часть подконтрольных им ведомств зачастую конфликтовали друг с другом. Эти конфликты можно классифицировать по четырем категориям: личностные конфликты на почве личной неприязни (например, между Розенбергом и Риббентропом); борьба за власть и авторитет между отдельными участниками (например, Гиммлером, Геббельсом и Борманом) и между ведомствами (например, партией, государством, СС и армией); конфликты на почве юрисдикции (например, соперничество за право контроля над средствами связи на оккупированном Востоке); политические споры о тактике или принципах в отношении настоящего и будущего Востока (например, борьба за судьбу колхозов).

Иллюстрация к книге — Захваченные территории СССР под контролем нацистов. Оккупационная политика Третьего рейха 1941–1945 [i_001.jpg]

СТРУКТУРА ВЛАСТИ ТРЕТЬЕГО РЕЙХА (ВОСТОЧНЫЕ ТЕРРИТОРИИ)


Часто эти конфликты переплетались между собой. Предпосылкой некоторых споров являлась Восточная кампания; другие же главным образом были вызваны факторами, не связанными с войной. Некоторые участники объединялись в неофициальные альянсы – альянсы, которые сами, в свою очередь, были подвержены радикальным изменениям. Циники и реалисты, идеалисты и оппортунисты, люди ограниченных способностей и самородки, сильные и слабые – все они одновременно сотрудничали и враждовали друг с другом.

Первые шаги

В преддверии декрета «Барбаросса» Генеральный штаб задумался над будущей администрацией оккупированных территорий на Востоке. В январе 1941 г. оперативный отдел Генштаба постановил, что вопреки соображениям безопасности в «тыловые районы» будет направлено минимальное количество вооруженных сил. И в первой половине февраля генерал-квартирмейстер Эдуард Вагнер направил начальнику штаба вопрос о «создании военной администрации для «Барбароссы». Однако даже с учетом этого армия уделяла сравнительно мало внимания административным аспектам предстоящей оккупации. Причиной тому стало не только сосредоточение исключительно на военных вопросах. Ожидалось, что после завершения краткой кампании эти области больше не будут заботой Верховного командования. Более того – и это было дополнением к первому аргументу – с 1939 г. у армии уже был горький опыт в области военного управления.

Нежелание армии брать на себя «излишние» административные обязанности вполне совпадало с мировоззрением самого Гитлера. На совещании с Кейтелем 3 марта он заявил, что будущие задачи в оккупированной России настолько сложны, что их нельзя доверять военным. Потому захваченные территории должны быть как можно быстрее отданы под ответственность более надежной гражданской администрации. В результате этой дискуссии 13 марта Кейтель подписал особую директиву, которая учреждала основной порядок будущего управления Востоком. Сферы военного управления он сократил до минимума: «Зона военных действий, образовавшаяся по мере продвижения армии за пределы рейха вглубь соседних государств, должна быть как можно более ограниченной… Как только зона военных действий достигнет достаточной глубины, она будет ограждена с тыла. Недавно оккупированная территория в тылу зоны военных действий получит свое политическое управление».

Таким образом, военная оккупация должна была охватывать только ограниченные территории, расположенные вблизи линии фронта; срок военного управления должен был быть ограничен, все большая часть регионов должна была переходить под ответственность гражданской администрации по мере продвижения армии вглубь территории противника. Участие военной администрации должно было быть недолгим в угоду соображениям полезности. Гитлер наивно и безосновательно считал, что политические решения могут быть отложены до того момента, пока оккупированные территории не будут приведены в порядок.

Вход
Поиск по сайту
Ищем:
Календарь