Книга Бренд-терапия. 15 методов для создания стратегии бренда в индустрии фармацевтики и медицинских технологий, страница 3 – Брайан Смит

Авторы: А Б В Г Д Е Ж З И Й К Л М Н О П Р С Т У Ф Х Ч Ш Ы Э Ю Я
Книги: А Б В Г Д Е Ж З И Й К Л М Н О П Р С Т У Ф Х Ц Ч Ш Щ Ы Э Ю Я
Бесплатная онлайн библиотека LoveRead.in

Онлайн книга «Бренд-терапия. 15 методов для создания стратегии бренда в индустрии фармацевтики и медицинских технологий»

📃 Cтраница 3

Итак, эта книга написана для…

…бренд-команд и их коллег, которым приходится конкурировать на сложном, многоплановом, непрерывно трансформирующемся медико-биологическом рынке. Она опирается на результаты 20 лет скрупулезных научных исследований рынка, которые, в свою очередь, опираются на мой 20-летний опыт работы в отделах исследований и разработок, а также маркетинга в области фармацевтики и медицинских технологий. Помимо этого, она включила в себя опыт сотен стратегических семинаров, проектов по планированию бренда и коучинговых сессий с руководителями многих фармацевтических и медико-технологических компаний различного формата. Мои исследования и консалтинговая работа охватили компании и рынки по всему миру, и актуальность этой книги имеет не меньший масштаб. Вы не обязаны читать ее. Однако если ваша карьера и успех компании зависят от умения конкурировать на рынке фармацевтики, медицинских технологий и в схожих отраслях, было бы неблагоразумно упускать такую возможность.

Профессор Брайан Д. Смит

Глава 1
Сильные стратегии используют правильные инструменты: обзор арсенала бренд-команды

Сильные стратегии бренда опираются на ряд взаимодополняющих стратегических инструментов менеджмента в рамках единого, интегрированного процесса. В этой главе вы узнаете, какие инструменты существуют и насколько они эффективны на рынках фармацевтики и медицинских технологий.

Бренд-команда в фармацевтических и медико-технологических компаниях – дорогое удовольствие. Представьте себе затраты – не только на зарплату, соцпакет и материальное обеспечение, но и на исследование рынка, маркетинговые коммуникации и решение множества других задач. Это деньги, которые ваша компания, безусловно, предпочла бы не тратить. Однако это деньги, которые она вынуждена тратить по одной простой причине.

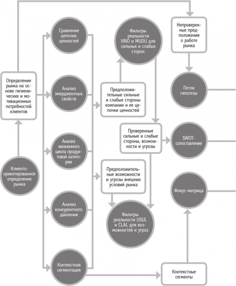
Причина эта в суровой коммерческой необходимости: создать и реализовать стратегию бренда, которая окупится. Итак, первоочередная цель бренд-команды – создать сильную стратегию бренда. Отсюда вытекает и другая, не менее важная задача – координировать внедрение этой стратегии во всей компании; однако эта книга в основном посвящена первой задаче – созданию сильной стратегии бренда. На конкурентных, непрерывно развивающихся рынках фармацевтики и медицинских технологий это непростая задача, и вам понадобится набор инструментов, чтобы справиться с ней. В следующих главах вы узнаете об инструментах, которые позволят выстроить сильную стратегию бренда: что они дают, как и когда их использовать. Однако для начала представим обзор всего процесса (рис. 1.1). В главе 1 мы расскажем, как эти инструменты сочетаются друг с другом и помогают бренд-команде достичь того результата, за который ей и платит компания: создать сильную стратегию бренда.

Глава 2. Клиентоориентированное определение рынка как основной принцип анализа

На простых рынках достаточно ориентироваться на продукт, который вы продаете. Можно сказать, что вы работаете на рынке урологических прокладок или безрецептурных анальгетиков (OTC – over-the-counter), где предложенный товар дает вполне достоверное представление о рынке. Однако рынки фармацевтики и медицинских технологий не отличаются простотой. Рынки многих лекарственных препаратов, к примеру, охватывают небольшие группы людей с определенным заболеванием. Рынок оборудования для сканирования и диагностики – по сути, лишь часть смежного рынка клинических данных. Так как рынки и продукция – вещи разные, верное определение вашего рынка крайне важно для того, чтобы, во-первых, понять его и, во-вторых, успешно конкурировать на нем. Необходимый для этого инструмент – определение рынка как ориентированного на клиента. Эффективность большинства других инструментов зависит от правильного определения рынка, так что в главе 2 мы расскажем, как пользоваться этим инструментом, прежде чем предпринимать какие-либо другие действия.

Глава 3. Определение Друкера для прояснения стратегии бренда

Ранее, в эпоху сравнительно простых инноваций и менее стесненных в средствах клиентов, фармацевтические и медико-технологические компании едва ли нуждались в стратегии, так как их технологические инновации практически продавали себя сами. В результате «стратегия» превратилась в слово-паразит. Его до сих пор часто путают с тактикой, планами и задачами компании. Даже когда его используют отдельно от этих понятий, не всегда ясно, что представляет собой стратегия бренда и чем она отличается от стратегий компаний более высокого и низкого уровней. Путаница с определением – не просто проблема семантики. Отсутствие общей терминологии делает процесс построения стратегии бренда менее эффективным и плодотворным. Необходимо краткое, четкое определение, отражающее значение стратегии бренда. Инструмент, который поможет в этом, – определение Друкера. Оно обеспечивает четкое понимание сути стратегии бренда, и, как вы узнаете из главы 3, его следует использовать на протяжении всего процесса построения стратегии бренда.

Глава 4. Диагностика стратегии бренда для ее проверки и усовершенствования

История рынков фармацевтики и медицинских технологий – это история прорывов и открытий, история таких продуктов, как аппарат искусственного кровообращения, ингибиторы АПФ, или такого метода исследования, как иммунологический анализ крови, которые, несомненно, были технологически лучше, чем применяющиеся до этого. С подобными радикально инновационными продуктами бренд-команде было достаточно включить воображение и спланировать, а затем реализовать ряд шагов, чтобы информировать заждавшихся клиентов о продукте и о том, как он отвечает их неудовлетворенным потребностям. Однако для большинства сегментов современного рынка эти дни безвозвратно канули в прошлое. Новые предложения, как правило, представляют собой улучшенную версию и без того качественной продукции. И даже редким, по-настоящему радикальным новаторам нелегко проникнуть в консервативные, страдающие от недостаточного финансирования системы здравоохранения. Поэтому крайне важно иметь сильную стратегию бренда, а не только план по маркетинговым коммуникациям. Инструмент для проверки вашей стратегии бренда, а также обеспечения ее максимальной эффективности – диагностика стратегии бренда. В главе 4 мы расскажем, как она работает и когда ее использовать.

Иллюстрация к книге — Бренд-терапия. 15 методов для создания стратегии бренда в индустрии фармацевтики и медицинских технологий [i_001.jpg]
Иллюстрация к книге — Бренд-терапия. 15 методов для создания стратегии бренда в индустрии фармацевтики и медицинских технологий [i_002.jpg]

Рис. 1.1. Обзор процесса построения стратегии бренда

Глава 5. SWOT-сопоставление для корректировки стратегии бренда и выбора верного направления

Рынок медико-биологической продукции и услуг традиционно менее конкурентный по сравнению с большинством других рынков. Возможно, вас это удивит, однако показатели валовой маржи, рентабельности и консолидации отрасли подтверждают это. Кроме того, недавний всплеск слияний и поглощений, сокращающейся прибыли и давления со стороны акционеров говорит о том, что условия уже не настолько благоприятны и требуют более конкурентных стратегий. По сути, построение стратегии бренда – процесс сопоставления и согласования, и когда рынки становятся более конкурентными, задача бренд-команд – еще лучше адаптироваться к сложившимся условиям. Это значит продвигать свои уникальные сильные стороны, чтобы использовать возможности рынка, и сглаживать не менее уникальные слабые стороны, учитывая угрозы рынка. Инструмент, который необходим в данном случае, – совершенно недооцененный метод SWOT-сопоставления. В главе 5 мы обсудим, как правильно использовать этот важный инструмент.

Вход
Поиск по сайту
Ищем:
Календарь