Онлайн книга «Чистая архитектура. Искусство разработки программного обеспечения»
|
Объявляю вас
Есть некоторые фреймворки, с которыми вы просто обязаны вступить в союз. Если, например, вы пишете на C++, вам почти наверняка придется вступить в союз с STL — избежать этого очень сложно. Если вы пишете на Java, вы будете вынуждены вступить в союз со стандартной библиотекой. Это нормально — но все равно это должно быть осознанное решение. Вы должны понимать, что, заключив союз между фреймворком и вашим приложением, вам придется придерживаться этого фреймворка в течение всего жизненного цикла этого приложения. В радости и в горе, в болезни и в здоровье, в богатстве и в бедности, отказавшись от всех остальных, вы будете использовать этот фреймворк. Этот шаг нельзя делать по легкомыслию. Заключение
Встретившись с фреймворком, не торопитесь вступать с ним в союз. Посмотрите, есть ли возможность отложить решение. Если это возможно, удерживайте фреймворк за архитектурными границами. Может быть, вам удастся найти способ получить молоко, не покупая корову. Глава 33. Практический пример: продажа видео
![]() Теперь самое время объединить изученные нами правила и принципы создания архитектур и применить их для реализации учебного примера. Пример будет коротким и простым, но его будет вполне достаточно, чтобы продемонстрировать процесс, которому следует хороший архитектор, и принимаемые им решения. Продукт
Для этого примера я выбрал продукт, с которым довольно близко знаком: программное обеспечение для веб-сайта, продающего видеоматериалы. Да, он напоминает cleancoders.com — сайт, где я продаю свои обучающие видеофильмы. Основная идея проста. У нас есть партия видеофильмов, которые требуется продать. Мы продаем их через Веб физическим лицам и компаниям. Физические лица могут заплатить одну, более низкую, цену за потоковое видео, или другую, более высокую, за загрузку копий и их постоянное использование. Бизнес-лицензии распространяются только на потоковую доставку и приобретаются партиями, что позволяет предоставлять скидки. Физические лица обычно выступают в роли зрителей или покупателей. В компаниях, напротив, есть люди, которые покупают видеофильмы для просмотра другими. Авторы видеофильмов должны предоставлять свои видеофайлы, сопровождая их описанием и вспомогательными файлами с контрольными вопросами, решениями, исходным кодом и другими материалами. Администраторам необходимо добавлять новые видеоролики, добавлять видеоролики в серию и удалять их, а также устанавливать цены на различные лицензии. Администраторы должны добавлять коллекции видеофильмов, удалять коллекции и устанавливать цены на различные лицензии. Наш первый шаг в определении начальной архитектуры системы — выявление действующих лиц и вариантов использования. Анализ вариантов использования
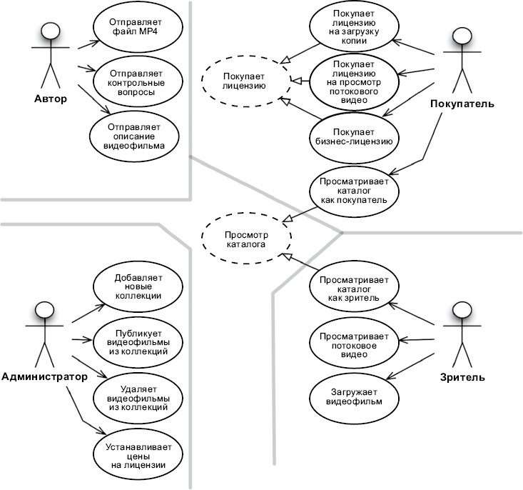
На рис. 33.1 изображена схема типичного анализа вариантов использования. ![]() Рис. 33.1. Типичный анализ вариантов использования На этой схеме изображены четыре действующих лица. В соответствии с принципом единственной ответственности, эти четыре действующих лица станут основными источниками изменений для системы. Добавление любых новых возможностей или изменение существующих будет выполняться ради обслуживания одного из действующих лиц. Поэтому мы должны разбить систему так, чтобы изменения, предназначенные для одного действующего лица, не затрагивали других. На рис. 33.1 изображены не все варианты использования. Например, на схеме отсутствуют варианты, отвечающие за вход и выход. Это сделано специально, чтобы упростить задачу и ограничить ее размер. Если бы я включил все возможные варианты использования, эта глава могла бы превратиться в самостоятельную книгу. Обратите внимание на варианты использования в центре на рис. 33.1, заключенные в пунктирные рамки. Это абстрактные [62] варианты использования. Абстрактным называется такой вариант использования, который определяет общую политику для других вариантов использования. Как видите, абстрактный вариант использования Просмотр каталога наследуют варианты Просматривает каталог как зритель и Просматривает каталог как покупатель. С одной стороны, эту абстракцию можно было не создавать. Я мог бы убрать абстрактный вариант использования из схемы без ущерба для каких-либо особенностей продукта. С другой стороны, эти два варианта использования настолько похожи, что я счел разумным признать сходство и найти способ унифицировать его с самого начала. Компонентная архитектура
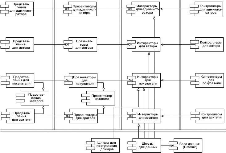
Теперь, когда известны действующие лица и варианты использования, можно создать предварительную компонентную архитектуру (рис. 33.2). ![]() Рис. 33.2. Предварительная компонентная архитектура Двойными линиями, как обычно, изображены архитектурные границы. Как видите, это типичное деление на представления, презентаторы, интеракторы и контроллеры. Также отметьте, что каждую из этих категорий я разбил на подкатегории по соответствующим им действующим лицам. Каждый компонент на рис. 33.2 потенциально представляет файл .jar или .dll и каждый будет содержать соответствующие представления, презентаторы, интеракторы и контроллеры. Обратите внимание на особые компоненты Представление каталога и Презентатор каталога. Именно так предполагается реализовать абстрактный вариант использования Просмотр каталога. Я предполагаю, что такие представления и презентаторы будут иметь вид абстрактных классов, которые будут наследовать конкретные классы представлений и презентаторов в производных компонентах. Стал бы я действительно разбивать систему на все эти компоненты и организовывать их в файлы .jar или .dll? И да и нет. Конечно, я мог бы помудрить над компиляцией и настроить окружение так, чтобы действительно можно было создавать компоненты, развертываемые независимо. Также я мог бы оставить за собой право объединить компоненты, чтобы при необходимости получить меньшее количество единиц развертывания. Например, компоненты, изображенные на рис. 33.2, легко можно объединить в пять файлов .jar — по одному для представлений, презентаторов, интеракторов, контроллеров и утилит соответственно. В этом случае я мог развертывать компоненты, которые, скорее всего, будут меняться независимо друг от друга. |
![Иллюстрация к книге — Чистая архитектура. Искусство разработки программного обеспечения [i_116.jpg] Иллюстрация к книге — Чистая архитектура. Искусство разработки программного обеспечения [i_116.jpg]](img/book_covers/088/88325/i_116.jpg)
![Иллюстрация к книге — Чистая архитектура. Искусство разработки программного обеспечения [i_117.jpg] Иллюстрация к книге — Чистая архитектура. Искусство разработки программного обеспечения [i_117.jpg]](img/book_covers/088/88325/i_117.jpg)
![Иллюстрация к книге — Чистая архитектура. Искусство разработки программного обеспечения [i_118.jpg] Иллюстрация к книге — Чистая архитектура. Искусство разработки программного обеспечения [i_118.jpg]](img/book_covers/088/88325/i_118.jpg)