Книга Площадь и башня. Cети и власть от масонов до Facebook, страница 28 – Ниал Фергюсон

Авторы: А Б В Г Д Е Ж З И Й К Л М Н О П Р С Т У Ф Х Ч Ш Ы Э Ю Я
Книги: А Б В Г Д Е Ж З И Й К Л М Н О П Р С Т У Ф Х Ц Ч Ш Щ Ы Э Ю Я
Бесплатная онлайн библиотека LoveRead.in

Онлайн книга «Площадь и башня. Cети и власть от масонов до Facebook»

📃 Cтраница 28
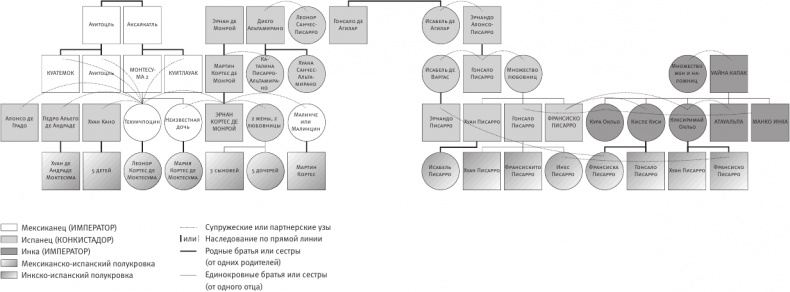
Иллюстрация к книге — Площадь и башня. Cети и власть от масонов до Facebook [i_011.jpg]

Илл. 11. Сеть “завоевания”: межнациональные браки между конкистадорами и женщинами из знатных ацтекских и инкских семей.


Тем не менее прочным следствием такой практики в Южной Америке явилась отнюдь не культура, признающая сам факт генетического смешения [297], а, напротив, попытка рассортировать людей в соответствии с “чистотой крови” (limpieza de sangre). Само это понятие, завезенное испанцами в Новый Свет, явилось отголоском изгнания мавров и евреев из Испании. Кастовая номенклатура, изображавшаяся на картинах XVIII века из Новой Испании, начинается с более или менее знакомых определений: De Español e Yndia nace mestizo (“От испанца и индейской женщины рождается метис”), De Español y Negra sale Mulato (“От испанца и чернокожей появляется на свет мулат”), но дальше начинаются диковинные дебри. Например, говорится, что от испанца и мулатки родится уже мориско (то есть мавр, как называли в Испании бывших мусульман, обратившихся в христианство после Реконкисты). От союза мулата с туземкой родится кальпамулато. Среди других вариантов в серии из шестнадцати картин, написанных в 1770 году мексиканским художником Хосе Хоакином Магоном, были лобо (буквально “волк”), камбухо, самбаиго, квартерон, койот и албарасадо. Имелась даже категория, называвшаяся Tente en el Aire [298] (“Подвешенный в воздухе”) [299]. При подобной классификации количество разных фенотипов обычно колебалось между шестнадцатью и двадцатью, хотя в некоторых источниках начала XIX века их приводится больше сотни. Кастовая система отражала не только антропологический интерес, хотя она и свидетельствует об искренних попытках применить на деле тогдашние теории наследственности. Хотя “очищение” и считалось возможным – например, женившись на испанке, метис мог произвести на свет кастисо, то есть креола, а тот, в свой черед, мог дать жизнь уже чистому испанцу, женившись на испанке, – в целом вся эта система негласно подразумевала (ибо ее никогда официально не включали в колониальное законодательство) дискриминацию всех, в чьих жилах текло слишком мало испанской крови или же не текло вовсе. Таким образом, сложная вязь смешанных браков в испанской Америке вызвала к жизни новую иерархию.

Глава 16
Когда Гутенберг встретился с Лютером

Иберийская сеть первооткрывателей и завоевателей была одной из двух сетей, коренным образом изменивших мир на заре Нового времени. В ту же самую пору в Центральной Европе появление новой технологии помогло разжечь масштабную религиозную и политическую смуту, известную сегодня под названием Реформации, а заодно и вымостить путь революции в науке, Просвещению и многим другим событиям, которые являли собой полную противоположность первоначальным целям и сути Реформации. Печатное дело существовало в Китае задолго до XV века, но ни одному китайскому печатнику никогда не удалось бы добиться того, что совершил Иоганн Гутенберг, – а именно создать совершенно новую отрасль экономики. Первый печатный станок Гутенберга заработал в Майнце приблизительно между 1446 и 1450 годами. Новую технологию печати – тиснение при помощи подвижных литер – быстро подхватили другие немецкие мастера, она начала концентрическими кругами распространяться вокруг Майнца: экономически выгоднее было создать множество типографий в разных городах, чем налаживать централизованное производство, так как транспортировка печатной продукции обходилась бы слишком дорого. К 1467 году Ульрих Хан уже основал первую книгопечатню в Риме. Шестью годами позже Генрих Ботель и Георг фон Гольц открыли типографию в Барселоне. В 1475 году Ганс Вурстер наладил книгопечатание в Модене. Около 1496 года Ганс Пегницер и Мейнард Унгат основали типографию в Гранаде – всего через четыре года после того, как эмир Мухаммед XII, последний правитель из династии Насридов, сдал Альгамбру Фердинанду и Изабелле. К 1500 году примерно в каждом пятом из швейцарских, датских, голландских и германских городов уже имелись собственные типографии [300]. Англия поначалу отставала, но потом догнала остальные страны. В 1495 году в Англии были напечатаны книги лишь восемнадцати наименований. К 1545 году там имелось уже пятнадцать типографий, а количество наименований, выходивших из печати ежегодно, выросло до ста девятнадцати. В 1695 году около семидесяти типографий напечатали книги 2092 наименований.

Не будь Гутенберга, Лютера вполне могла бы постичь судьба очередного еретика, которого Церковь сожгла бы на костре, как Яна Гуса [301]. Его исходные “95 тезисов”, осуждавшие прежде всего порочные методы Церкви вроде торговли индульгенциями, вначале были отосланы архиепископу Майнцскому в письме от 31 октября 1517 года. Возможно, Лютер еще прибил текст “Тезисов” к двери церкви Всех Святых (это до конца не прояснено), но это даже неважно. Такой способ обнародования уже успел устареть. В считаные месяцы оригинальный латинский текст его “Тезисов” растиражировали типографии в Базеле, Лейпциге и Нюрнберге. К тому времени, когда Вормсским эдиктом 1521 года Лютер был официально признан еретиком, его сочинениями зачитывались уже во всех концах Европы, где понимали немецкую речь. Заручившись помощью художника Лукаса Кранаха и ювелира Кристиана Дёринга, Лютер совершил революцию не только в западном христианстве, но и собственно в области коммуникаций. В XVI веке немецкие печатники выпустили в свет почти пять тысяч изданий сочинений Лютера, к которым можно приплюсовать еще три тысячи, если учесть другие работы, к которым он тоже приложил руку, – например, немецкую Библию Лютера. Из 4790 публикаций почти 80 % вышли на немецком языке, а не на латыни – международном языке клерикальной элиты [302]. Печатное дело сыграло решающую роль в успехе Реформации. В городах, где к 1500 году имелись свои типографии, протестантизм встречал поддержку с гораздо большей долей вероятности, чем в городах без своего книгопечатания, но легче всего протестантизм пускал корни в тех городах, где имелось несколько конкурировавших между собой типографий [303].

Появление печатного станка справедливо называли бесспорной точкой невозврата в человеческой истории [304]. Реформация вызвала волну религиозных восстаний против власти Римско-католической церкви. Перекинувшись от реформаторски настроенного духовенства и ученых на высшие городские слои, а затем и на неграмотное крестьянство, этот бунт вверг в смуту вначале Германию, а затем и всю Северо-Западную Европу. В 1524 году разразилась настоящая крестьянская война. К 1531 году в протестантство обратилось уже столько европейских правителей, что они сплотились в Шмалькальденский союз против императора Священной Римской империи Карла V. Даже потерпев поражение, протестанты оказались достаточно могущественными, чтобы уберечь Реформацию в разрозненных мелких княжествах, а после заключения Аугсбургского мира (1555) утвердить главный конфессиональный принцип – cuius regio, eius religio [305] (придуманный в 1582 году немецким правоведом Иоахимом Штефани), который фактически предоставлял монархам и князьям самим определять, какую веру следует исповедовать их подданным – лютеранство или католичество. Впрочем, религиозные волнения продолжали медленно закипать, а со временем выплеснулись в Тридцатилетнюю войну – конфликт, превративший Центральную Европу в огромную бойню.

Вход
Поиск по сайту
Ищем:
Календарь