Книга Код. Тайный язык информатики, страница 66 – Чарльз Петцольд

Авторы: А Б В Г Д Е Ж З И Й К Л М Н О П Р С Т У Ф Х Ч Ш Ы Э Ю Я
Книги: А Б В Г Д Е Ж З И Й К Л М Н О П Р С Т У Ф Х Ц Ч Ш Щ Ы Э Ю Я
Бесплатная онлайн библиотека LoveRead.in

Онлайн книга «Код. Тайный язык информатики»

📃 Cтраница 66

Создание интегральных схем — сложный процесс, который предполагает наслаивание тонких пленок легированного кремния, протравленных в разных местах для образования микроскопических компонентов. Несмотря на то что разработка новой интегральной микросхемы предполагает большие затраты, массовое производство позволяет снизить цены: чем больше производится микросхем, тем дешевле они становятся.

Кремниевый чип очень тонкий и хрупкий, поэтому он должен быть надежно защищен корпусом, позволяющим в то же время соединить его компоненты с другими чипами. Чаще всего интегральные микросхемы помещаются в прямоугольный пластиковый корпус DIP (dual inline package, корпус с двухрядным расположением штырьковых выводов) с 14, 16 или даже 40 выводами.

Иллюстрация к книге — Код. Тайный язык информатики [i_401.jpg]

Вот чип с 16 выводами. Если вы возьмете его так, чтобы небольшая выемка находилась слева (как показано на рисунке), то выводы будут нумероваться с 1 по 16 против часовой стрелки, начиная с вывода в левом нижнем углу и заканчивая выводом в левом верхнем углу. Штырьки расположены на расстоянии 2,5 миллиметра друг от друга.

На протяжении 1960-х годов рынок интегральных микросхем развивался благодаря космической программе и гонке вооружений. Первым массовым коммерческим продуктом, включавшим интегральную микросхему, был слуховой аппарат, распространявшийся компанией Zenith в 1964 году. В 1971 году компания Texas Instruments начала продавать первый карманный калькулятор, а компания Pulsar — первые цифровые часы. (Очевидно, в цифровых часах корпус ИС отличается от того, что мы обсуждали в вышеприведенном примере.) Вслед за ними появилось множество других товаров, в конструкцию которых входили интегральные микросхемы.

В 1965 году Гордон Мур (в то время сотрудник компании Fairchild Semiconductor, а позднее соучредитель корпорации Intel) заметил, что технология развивается так, что начиная с 1959 года количество транзисторов, которые могут уместиться в одной микросхеме, ежегодно удваивается, и предсказал сохранение этой тенденции. Фактически такая технология развивалась немного медленнее, поэтому закон Мура (как он стал в конечном счете называться) был скорректирован и прогнозировал удвоение количества транзисторов в микросхеме каждые 18 месяцев. Это по-прежнему удивительно быстрое развитие, и закон Мура объясняет, почему домашние компьютеры устаревают всего за несколько лет.

На начальных этапах развития технологии о микросхемах, включающих в себя менее десяти логических вентилей, говорили как о схемах с малым уровнем интеграции. Схемы со средним уровнем интеграции (средние интегральные схемы, СИС) включали в себя от 10 до 100 вентилей, а схемы с высоким уровнем интеграции (большие интегральные схемы, БИС) — от 100 до 5000 вентилей. Затем были введены такие понятия, как сверхвысокий уровень интеграции (сверхбольшая интегральная схема, СБИС) — от 5 до 50 тысяч вентилей, суперсверхвысокий уровень интеграции — от 50 до 100 тысяч вентилей и ультравысокий уровень интеграции — более 100 тысяч вентилей.

Оставшуюся часть этой главы и всю следующую я предлагаю провести в середине 1970-х, в той древней эпохе, когда никто еще не слышал о фильме «Звездные войны», а схемы СБИС еще только маячили на горизонте. В то время для изготовления компонентов интегральных схем использовалось несколько различных технологий, каждая из которых определяет семейство ИС. К середине 1970-х годов преобладали семейства ТТЛ и КМОП.

Аббревиатура ТТЛ расшифровывается как транзисторно-транзисторная логика. Если бы в середине 1970-х вы работали инженером-разработчиком цифровых ИС (собирали из ИС более крупные схемы), то вашей настольной книгой был бы справочник по ТТЛ-микросхемам The TTL Data Book for Design Engineers, впервые опубликованный в 1973 году компанией Texas Instruments. Он содержал подробное описание интегральных микросхем ТТЛ серии 7400, продаваемых Texas Instruments и некоторыми другими компаниями, называемых так потому, что номер каждой ИС в этом семействе начинался с 74.

Каждая интегральная схема серии 7400 состоит из логических вентилей, сконфигурированных определенным образом. Некоторые микросхемы — простые логические вентили, из которых можно создать более крупные компоненты; другие — готовые компоненты: триггеры, сумматоры, селекторы и дешифраторы.

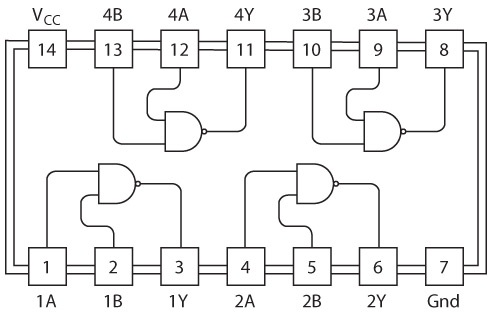
Первая ИС серии 7400, имеющая номер 7400, описана в справочнике The TTL Data Book как «счетверенная двухвходовая положительная схема И-НЕ». Это означает, что данная конкретная интегральная схема имеет четыре двухвходовых вентиля И-НЕ. Вентили И-НЕ называются положительными, поскольку наличие напряжения соответствует значению 1, а его отсутствие — значению 0. На следующем рисунке изображена микросхема с 14 выводами и показано, как эти выводы соотносятся со входами и выходами.

Иллюстрация к книге — Код. Тайный язык информатики [i_402.jpg]

Диаграмма — это вид микросхемы сверху (выводы направлены вниз), при этом выемка в корпусе (упомянутая чуть ранее) расположена слева.

Вывод 14 обозначен символами VCC и эквивалентен символу V, который я использовал для обозначения напряжения. По традиции любой двойной подстрочный буквенный индекс рядом с буквой V — источник питания. Буква C в этом индексе — это вход коллектора транзистора, на который подается напряжение. Вывод 7 обозначен буквами GND, что значит «земля» (ground). Каждая интегральная микросхема, которую вы используете, должна быть подключена к источнику питания и земле.

Для микросхем ТТЛ серии 7400 значение VCC должно составлять от 4,75 до 5,25 вольта. Другими словами, питающее напряжение — это пять вольт ± 5%. Если напряжение упадет ниже 4,75 вольта, чип может перестать работать. Если оно превысит значение 5,25, чип может выйти из строя. Обычно для питания микросхем ТТЛ нельзя использовать батарейки. Даже если удастся найти пятивольтовую батарейку, недостаточная точность напряжения сделает ее неподходящим источником питания для этих чипов. Как правило, микросхемы ТТЛ требуют питания от розетки.

Каждый из четырех вентилей И-НЕ микросхемы 7400 имеет два входа и один выход. Они работают независимо друг от друга. В предыдущих главах мы говорили, что входной сигнал может иметь либо значение 1 (при наличии напряжения), либо значение 0 (при отсутствии напряжения). В действительности входной сигнал одного из этих вентилей И-НЕ может варьироваться от нуля вольт (земля) до пяти вольт (VCC). В микросхеме ТТЛ напряжение, находящееся в диапазоне от 0 до 0,8 вольта, соответствует логическому нулю, а напряжение от двух до пяти вольт — логической единице. Напряжения от 0,8 до 2,0 вольта следует избегать.

Напряжение на выходе вентиля ТТЛ, составляющее около 0,2 вольта, обычно соответствует логическому нулю, а 3,4 вольта — логической единице. Поскольку эти значения могут несколько отклоняться, то, говоря о входах и выходах интегральных схем, иногда вместо 0 и 1 люди используют такие понятия, как низкий и высокий уровень сигнала. Более того, низкое напряжение может означать логическую единицу, а высокое — логический ноль. Такая конфигурация характеризуется отрицательной логикой. В названии «счетверенная двухвходовая положительная схема И-НЕ» слово «положительная» означает схему с положительной логикой.

Вход
Поиск по сайту
Ищем:
Календарь