Онлайн книга «Код. Тайный язык информатики»
|
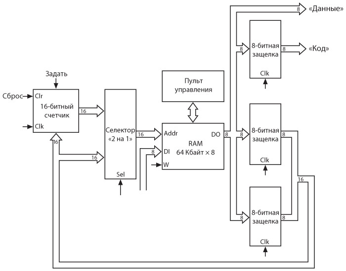
Проблема в том, что все, чем мы заменим команду «Остановить», будет интерпретироваться как код команды. Это касается и того, что будет храниться через каждые три ячейки после него — по адресам 000Fh, 0012h, 0015h, 0018h, 001Bh и 001Eh. Что, если одним из этих значений окажется число 11h, которое соответствует команде «Сохранить»? Что, если два байта после кода команды «Сохранить» будут ссылаться на ячейку 0023h? Это заставит сумматор сохранить содержимое аккумулятора в этой ячейке. Однако в ней уже содержится что-то важное! И даже если ничего подобного не произойдет, после кода команды по адресу 001Eh сумматор извлечет код из ячейки 0021h, а не 0020h, где на самом деле находится код нашей следующей команды. Все ли согласны, что мы не можем просто удалить команду «Остановить» из ячейки 000Ch и надеяться на лучшее? Мы можем заменить ее новой командой под названием «Перейти». Давайте добавим ее в наш репертуар. Операция Код Загрузить 10h Сохранить 11h Сложить 20h Вычесть 21h Сложить с переносом 22h Вычесть с заимствованием 23h Перейти 30h Остановить FFh Обычно массив RAM в сумматоре адресуется последовательно. Команда «Перейти» заставляет машину действовать иначе, то есть обращаться к ячейке массива по другому заданному адресу. Такая команда иногда называется командой ветвления. В предыдущем примере мы можем заменить команду «Остановить» в ячейке 000Ch командой «Перейти». ![]() Значение 30h соответствует коду команды «Перейти». Шестнадцатибитный адрес, который следует за ним, указывает на ячейку со следующей командой, к которой должен обратиться сумматор. В предыдущем примере сумматор, как обычно, начинает с ячейки 0000h, обрабатывает команды «Загрузить», «Сложить», «Вычесть» и «Сохранить». Затем он выполняет команду «Перейти» и продолжает работу с адреса 0020h, начиная с которого хранятся команда «Загрузить», две команды «Сложить», команды «Сохранить» и «Остановить». Команда «Перейти» влияет на 16-битный счетчик. Всякий раз, когда сумматор ее запускает, на выходе счетчика должен возникать новый адрес, следующий за кодом команды «Перейти». Это реализуется с помощью входов Pre и Clr триггеров D-типа со срабатыванием по фронту, из которых состоит 16-битный счетчик. ![]() Напомню, что входы Pre и Clr должны быть равны 0 при выполнении обычной операции. Если вход Pre равен 1, сигнал Q тоже становится 1; если вход Clr равен 1, сигнал Q — 0. Если хотите загрузить в триггер новое значение (назовем его A — от слова «адрес»), вы можете включить его в схему следующим образом. ![]() Обычно сигнал «Задать» равен 0. В этом случае вход триггера Pre также 0. Вход Clr равен 0 при условии, что сигнал «Сброс» не равен 1. Это позволяет очистить триггер независимо от значения сигнала «Задать». Когда сигнал «Задать» — 1, вход Pre — 1, а вход Clr — 0 при условии, что сигнал A — 1. Если сигнал A — 0, то вход Pre — 0, а вход Clr — 1. Следовательно, значение выхода Q будет совпадать со значением A. Нам требуется по одной такой схеме для каждого бита 16-битного счетчика. После загрузки конкретного значения счетчик будет продолжать подсчет с него. В других отношениях изменения не являются такими серьезными. Шестнадцатибитный адрес из массива RAM, сохраненный в защелках, подается как на вход селектора «2 на 1» (передает его на адресный вход массива RAM), так и на вход 16-битного счетчика для выполнения функции «Задать». ![]() Очевидно, сигнал «Задать» должен быть равен 1, только если код команды 30h и адрес сохранен в защелках. Команда «Перейти», безусловно, полезна. Однако еще более практичной была бы команда, которая совершает переход не всегда, а только при определенных условиях. Такая команда называется условным переходом. Вероятно, лучший способ продемонстрировать ее полезность — постановка вопроса: «Как сделать так, чтобы наш сумматор перемножил два 8-битных числа, например A7h и 1Ch?» Все просто, не так ли? Результат умножения двух 8-битных значений — 16-битное число. Для удобства все три числа, участвующие в этой операции, выражены в виде 16-битных значений. Первым делом нужно решить, где следует сохранить эти числа и результат. ![]() Все знают, что умножить число A7h на 1Ch (соответствует десятичному числу 28) — это то же самое, что найти сумму 28 чисел A7h. Таким образом, в ячейках 1004h и 1005h фактически будет накапливаться 16-битный результат этого суммирования. Вот последовательность кодов для выполнения первой операции сложения. ![]() После выполнения этих шести команд 16-битное значение в ячейках 1004h и 1005h будет равно числу A7h, умноженному на 1. Чтобы это значение равнялось произведению A7h и 1Ch, эти шесть команд необходимо выполнить еще 27 раз. Вы можете ввести эти шесть команд еще 27 раз, начиная с адреса 0012h, или сохранить код команды «Остановить» по адресу 0012h, нажать кнопку «Сброс» 28 раз, чтобы получить окончательный ответ. Конечно, ни один из этих двух вариантов не идеален. Оба они предполагают, что вы должны что-то сделать: ввести набор команд или нажать кнопку «Сброс» в соответствии со значением одного из сомножителей. Уверен, что вы не хотели бы всю жизнь перемножать 16-битные значения именно так. А что, если поместить команду «Перейти» в ячейку 0012h? Эта команда заставляет счетчик снова начать счет с ячейки 0000h. ![]() Вроде бы проблема решена. При выполнении первой команды 16-битное значение в ячейках 1004h и 1005h будет равно произведению чисел A7h и 1. Затем благодаря команде «Перейти» мы вернемся к началу. После выполнения второй операции 16-битный результат будет равен произведению чисел A7h и 2. В конце концов он станет равен произведению чисел A7h и 1Ch, однако у нас нет способа остановить работу сумматора. Нам нужна команда «Перейти», которая запускала бы процесс с начала столько раз, сколько необходимо. Это условный переход, который совсем несложно реализовать. Сначала нужно добавить однобитную защелку, подобную защелке для переноса. Она будет называться нулевой защелкой, поскольку в ней будет сохраняться значение 1, только если все выходы 8-битного сумматора будут равны 0. |
![Иллюстрация к книге — Код. Тайный язык информатики [i_388.jpg] Иллюстрация к книге — Код. Тайный язык информатики [i_388.jpg]](img/book_covers/084/84993/i_388.jpg)
![Иллюстрация к книге — Код. Тайный язык информатики [i_389.jpg] Иллюстрация к книге — Код. Тайный язык информатики [i_389.jpg]](img/book_covers/084/84993/i_389.jpg)
![Иллюстрация к книге — Код. Тайный язык информатики [i_390.jpg] Иллюстрация к книге — Код. Тайный язык информатики [i_390.jpg]](img/book_covers/084/84993/i_390.jpg)
![Иллюстрация к книге — Код. Тайный язык информатики [i_391.jpg] Иллюстрация к книге — Код. Тайный язык информатики [i_391.jpg]](img/book_covers/084/84993/i_391.jpg)
![Иллюстрация к книге — Код. Тайный язык информатики [i_392.jpg] Иллюстрация к книге — Код. Тайный язык информатики [i_392.jpg]](img/book_covers/084/84993/i_392.jpg)
![Иллюстрация к книге — Код. Тайный язык информатики [i_393.jpg] Иллюстрация к книге — Код. Тайный язык информатики [i_393.jpg]](img/book_covers/084/84993/i_393.jpg)
![Иллюстрация к книге — Код. Тайный язык информатики [i_394.jpg] Иллюстрация к книге — Код. Тайный язык информатики [i_394.jpg]](img/book_covers/084/84993/i_394.jpg)