Онлайн книга «Код. Тайный язык информатики»
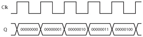
![]() Выход триггера одновременно является его же входом. Это обратная связь с обратной связью! На практике это может привести к проблеме. Осциллятор сконструирован из реле, которое вибрирует с максимально возможной скоростью. Выход осциллятора подключен к реле, из которых сконструирован триггер. Эти другие реле могут не поспевать за скоростью осциллятора. Чтобы избежать этого, предположим, что реле, используемое в осцилляторе, работает медленнее, чем реле, применяемые в других местах этой схемы. Чтобы понять, что происходит в этой схеме, давайте посмотрим на функциональную таблицу, иллюстрирующую различные изменения. Допустим, что вход Clk и выход Q равны 0. Значит, выход Q, подключенный к входу D, равен 1. ![]() Когда значение входного сигнала Clk изменяется с 0 на 1, выходной сигнал Q становится равным входному сигналу D. ![]() Поскольку выходной сигнализменяется на 0, входной сигнал D также поменяется на 0. Теперь входной сигнал Clk станет равен 1. ![]() Входной сигнал Clk возвращается к 0, не влияя на значения выходных сигналов. ![]() Теперь значение входного сигнала Clk снова изменяется на 1. Поскольку входной сигнал D равен 0, выходной сигнал Q становится равным 0, а выходной сигнал — 1. ![]() Таким образом, входной сигнал D также становится равным 1. ![]() То, что здесь происходит, можно описать очень просто: каждый раз, когда значение входного сигнала изменяется с 0 на 1, значение выходного сигнала Q меняется либо с 0 на 1, либо с 1 на 0. Ситуацию может прояснить следующий график. ![]() Когда входной сигнал Clk изменяется с 0 на 1, значение на входе D (которое совпадает со значением на выходе Q) передается на выход Q, при этом также изменяется значение Q и D до следующего перехода значения входного сигнала Clk от 0 к 1. Если частота осциллятора равна 20 герц (20 циклов в секунду), частота выхода Q в два раза меньше — 10 герц. По этой причине такая схема, в которой выход Q соединен со входом триггера «Данные», также называется делителем частоты. Разумеется, выход делителя частоты может являться входом Clk другого делителя частоты для повторного деления частоты. На следующем изображении показана схема, состоящая из трех делителей частоты. ![]() Давайте рассмотрим четыре сигнала, которые я обозначил в верхней части схемы. ![]() Признаю, что я выбрал самые подходящие точки начала и окончания этой диаграммы, однако ничего нечестного в этом нет: этот шаблон повторяется в данной схеме снова и снова. Не кажется ли она знакомой? Подскажу: обозначим эти сигналы нулями и единицами. ![]() Не догадались? Попробуйте повернуть диаграмму на 90 градусов по часовой стрелке и прочитать 4-битные числа по горизонтали. Каждое из них соответствует десятичному числу от 0 до 15. Двоичное число Десятичное число 0000 0 0001 1 0010 2 0011 3 0100 4 0101 5 0110 6 0111 7 1000 8 1001 9 1010 10 1011 11 1100 12 1101 13 1110 14 1111 15 Эта схема производит подсчет в двоичном формате, и чем больше триггеров добавляем в схему, тем большую сумму можно получить с ее помощью. В главе 8 я указал, что в последовательности возрастающих двоичных чисел каждый столбец цифр чередуется между 0 и 1 с частотой вдвое меньшей, чем столбец справа от него. Этот счетчик имитирует эту закономерность. При каждом положительном переходе сигнала Clk значения выходных сигналов счетчика увеличиваются на 1, это и называется приращением или инкрементом. Давайте объединим восемь триггеров и поместим их в общий корпус. ![]() Схема называется сквозным счетчиком, потому что выход каждого триггера становится входом Clk следующего. Изменения сигнала проходят последовательно через все триггеры, а изменения триггеров, находящихся в конце, могут происходить с небольшой задержкой. Более сложные счетчики — синхронные, в них все выходные сигналы изменяются одновременно. Я обозначил выходы буквами от Q0 до Q7. Они расположены так, что выход первого триггера в цепочке (Q0) является крайним справа. Если вы подключите к этим выходам лампочки, сможете прочитать 8-битное число. Временная диаграмма такого счетчика может отображать все восемь выходов отдельно или вместе следующим образом. ![]() При каждом положительном переходе сигнала Clk некоторые выходы Q могут измениться, некоторые — нет, однако вместе они отражают последовательность возрастающих двоичных чисел. |
![Иллюстрация к книге — Код. Тайный язык информатики [i_300.jpg] Иллюстрация к книге — Код. Тайный язык информатики [i_300.jpg]](img/book_covers/084/84993/i_300.jpg)
![Иллюстрация к книге — Код. Тайный язык информатики [i_301.jpg] Иллюстрация к книге — Код. Тайный язык информатики [i_301.jpg]](img/book_covers/084/84993/i_301.jpg)
![Иллюстрация к книге — Код. Тайный язык информатики [i_302.jpg] Иллюстрация к книге — Код. Тайный язык информатики [i_302.jpg]](img/book_covers/084/84993/i_302.jpg)
![Иллюстрация к книге — Код. Тайный язык информатики [i_303.jpg] Иллюстрация к книге — Код. Тайный язык информатики [i_303.jpg]](img/book_covers/084/84993/i_303.jpg)
![Иллюстрация к книге — Код. Тайный язык информатики [i_304.jpg] Иллюстрация к книге — Код. Тайный язык информатики [i_304.jpg]](img/book_covers/084/84993/i_304.jpg)
![Иллюстрация к книге — Код. Тайный язык информатики [i_305.jpg] Иллюстрация к книге — Код. Тайный язык информатики [i_305.jpg]](img/book_covers/084/84993/i_305.jpg)
![Иллюстрация к книге — Код. Тайный язык информатики [i_306.jpg] Иллюстрация к книге — Код. Тайный язык информатики [i_306.jpg]](img/book_covers/084/84993/i_306.jpg)
![Иллюстрация к книге — Код. Тайный язык информатики [i_307.jpg] Иллюстрация к книге — Код. Тайный язык информатики [i_307.jpg]](img/book_covers/084/84993/i_307.jpg)
![Иллюстрация к книге — Код. Тайный язык информатики [i_308.jpg] Иллюстрация к книге — Код. Тайный язык информатики [i_308.jpg]](img/book_covers/084/84993/i_308.jpg)
![Иллюстрация к книге — Код. Тайный язык информатики [i_309.jpg] Иллюстрация к книге — Код. Тайный язык информатики [i_309.jpg]](img/book_covers/084/84993/i_309.jpg)
![Иллюстрация к книге — Код. Тайный язык информатики [i_310.jpg] Иллюстрация к книге — Код. Тайный язык информатики [i_310.jpg]](img/book_covers/084/84993/i_310.jpg)
![Иллюстрация к книге — Код. Тайный язык информатики [i_311.jpg] Иллюстрация к книге — Код. Тайный язык информатики [i_311.jpg]](img/book_covers/084/84993/i_311.jpg)
![Иллюстрация к книге — Код. Тайный язык информатики [i_312.jpg] Иллюстрация к книге — Код. Тайный язык информатики [i_312.jpg]](img/book_covers/084/84993/i_312.jpg)