Онлайн книга «Почему небо темное. Как устроена Вселенная»
|
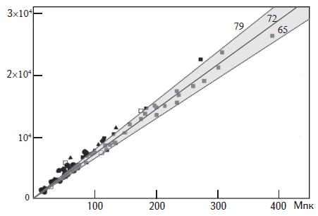
1925 год: Жорж Леметр (рис. 18) бельгийский католический священник, астроном и математик, публикует свою первую работу по космологии. Леметр проанализировал модель, описывающую мир де Ситтера в системе отсчета, связанной с внесенными в этот мир пробными частицами. В частности, развивая соображения, высказанные ранее Эддингтоном, он дал математическое описание присущей модели де Ситтера внутренней нестатичности. 1927 год: Жорж Леметр заново открывает нестационарные решения уравнений ОТО. Чисто математически работы Леметра и Фридмана очень похожи (за исключением того, что Леметр в своих уравнениях учел вклад давления излучения). Однако в вопросе о связи модели с реальностью Леметр, сделал следующий важный шаг. Во-первых, он впервые в явном виде выписал ожидаемую в модели расширяющейся Вселенной связь между скоростью и расстоянием: ν ∝ r. Во-вторых, он проанализировал доступные данные о скоростях и расстояниях галактик (работами Хаббла было уже доказано, что «спиральные туманности» — это «внегалактические туманности» или просто «галактики») и заключил, что между ними, действительно, есть связь. Леметр даже смог оценить значение коэффициента пропорциональности H0 зависимости ν = H0×r : H0 = 625 км/с/Мпк. (Коэффициент H0 позднее стали называть «постоянная Хаббла», а саму эту зависимость — «закон Хаббла».) В статье Леметра было впервые публично заявлено, что «скорости удаления внегалактических туманностей представляют собой космический эффект расширения вселенной». Знал ли Леметр о работах А. А. Фридмана? В своих письмах и воспоминаниях он неоднократно писал, что не знал. Впервые о вкладе Фридмана он услышал от Эйнштейна в октябре 1927 года — через полгода после публикации своей статьи. Когда в 1931 году работа Леметра по инициативе Эддингтона была переведена на английский язык (в оригинале она была издана на французском), Леметр добавил в нее ссылку на статью Фридмана 1922 года, которой не было в исходном тексте 1927 года. (Этот нюанс иногда создает путаницу в вопросе об оригинальности работы Леметра.) Кроме того, при «переиздании» из работы Леметра выпала часть, в которой он сравнивает модель расширяющейся Вселенной с данными о лучевых скоростях галактик. 1928 год: Американский физик и математик Говард Робертсон предпринял вторую попытку оценить значение постоянной Хаббла, правда, не на основе концепции Фридмана-Леметра, а в рамках модели де Ситтера. Независимо от более ранних результатов Вейля, Эддингтона и Леметра, он пришел к выводу, что пробные частицы в модели де Ситтера будут разбегаться, причем при малых r будет приближенно выполняться закон ν ∝ r. Взяв красные смещения Слайфера и расстояния галактик по Хабблу, Робертсон нашел, что H0 = 461 км/с/Мпк. В этом же году начинается программа наблюдений спектров галактик на обсерватории Маунт Вильсон. Для проверки модели де Ситтера Эдвин Хаббл составил список слабых и, вероятно, далеких галактик, у которых было бы желательно получить спектры и измерить лучевые скорости. (О работах Фридмана и Леметра Хаббл в это время не знал, хотя, возможно, знал о результатах Робертсона.) Наблюдениями по этой программе занялся Милтон Хьюмасон, а сам Хаббл посвятил себя оценкам расстояний до галактик с измеренными к тому времени красными смещениями. 1929 год: 17 января в «Труды Национальной академии наук США» поступили две статьи. Первой была небольшая заметка Хьюмасона, в которой он сообщал о результатах измерения лучевой скорости галактики NGC 7619. Скорость галактики — 3779 км/с — оказалась вдвое больше, чем максимальная скорость, измеренная до этого Слайфером. Во второй статье Хаббл приводит результаты оценки расстояний до 24 галактик, основанные в основном на предположении об одинаковой светимости ярчайших звезд в них. Сравнив эти расстояния со скоростями по данным Слайфера и отчасти Хьюмасона, Эдвин Хаббл приходит к выводу, что существует «…примерно линейная связь между скоростями и расстояниями туманностей, для которых ранее были опубликованы лучевые скорости…» (рис. 19). Наклон этой зависимости (H0) составляет примерно 500 км/с/Мпк. ![]() Рис. 19. Соотношение скорость — расстояние (по вертикальной оси отложена радиальная скорость галактики в км/с, по горизонтальной — расстояние в мегапарсеках). Из работы Хаббла 1929 года. ![]() Рис. 20. История определения постоянной Хаббла с 20-х по 60-е годы XX века (Тамман 2006). Первые попытки ее измерения были предприняты Жоржем Леметром и Говардом Робертсоном. По сравнению с ранними результатами других наблюдателей — в первую очередь, Карла Вирца, которого иногда называют «европейским Хабблом без телескопа», и Кнута Лундмарка — данные Хаббла выглядят гораздо более убедительными. В первую очередь это объясняется тем, что Хаббл использовал не косвенные методы оценки расстояний, которые замывали наблюдательную корреляцию, а более прямые. Позднее, однако, оказалось, что шкала расстояний Хаббла была систематически заниженной, причем избежать этого в начале XX века было практически невозможно. Например, тогда использовалось неточная калибровка соотношения период — светимость для цефеид, а именно по этой зависимости определялась светимость ярчайших звезд в ближайших галактиках. Кроме того, на применявшихся Хабблом фотопластинках у относительно далеких галактик нельзя было отличить изображения ярчайших звезд от компактных эмиссионных туманностей. Во всех этих и других систематических ошибках шкалы расстояний постепенно разобрались (рис. 20) и в настоящее время считается, что значение постоянной Хаббла близко к 70 км/с/Мпк (рис. 21). ![]() Рис. 21. Современная версия соотношения скорость — расстояние, построенная с использованием различных методов оценки расстояний до галактик (данные Hubble Space Telescope Key Project). Числа в верхнем правом углу — значения постоянной Хаббла, соответствующие трем разным прямым на рисунке. Можно ли считать, что работа Хаббла 1929 года ознаменовала собой открытие расширения Вселенной? Да, если смотреть в ретроспективе из нашего времени. Именно эта статья Хаббла, а также его последующая работа по уточнению наблюдательной зависимости ν — r, убедили большинство астрономов в реальности этого явления. Нет, если вернуться в 1929 год. Хаббл, как я уже упоминал, не знал о моделях динамической Вселенной Фридмана и Леметра и предполагал, что его наблюдения могут быть использованы для проверки модели де Ситтера. В конце своей знаменитой статьи он пишет, что «зависимость скорость — расстояние может представлять собой эффект де Ситтера и, следовательно, в дискуссию об общей кривизне пространства могут быть введены количественные данные». Далее он объясняет, что имеет в виду: «В космологии де Ситтера смещение спектра может происходить по двум причинам — кажущееся замедление атомных вибраций и общая тенденция материальных частиц к разбеганию… Относительный вклад этих двух эффектов должен определять форму соотношения между расстояниями и наблюдаемыми скоростями; и в этой связи можно подчеркнуть, что линейная зависимость… является первым приближением, представляющим ограниченный диапазон расстояний». |
![Иллюстрация к книге — Почему небо темное. Как устроена Вселенная [i_023.jpg] Иллюстрация к книге — Почему небо темное. Как устроена Вселенная [i_023.jpg]](img/book_covers/084/84980/i_023.jpg)
![Иллюстрация к книге — Почему небо темное. Как устроена Вселенная [i_024.jpg] Иллюстрация к книге — Почему небо темное. Как устроена Вселенная [i_024.jpg]](img/book_covers/084/84980/i_024.jpg)
![Иллюстрация к книге — Почему небо темное. Как устроена Вселенная [i_025.jpg] Иллюстрация к книге — Почему небо темное. Как устроена Вселенная [i_025.jpg]](img/book_covers/084/84980/i_025.jpg)