Онлайн книга «Лабиринт: искусство принимать решения»
|
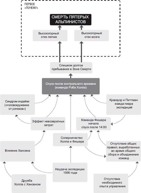
Почему же Холл допустил столь фундаментальную и в итоге трагическую ошибку? Почему принял решение, разрушившее механизм, который столько раз успешно доставлял его экспедиции на вершину? Отчасти ответ на этот вопрос можно найти в дружеских отношениях, связывавших Роба Холла и Дага Хансена. В прошлом году Холл отослал почти поднявшуюся на вершину группу обратно в лагерь; в той группе был Хансен, и Холлу стоило немалых усилий уговорить своего друга предпринять еще одну попытку. Таким образом, Роб Холл угодил в ловушку невозвратных затрат: во время уговоров он пообещал другу (осознанно или нет), что на этот раз удача им улыбнется. Именно поэтому в критический момент ему было так сложно принять верное решение. Роб Холл, знаменитый лидер «Консультантов по приключениям», поддался на уговоры друга и нарушил им самим установленное правило, что за считаные часы привело к трагедии. В ту же ловушку угодил и Скотт Фишер: в его команде тоже был его давний друг Дейл Круз. Уже на подходе ко второму лагерю Круз почувствовал сильное недомогание. Опасаясь, что от высотной болезни у друга может развиться отек легких, Скотт принял верное решение спустить его в базовый лагерь. К сожалению, он также решил проводить Дейла самостоятельно, вместо того чтобы поручить это одному из гидов. Очередной спуск и обратный подъем к группе в верхний лагерь подорвали процесс акклиматизации, что заметно ухудшило состояние Скотта Фишера во время штурма. Сам Фишер так оправдывал свое решение: «Он [Круз] чуть не плакал. Не мог я его отправить ни с Анатолием, ни с Нилом, ни с кем-либо из шерпов. Он ведь мой друг…» [72]. Прошло несколько часов, прежде чем вымотанный Фишер вернулся в лагерь. Когда дело доходит до принятия важных решений, эмоции могут быть поистине дьявольскими советчиками. Сложнее всего мне всегда давались решения, последствия которых должны были затронуть людей, мне небезразличных, – не только тех, кто мне нравился, но и тех, к кому я питал противоположные чувства. Любая эмоция, позитивная или негативная, влияет на нашу объективность. Ведь не зря говорят, что лучше не вести бизнес с друзьями, а хирургу не стоит оперировать члена собственной семьи. Как наглядно показывает пример Роба Холла и Скотта Фишера, схожими рисками чревато и решение взять близкого друга в высокогорную экспедицию. И эти риски жизненно необходимо принимать во внимание. На следующей странице вы увидите график причинно-следственных связей, наглядно демонстрирующий главные причины развернувшейся на склонах Эвереста трагедии [73]. Первое «почему?»: непосредственные причины пяти смертей альпинистов на Эвересте в мае 1996 года ![]() Пример подробного анализа: причины нарушения контрольного времени спуска, установленного Робом Холлом ![]() ![]() ПРАВИЛО № 10 Научитесь по достоинству ценить собственные (равно как и чужие) ошибки. Тщательно разберитесь в корневых причинах неудачи, сделайте объективные выводы и примите меры, чтобы не допустить случившегося в будущем. Удивительно, как легко мы забываем это правило. Когда происходит что-то плохое, мы задаем себе вопросы вроде: «Как же это произошло?», но нам крайне редко удается заглушить эмоции и действительно разобраться в причинах случившегося. Все затмевают гнев, разочарование, обида. Но даже если мы начинаем менять свое поведение, подход, процедуры или бизнес-процессы, то все равно обращаем внимание прежде всего на внешние факторы, а не на истинную причину провала. Именно поэтому анализ корневых причин, довольно простой технически, оказывается эмоционально сложным процессом. Ведь речь идет о том, о чем мы не очень-то любим говорить: о совершенных нами на разных этапах работы ошибках, которые и повлекли за собой принятие неверного решения. Во многих современных и продвинутых организациях я замечал и еще кое-что, сильно мешающее проведению последовательного анализа причин. Я говорю об императиве на позитивное мышление; эта ловушка захлопывается тогда, когда вышестоящий руководитель объявляет сотрудникам: «Ладно, довольно плакать над пролитым молоком. Мы должны думать о будущем и добиваться новых успехов!» И всем сразу становится легче – ведь никто не любит обсуждать неприятные вещи, верно? Слишком часто анализ неудач в бизнесе сводится к поиску «виноватого», который также слишком часто оказывается просто-напросто козлом отпущения, чье возможное увольнение не решает никаких проблем. Есть одна старая шутка про корпорации. Были две большие компании с собственными командами по гребле – Зеленые и Синие. По традиции ежегодно между «восьмерками» Зеленых и Синих устраивалась регата: команды сражались за Очень Важный Кубок, вручать который лично приезжала Очень Важная Персона; это было Очень Важное Событие для обеих команд, каждый год тренировавшихся до седьмого пота ради победы. И вот наступил день гонки: шквал эмоций, море болельщиков собралось на набережной, все скандируют в поддержку своих любимцев. Команды выровнялись на старте, и наконец раздался сигнальный выстрел. То, что произошло дальше, стало настоящей катастрофой для одной из команд… Синие опередили Зеленых на целых десять минут! Все Зеленые были просто шокированы случившимся, недоумевая: как же такое могло произойти?! Они наняли консультанта из Очень Важного Консалтингового Агентства, который, проведя тщательный многодневный (что, несомненно, положительно отразилось на гонораре) анализ ситуации, наконец выявил причину трагедии. Он указал, что восьмерка победивших Синих состояла из рулевого и семерых гребцов, в то время как у Зеленых было семеро рулевых и лишь один на веслах. В общем, заявил консультант, все дело в неграмотно выстроенной системе управления. Зеленые, схватившись за голову, срочно все поменяли. Было принято решение… что четверых рулевых вполне достаточно, управлять ими были приглашены двое Суперрулевых, которыми, в свою очередь, должен был руководить самый Рулящий из Рулевых. Все было нацелено на повышение уровня ответственности, который, как видно, был прежде недостаточно высок. Сказано – сделано! И вот приходит время следующей гонки… На этот раз Зеленые отстали на целых двадцать минут. Разъяренное руководство Зеленых, конечно, первым делом уволило консультанта; затем, оценив еще раз результаты регат последних лет, они также решили выгнать и гребца, который, по всей видимости, и являлся главным виновником неудач. |
![Иллюстрация к книге — Лабиринт: искусство принимать решения [i_002.jpg] Иллюстрация к книге — Лабиринт: искусство принимать решения [i_002.jpg]](img/book_covers/084/84916/i_002.jpg)
![Иллюстрация к книге — Лабиринт: искусство принимать решения [i_003.jpg] Иллюстрация к книге — Лабиринт: искусство принимать решения [i_003.jpg]](img/book_covers/084/84916/i_003.jpg)
![Иллюстрация к книге — Лабиринт: искусство принимать решения [i_001.jpg] Иллюстрация к книге — Лабиринт: искусство принимать решения [i_001.jpg]](img/book_covers/084/84916/i_001.jpg)