Книга Умный гардероб, страница 17 – Анушка Риз

Авторы: А Б В Г Д Е Ж З И Й К Л М Н О П Р С Т У Ф Х Ч Ш Ы Э Ю Я
Книги: А Б В Г Д Е Ж З И Й К Л М Н О П Р С Т У Ф Х Ц Ч Ш Щ Ы Э Ю Я
Бесплатная онлайн библиотека LoveRead.in

Онлайн книга «Умный гардероб»

📃 Cтраница 17

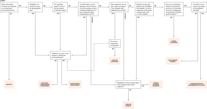
Разобрав шкаф, я в очередной раз поняла, что для меня нет ничего привлекательнее обувного шопинга. Даже сейчас, когда я избавилась от всех пар, которые пылятся на полках и не соответствуют моему стилю, у меня все равно осталось больше обуви, чем платьев, брюк и верхней одежды, вместе взятых. Заключение: обувь покупать не нужно. А вот базовые топы, джинсы и юбки мне необходимы: большая часть одежды у меня слишком нарядная, и ее можно комбинировать только с такими скучными основными элементами. Кроме того, мне не хватает одежды для офиса: сейчас у меня всего две (!) пары брюк, которые мне нравятся и подходят для работы, а ведь я там провожу по сорок часов в неделю!

Оплачено? Значит, надо носить!

Вы терпеть не можете выбрасывать вещи? И пойдете в магазин за хлебом, только чтобы было с чем съесть один-единственный ломтик сыра, завалявшийся в холодильнике, а потом будете героически мыться гелем для душа с противным запахом, только чтобы он не пропал? Если все это – о вас, то вы рискуете стать жертвой психологического эффекта, который называют ошибкой невозвратных затрат.

Невозвратные затраты – это деньги, которые мы уже потратили и не можем вернуть (например, купленное нижнее белье, не подлежащее возврату). Люди вообще очень не любят что-либо терять, и их гораздо проще замотивировать возможностью потери вещей, чем возможностью их приобретения.

Именно поэтому мы всеми силами стараемся избегать таких потерь, заставляя себя использовать купленные вещи. Мы досматриваем до конца двухчасовой нуднейший фильм, хоть и могли потратить это время на миллион куда более интересных нам вещей. Мы продолжаем есть, даже когда еда уже не кажется нам такой уж вкусной. И мы отказываемся выбрасывать вещи, которые нам не нравятся и которые мы не носим, – просто потому что когда-то мы за них много заплатили и не хотим, чтобы эта инвестиция «пропала».

Это так называемое ложное заключение. Мы уже потратили эти деньги и больше тратить нам нечего – за исключением времени, сил и места в шкафу. К тому же не стоит забывать, что вещь, которая вас бесит, может прийтись по душе кому-то еще. Так что просто найдите ей нового хозяина и двигайтесь дальше!

Разбираем шкафы
Иллюстрация к книге — Умный гардероб [i_036.jpg]
08
Как выбрать вещи для вашего образа жизни (реального, а не воображаемого)
Иллюстрация к книге — Умный гардероб [i_037.jpg]

Не забывайте: умный гардероб должен соответствовать не только вашему стилю, но и образу жизни. Вы уже разобрались с тем, какой стиль вам нравится? Настало время взглянуть на ваш образ жизни!


Мода – это форма искусства, и каждому хочется выглядеть в своей одежде на все сто. Но одежда должна быть не только красивой, но и удобной и практичной – просто потому, что мы проводим в ней большую часть своей жизни: ходим на работу, встречаемся с друзьями, путешествуем. И практичный гардероб – это в первую очередь такой, в котором есть вещи на все случаи жизни. Умный гардероб должен облегчать вам жизнь, а не усложнять ее.

Если вы работаете в офисе всего два дня в неделю, вам нет смысла закупаться дорогими костюмами в ущерб всей остальной одежде. Точно так же студентке, которая целыми днями торчит в библиотеке, вряд ли пригодятся десятки модных бикини и вечерних платьев.

Чтобы гардероб можно было назвать практичным, он должен максимально соответствовать вашему образу жизни, то есть тому, чем вы занимаетесь каждый день. Не тому, чем вам нравится заниматься или чем вы надеетесь заниматься в будущем. Нет, гардероб должен быть актуальным на сегодняшний день.

Несложно понять, почему у многих из нас шкафы забиты одеждой, которая совершенно не соответствует образу жизни. Просто некоторые вещи выбирать и покупать куда интереснее!

Конечно, гораздо приятнее «бродить» по разделу купальников вашего любимого интернет-магазина, представляя, как вы будете нежиться на мягком песочке, чем думать о том, что лучше надеть в библиотеку, где вам предстоит провести много-много часов подряд за скучными учебниками.

Тем не менее учиться вам все равно придется, и в библиотеку вас голышом явно не пустят! Так что лучше уж выбрать одежду, которая придаст вам уверенности в себе и сил для всех ваших свершений.

Иллюстрация к книге — Умный гардероб [i_038.jpg]

Идеальный гардероб состоит именно из таких вещей. Самый лучший вариант – если для всех ваших регулярных занятий у вас есть пропорциональное количество одежды. Если вы всю неделю работаете в офисе со строгим дресс-кодом и дважды в месяц ходите в роскошные рестораны, деловых костюмов у вас должно быть гораздо больше, чем модных вечерних нарядов. Если вы трижды в неделю посещаете спортзал, а на море бываете раз в год, имеет смысл покупать больше спортивной одежды, а не купальников. Логично, не правда ли?

Не беспокойтесь: высчитывать точные пропорции не придется (только если вам это доставляет удовольствие). Но, раз уж вы решили обновить гардероб, будет полезно прикинуть, для каких занятий вам нужна одежда и в каких количествах. Так вы сможете «заткнуть дыры» в вашем гардеробе и в то же самое время не покупать вещи, которых у вас и так полным-полно.

Анализ образа жизни: пять шагов

Иллюстрация к книге — Умный гардероб [v1.jpg]
Проработайте каждый из этих пяти этапов, чтобы понять, что на самом деле из вещей вам нужно.

ШАГ 1

Составьте список всего, чем вы занимаетесь, включите в него все типичные мероприятия и хобби, которым вы уделяете время в течение обычных двух недель. Как подспорье можете использовать список одежды, который мы составляли в главе 2. Укажите, сколько дней из двух недель вы носите тот или иной тип одежды, как в примере ниже.


• Работа (в офисе): 7

• Работа (удаленная): 2

• Выступление на конференции: 1

• Свидания: 3

• Спортзал: 3

• Поход в горы: 1

• Вечеринки: 2

• Отдых дома: 6

• Особые мероприятия: 1

• Встречи с друзьями (днем): 4

ШАГ 2

Разделите ваши занятия по категориям, для каждой из которой вы можете использовать один и тот же вид одежды, и прибавьте количество дней, когда вам нужна одежда из каждой категории. Примеры таких категорий – дневная одежда, вечеринки, работа, особые случаи, занятия спортом и т. д. Например, я работаю удаленно, из дома, значит, в воскресенье и будни я одеваюсь примерно одинаково (если у меня нет встреч) и могу совместить обе эти категории в одну: «Обычная дневная одежда».

Вход
Поиск по сайту
Ищем:
Календарь