Книга История величайшего изобретения. Как начинался язык, страница 9 – Дэниел Эверетт

Авторы: А Б В Г Д Е Ж З И Й К Л М Н О П Р С Т У Ф Х Ч Ш Ы Э Ю Я
Книги: А Б В Г Д Е Ж З И Й К Л М Н О П Р С Т У Ф Х Ц Ч Ш Щ Ы Э Ю Я
Бесплатная онлайн библиотека LoveRead.in

Онлайн книга «История величайшего изобретения. Как начинался язык»

📃 Cтраница 9
Иллюстрация к книге — История величайшего изобретения. Как начинался язык [i_003.jpg]

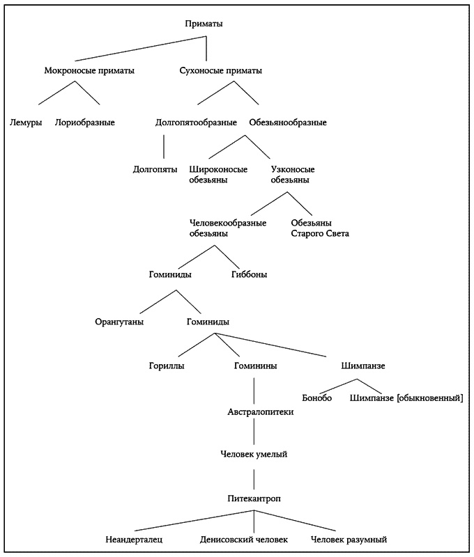
Рис. 3. Филогенетическое древо приматов.

На рис. 3 изображено древо приматов, где люди являются частью инфраотряда узконосых обезьян. Люди, как все обезьяны и приматы, входят не только в инфраотряд узконосых, но и в отряд обезьяны. Американские широконосые обезьяны эволюционировали не так, как их родичи из Старого Света, в результате чего появились только обезьяны, а не приматы. Таким образом, в Новом Свете люди в результате эволюции не возникли.

Все приматы могут лазать по деревьям. Должен признаться, что, хоть я и не так хорошо лазаю, как мохнатая обезьянка, у всякого человека, являющегося представителем приматов, тело, по крайней мере, отчасти предназначено для лазания по деревьям. У некоторых приматов есть и более важные отличия от других млекопитающих: у людей большой мозг, объемное зрение и ослабленное обоняние — качества, которые помогли им стать повелителями настоящей планеты обезьян.

Эволюция — величайшее прокрустово ложе жизни, которое вытягивает, укорачивает или иным образом модифицирует виды, чтобы они соответствовали занимаемой нише. Эволюция в ходе «великой волны млекопитающих», последовавшей за мел-палеогеновым (K-Pg) вымиранием динозавров около 66 млн. лет назад, выдвинула приматов на первый план и запустила длинную серию когнитивных скачков. В определенный момент это продолжительное наступление млекопитающих привело к появлению гоминид.

Большинство современных ученых используют термин «гоминиды», подразумевая всех высших приматов. Некоторые до сих пор предпочитают использовать слово в его старом значении, подразумевая не всех высших приматов, а только род Homo. Но большая часть современных ученых под термином «гоминиды» понимают всех высших приматов и гоминин (hominini), людей и всех их прямых предков со времен разделения шимпанзе и людей на отдельные ветви древа приматов. Использование двух терминов, «гоминиды» и Homo, не увеличивает сложность восприятия эволюции человека, а просто позволяет избежать двусмысленности.


Для сравнения: дарвиновская теория эволюции посредством естественного отбора значительно проще. Отчасти ее привлекательность и красота заключаются как раз в ее простоте. Она состоит из трех постулатов.

Во-первых, способность популяции к расширению в принципе бесконечна, но способность среды поддерживать численность популяции всегда конечна.

Во-вторых, в пределах любой популяции существует изменчивость. Следовательно, нет двух идентичных организмов. Изменчивость влияет на способность особей выживать и размножаться, поскольку некоторые из них могут производить на свет потомство, более приспособленное к определенной нише.

В-третьих, родители неким образом передают свои изменения своему потомству [13].

Во время своего известного путешествия на борту судна королевского флота «Бигль» (1831–1836) Дарвин обратил внимание на то, что животные, по-видимому, приспособлены к среде обитания. В течение всей своей научной карьеры он наблюдал, как разные существа (например, его знаменитые галапагосские вьюрки) быстро приспосабливаются даже к малейшим изменениям в среде обитания.

По иронии судьбы в то самое время, когда Дарвин формулировал свои идеи естественного отбора, чешский монах Грегор Мендель закладывал основы генетики. За семь лет работы с садовым горохом (1856–1863) Мендель разработал два важных принципа генетических исследований.

Первым стал «принцип расщепления», который состоит в том, что признаки разделяются на две части (сейчас их называют аллелями), и только одна из этих частей передается от каждого родителя потомку. То, какая именно аллель передается, — случайный выбор [14].

Вторым стал «принцип независимого наследования», согласно которому пары аллелей, полученные в результате соединения гаплоидных тел родителей, формируют комбинации генов, которых нет ни у матери, ни у отца.

Со временем работа Менделя получила всеобщее признание, хотя в его построениях все еще оставались вопросы, на которые удалось ответить только с появлением современной генетики. Во-первых, Томас Морган в известной работе о мутациях у плодовых мошек продемонстрировал, что гены связаны и во многих признаках работают в тандеме. Это противоречит идее Менделя о том, что каждый ген действует независимо, — идее, которую разделяли многие генетики до публикации работы Моргана. Открытия Моргана означали, что идея Менделя о независимом наследовании генов была неверной. Морган также включил в свои исследования оригинальные и проработанные представления о структуре клетки. Именно благодаря его работе выяснилось, что хромосомы были реальными объектами внутри клеток, а не просто гипотетическими носителями генов [15]. Во-вторых, Мендель считал, что изменения всегда дискретны, тогда как в действительности они обычно продолжаются непрерывно. Если скрещиваются мать ростом 1,95 м. и отец — 1,57 м., то рост их ребенка не будет обязательно 1,57 м. или 1,95 м. Ребенок может достичь любого роста в этих пределах и даже за этими пределами. Другими словами, многие (в реальности большинство) признаки смешиваются. В работах Менделя, разработанных на основе наблюдений за наследованием признаков у гороха, это никак не отражено, поскольку все наблюдаемые им признаки были дискретными и не связанными между собой.

Еще один важный факт теории эволюции: целью естественного отбора являются фенотипы (внешне наблюдаемые физические и поведенческие характеристики, являющиеся результатом действия генов и среды), а не генотипы (генетическая информация, частично формирующая фенотип). Таким образом, естественный отбор воздействует на живые существа (отбирая тех, кто выживает) на основании их поведения и общего набора физических характеристик. Гены определяют эти характеристики и поведение, но фенотип — это не только гены; его частично определяют гистоны, среда и культура. Гистоны влияют на время «раскрытия» генетической информации, а, следовательно, на то, как гены формируют фенотип.

Когда не-биологи размышляют об эволюции, то часто представляют ее как цепочки видов; однако, хотя это и является одним из побочных продуктов эволюции, рассматривать только видообразование было бы ошибкой. Когда «ученый» креационист говорит, что одни виды не могут трансформироваться в другие, а, следовательно, эволюции не существует, он в действительности говорит о макроэволюции — эволюции крупных систематических единиц. Однако макроэволюция — не единственная форма эволюции. На самом деле макроэволюция часто является накоплением более мелких эволюционных изменений, даже столь незначительных, как мутация в отдельной аллели, что называют микроэволюцией.

Вход
Поиск по сайту
Ищем:
Календарь