Книга Иди туда, где страшно. Именно там ты обретешь силу, страница 29 – Джим Лоулесс

Авторы: А Б В Г Д Е Ж З И Й К Л М Н О П Р С Т У Ф Х Ч Ш Ы Э Ю Я
Книги: А Б В Г Д Е Ж З И Й К Л М Н О П Р С Т У Ф Х Ц Ч Ш Щ Ы Э Ю Я
Бесплатная онлайн библиотека LoveRead.in

Онлайн книга «Иди туда, где страшно. Именно там ты обретешь силу»

📃 Cтраница 29

Страх и дискомфорт зачастую служат нам компасом.

В детстве мы постепенно познавали новые опасные ситуации. Обычно мы спокойно к этому относились. У нас не было большого выбора. Совсем другое дело, когда мы вступаем во взрослую жизнь и беремся за штурвал наших маленьких кораблей. Тут мы решаем, с какими трудностями столкнуться. Вскоре мы научаемся справляться со страхом и дискомфортом: когда они возникают, мы просто избегаем их. И, таким образом, теперь мы в «колее», о которой говорит столько людей — несмотря на то, что мы живем в самую изумительную, мирную, экономически благоприятную, свободную и здоровую эпоху, которую когда-либо знавал мир.

Проснитесь!

О страхе и дискомфорте

Представьте, что вы стремитесь получить новую бизнес-квалификацию. Вы хотите наконец раскрыть тайны бухгалтерского баланса. Добиться этого несложно. Само по себе это не вызывает никакого страха. Риск ущерба маловероятен. Но есть дискомфорт: вам придется освободить вечера, чтобы посещать занятия и прилежно выполнять задания. Это все. Но это лишь дискомфорт.

Многие мои тренировки для фридайвинга и верховой езды не были сопряжены со страхом, скорее именно с дискомфортом. Правда, справиться с дискомфортом было как раз самым сложным. Попробуйте вставать в 5 утра в течение недели, чтобы приноровиться к тренировкам, и увидите, что я подразумеваю под дискомфортом. Тем не менее, разве это причина не учиться ездить верхом или нырять?

Мысль об этом дискомфорте помешает многим людям написать свою историю. И все же дискомфорт в некотором смысле приятен — потому что вы растете, раскрываетесь и меняетесь.

Тигр рычит, когда мы решим посвятить себя чему-то. Это вызывает дискомфорт. Именно поэтому страх и дискомфорт надо принять как должное. Тут нам помогают Десять правил Укрощения Тигров. Ведь страх столкнуться с дискомфортом — главное препятствие для нас в написании наших замечательных историй.

Страх мне на пользу — он меня охраняет!

Во время симпозиумов и презентаций по Укрощению Тигров часто звучит замечание: «Тигр — это добрая сила! Он меня охраняет. Тигр — это то, что удерживает меня от прогулки по краю пропасти».

Что ж, не знаю, как насчет вас, но мне не нужен рык Тигра, чтобы удержаться подальше от края пропасти. Здравый смысл прекрасно выполняет за него эту работу. Мало кому из нас, чтобы защитить себя от опасности, требуется пережить тяжело стучащее сердце, потеющие ладони, сухость во рту и прочее. Впрочем, многие из нас испытают такие ощущения, придя на собрание руководства высшего звена, сидя напротив старшего члена клиентской организации или поднимая трубку, чтобы совершить «холодный звонок» потенциально важному новому клиенту. Из-за чувства страха вы предпочли бы не поднимать трубку и будете оборонительно и неестественно действовать в зале заседаний.

Говорят, что большинство работающих людей боятся публичных выступлений хуже, чем смерти. Остановитесь здесь и задумайтесь над этим на минуту!

Страх потерять лицо, как правило, служит куда более сильным мотиватором, чем желание достичь успеха или цели, лидировать, стать образцом для подражания на работе или дома, написать свою историю.

Тигр не охраняет вас от прогулки по краю утеса, это делает ваш интеллект. Тигр охраняет вас от обучения тому, как двигаться в новую и на данный момент страшащую вас сферу деятельности. Он охраняет вас от совершенствования, роста, обучения и большего успеха в работе и в жизни вообще.

Проснитесь!

Страх и стресс

Чувство страха — это физическая реакция, связанная с высвобождением гормонов надпочечников, когда человек чувствует угрозу для своего благополучия, — например, при встрече с начальником с целью попросить увеличить оклад.

Биологическая реакция усиливается психологической, что, в свою очередь, создает еще более сильную физиологическую реакцию. Когда этот процесс выходит из-под контроля человека, он впадает в панику. Между прочим, именно поэтому фридайвинг и верховая езда являются прекрасными испытаниями в деле Укрощения Тигров. Паника на глубине в 101 метр без запаса воздуха приводит к летальному исходу. Выброс адреналина у наездника тут же скажется на непредсказуемом поведении лошади, уловившей этот запах. Тут приходится учиться очень быстро прерывать Тигриный Цикл.

Страх — это природная реакция, цель которой — подготовить наш организм пережить стресс: подготовить к быстрому бегству или борьбе с хищником. Он был особенно полезен, когда мы жили в диком мире. Однако он становится медвежьей услугой при столкновении с начальником и прошении о повышении заработной платы.

Надпочечники выбрасывают в кровь гормоны стресса, когда мы ощущаем риск. Риск может быть воображаемым, но железам надпочечников нет до этого дела. Они запускают процесс. Например, ужасающий результат завтрашней встречи с начальником, который вы создаете в голове, лишь ваше воображение. Однако представляя отдаленную возможную угрозу, вы переживаете реальный страх, поскольку ваша физиология берет над вами верх.

Тигр и процесс принятия решений

Вы помните, что мы пишем свою историю, принимая решения, совершая поступки и достигая результатов? У многих принимаемыми решениями руководит древний гормональный механизм. Освобождение гормонов — это рычание Тигра, которое заставляет человека отвернуться от возможности.

Если вы избегаете угрозы, страх и высвобождение гормонов затихают, поэтому мы мотивированы избегать опасности. Рычание ослабевает. Тигр пишет предложение в вашей истории.

Мы говорили, что главная угроза в современном мире — страх потерять репутацию, отчасти связанный со страхом повредить финансовое состояние (возможно, я потерплю неудачу и буду выглядеть глупо и в результате не получу повышение и мне не увеличат жалованье). Таким образом, чтобы заставить Тигра молчать, мы избегаем инноваций, смелых шагов, откровенных высказываний (которые могли бы воодушевить или проинструктировать коллегу).

Вот поэтому Правило 3 так важно. Следует осознавать конечную цель, смысл — почему вы готовы сталкиваться лицом к лицу со страхом и дискомфортом.

Вот магическая составляющая человеческой сущности и основа укрощения Тигра:

Мы не такие, как другие животные; мы можем познать себя и прервать Тигриный Цикл, чтобы принять более успешные решения, и эти решения определяют, как мы пишем свою историю и достигаем успеха. Вы можете сломать Тигриный Цикл!

Нарушая Тигриный Цикл

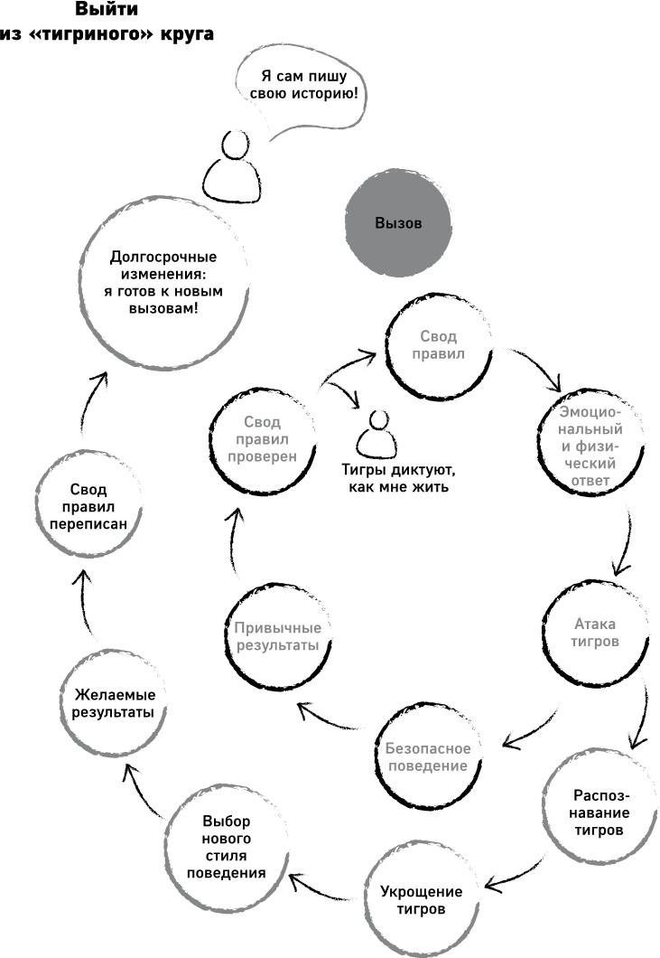
Давайте вместе посмотрим на Тигриный Цикл и обсудим, как вырваться из него и начать расти и меняться. Взгляните на рисунок. Нам бросают своего рода вызов: «Выступите в понедельник с презентацией перед группой из двадцати человек!»

Разрушение Тигриного Цикла
Иллюстрация к книге — Иди туда, где страшно. Именно там ты обретешь силу [i_005.jpg]
Вызов и кодекс правил

Мы немедленно начинаем оценивать риск вызова, который нам предстоит. Разумеется, мы делаем это в свете кодекса правил. Давайте предположим, что в нем есть убеждение, которое гласит: «Я плохой оратор. Я это знаю, потому что получал такие отзывы о себе».

Вход
Поиск по сайту
Ищем:
Календарь