Книга Лара. Нерассказанная история любви, вдохновившая на создание «Доктора Живаго», страница 1 – Анна Пастернак

Авторы: А Б В Г Д Е Ж З И Й К Л М Н О П Р С Т У Ф Х Ч Ш Ы Э Ю Я
Книги: А Б В Г Д Е Ж З И Й К Л М Н О П Р С Т У Ф Х Ц Ч Ш Щ Ы Э Ю Я
Бесплатная онлайн библиотека LoveRead.in

Онлайн книга «Лара. Нерассказанная история любви, вдохновившая на создание «Доктора Живаго»»

📃 Cтраница 1

* * *

Иллюстрация к книге — Лара. Нерассказанная история любви, вдохновившая на создание «Доктора Живаго» [_1.jpg]

АННА ПАСТЕРНАК – писатель, колумнист, журналист и член семьи Пастернак, праправнучка художника Леонида Пастернака. Борис Пастернак приходится ей двоюродным дедушкой.

«Автор отразил параллель между Ларой и Ольгой и показал, что с того момента, как Пастернак встретил свою музу в 1946 году, и он, и его роман сильно изменились».

Washington Times

«Волнующая сказка с трагичным концом».

New Yorker
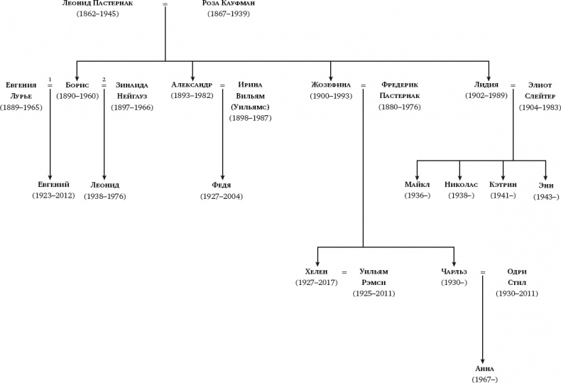
Фамильное древо
Иллюстрация к книге — Лара. Нерассказанная история любви, вдохновившая на создание «Доктора Живаго» [_2.jpg]
Пролог
Распутывая паутину

Если мыслить в рамках сегодняшних стандартов популярности, почти невозможно представить себе масштабы славы Бориса Пастернака в России начиная с 1920-х годов и далее. Пусть на Западе Пастернак больше всего известен своим нобелевским лирическим романом «Доктор Живаго», однако в России его всегда воспринимали в первую очередь как поэта – так происходит и до сих пор. Рожденный в 1890 году, уже к тридцати годам он начал стремительно приобретать известность; вскоре он стал собирать большие залы, в которые битком набивались юные студенты, революционеры и художники, собиравшиеся послушать, как он читает стихи. Если он делал паузу – ради эффекта или на мгновение забыв текст, – вся толпа в один голос ревела ему в ответ следующую строку стиха, как сегодня делают фанаты на поп-концертах.

«В России существовал [1] [2] очень реальный контраст между поэтом и публикой, больший, чем в любой другой стране Европы, – писала об этом времени сестра Бориса Лидия, – и уж точно намного больший, чем можно представить себе в Англии. Поэтические сборники публиковались огромными тиражами и распродавались за считаные дни после выхода в свет. Весь город был обклеен афишами с объявлениями о поэтических собраниях, и все, кто интересовался поэзией (а кто в России не принадлежал к этой категории?), слетались в лекционную аудиторию или зал, чтобы послушать любимого поэта». В русском обществе писатель имел громадное влияние. Во времена смуты в отсутствие достойных доверия политиков взгляд общества обращался к писателям. Влияние литературных журналов было невероятным; они становились мощным средством политических дебатов. Борис Пастернак был не только популярным поэтом, восхваляемым за мужество и искренность: народ уважал его за смелость высказываний.

С ранних лет Пастернак мечтал написать большой роман. В 1934 году он писал своему отцу Леониду: «Ничего из того, [3] что я написал, не существует… вот я спешно переделываю себя в прозаика Диккенсовского толка, а потом, если хватит сил, в поэта – Пушкинского. Ты не вообрази, что я думаю себя с ними сравнивать. Я их называю, чтобы дать тебе понятье о внутренней перемене». Пастернак придерживался невысокого мнения о своих стихах, считая, что писать их слишком легко. Он радовался неожиданному, скороспелому успеху своей книги стихов «Поверх барьеров», вышедшей в 1916 году. Она стала одним из наиболее значимых стихотворных сборников, когда-либо издававшихся на русском языке. Критики хвалили биографический и исторический материал книги, восхищаясь контрастом между ее лирическими и эпическими качествами. А. Манфред, писавший для журнала «Книга и революция», отмечал новую «экспрессивную ясность» и перспективы автора «врасти в революцию». [4] Второй сборник Пастернака из 22 стихотворений, «Сестра моя – жизнь», опубликованный в 1922 году, обрел беспрецедентное литературное признание. Ликующее настроение стихов поэта восхищало читателей, поскольку передавало энтузиазм и оптимизм лета 1917 года. Пастернак писал, [5] что Февральская революция [6] случилась «словно по ошибке» и все вдруг почувствовали себя свободными. Это была «самая прославленная [7] книга стихов» Бориса, отмечала его сестра Лидия: «Более искушенное молодое поколение начитанных русских с ума сходило по этой книге». Они считали, что он писал изысканнейшую любовную поэзию, были очарованы его интимной образностью. По прочтении книги «Сестра моя – жизнь» поэт Осип Мандельштам объявил: «Стихи Пастернака почитать [8] – горло прочистить, дыханье укрепить, обновить легкие: такие стихи должны быть целебны от туберкулеза. У нас сейчас нет более здоровой поэзии. Это – кумыс после американского молока».

«Стихи моего брата [9] все без исключения строго ритмичны и написаны в основном классическим метром, – писала впоследствии Лидия. – Пастернак, как и Маяковский, самый революционный из русских поэтов, никогда в своей жизни не написал ни строчки неритмичных стихов – и не из педантичной приверженности замшелым классическим правилам, а потому что инстинктивное чувство ритма и гармонии было врожденным качеством его гения, и он просто не мог писать по-другому». В стихотворении, [10] написанном вскоре после выхода «Сестры моей – жизни», Борис прощается с поэзией: «Я скажу до свиданья стихам, моя мания, / Я назначил вам встречу со мною в романе». Однако он по-прежнему почитал прозу делом слишком трудным. Но в его произведениях, вне зависимости от их жанра, сложилось неразрывное взаимодействие поэзии и прозы. В своей автобиографии «Охранная грамота», опубликованной в 1931 году, манерно-изысканном повествовании о юности, путешествиях и личных отношениях, Пастернак писал: «Мы втаскиваем вседневность [11] в прозу ради поэзии. Мы вовлекаем прозу в поэзию ради музыки. Так, в широчайшем значении слова, называл я искусство».

Вход
Поиск по сайту
Ищем:
Календарь