Книга Большая энциклопедия НЛП. Структура магии, страница 126 – Ричард Бэндлер, Джон Гриндер

Авторы: А Б В Г Д Е Ж З И Й К Л М Н О П Р С Т У Ф Х Ч Ш Ы Э Ю Я
Книги: А Б В Г Д Е Ж З И Й К Л М Н О П Р С Т У Ф Х Ц Ч Ш Щ Ы Э Ю Я
Бесплатная онлайн библиотека LoveRead.in

Онлайн книга «Большая энциклопедия НЛП. Структура магии»

📃 Cтраница 126

Психотерапевт. Кок именно вы узнали, что ваш отец…?

В соответствии с метамоделью поставить под вопрос «утраченный перформатив» на первом уровне образования паттернов можно с помощью операции d--1, то есть если инвертировать опущение, которое происходит между глубинной и поверхностной структурами (поскольку языковая репрезентация опущения перформатива – это процесс перехода от глубинной структуры к поверхностной). Если клиент предъявляет в ответ утверждение, содержащее семантическую неправильность «причина-следствие», например:

Мне не дает уехать из дома то, что мой отец огорчится

то можно применить обычный метамодельный вызов v–1, предложив клиенту конкретизировать процесс, посредством которого осуществляется заявленная причинно-следственная связь.

Однако для понимания глобальной стратегии важнее тот факт, что две основные формы семантической неправильности – «причина-следствие» и «чтение мыслей» – представляют собой языковые репрезентации нечетких функций, которые клиент в настоящий момент не способен контролировать. Таким образом, появление модальных операторов и успешное применение процессов d–1, r–1, v–1 и n–1 на уровне 1 (между глубинной структурой и поверхностной структурой) и на уровне 2 (между референтной структурой и глубинной структурой) говорит психотерапевту о том, что пришло время переходить в третью фазу, а именно фазу выбора техник, которые он использует, чтобы оказать клиенту помощь в его изменении.

Выбор техники изменения

Теперь психотерапевт готов приступить к выбору техники, которую можно использовать, чтобы помочь клиенту в его изменении. В течение двух первых фаз он идентифицировал обедненные части модели клиента, а затем выявил и ограничения этой модели. Ставя ограничения модели под вопрос, психотерапевт устанавливает, какой семантический неправильный процесс моделирования главным образом участвует в организации этой части модели клиента. Выбор эффективной техники изменения и ее грамотное использование – вот главная задача психотерапевта в этой фазе. Чтобы выбор оказался удачным, психотерапевт может создать то, что мы называем мгновенным описанием клиента. Под мгновенным описанием мы понимаем такое представление клиента, которое дает психотерапевту минимальный объем информации, необходимой, чтобы выбрать эффективную технику изменения. Основываясь на собственном опыте, мы разработали шестикортежность (sixtuple) – вектор с шестью позициями для информации. Каждая из этих шести позиций, или переменных, принимает различные возможные значения, создающие то, что называется областью значений переменной. Полный вектор представляет собой мгновенное описание клиента и содержит достаточно информации для выбора и применения техники изменения. Представим этот вектор следующим образом:

<I, R, O, S, F, M>,

где:

I (Input Channel) – переменная, охватывающая входной канал, который клиент использует для данной проблемы;

R (Representational System) — переменная, охватывающая ведущую репрезентативную систему клиента для данной проблемы;

О (Output Channel) – переменная, охватывающая выходной канал, который клиент использует для данной проблемы;

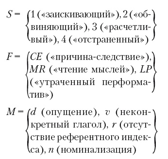
S (Satir Category) – переменная, охватывающая ту категорию по Сатир, которая реализуется у клиента в условиях стресса в случае возникновения данной проблемы;

F (Semantic Ill-Formedness) – переменная, охватывающая тот тип семантической неправильности, который клиент использует для данной проблемы;

М (Meta-model) – наиболее часто встречающееся нарушение, касающееся различений метамодели в случае данной проблемы.


Теперь перечислим шесть переменных и их области значений:

Иллюстрация к книге — Большая энциклопедия НЛП. Структура магии [i_100.jpg]
Иллюстрация к книге — Большая энциклопедия НЛП. Структура магии [i_101.jpg]

Рассмотрим, к примеру, следующий случай.

Майкл рассказывает психотерапевту, что не в состоянии справиться с заданиями в колледже. Для начала он жалобным голосом заявляет, что чувствует себя «задавленным объемом работы». Учеба разрушает в нем чувство уверенности в себе. «Я пытался жаловаться преподавателям на несовершенство системы преподавания, но они лишь покровительственно меня выслушивали. А я чувствую себя еще хуже, когда стараюсь объяснить им и вижу это выражение сочувствия на лицах, – у меня в желудке просто спазмы начинаются».

В то время когда он это рассказывал, Майкл делал следующие жесты: его указательный палец двигался, как будто грозил непослушному ребенку, а ладонью руки он постукивал по ручке кресла.

Мгновенное описание Майкла могло бы быть таким.

Иллюстрация к книге — Большая энциклопедия НЛП. Структура магии [i_102.jpg]

Таким образом, в результате получаем следующее основное уравнение, или мгновенное описание:


Майкл – (V, K, D, 2, CE, n),

где общая форма вектора —

(I, R, О, S, F, М).


Здесь, вероятно, возникает вопрос, каким образом подобная репрезентация может оказаться полезной психотерапевту в его работе? Или, лучше сказать, какое множество условий позволяет психотерапевту сформулировать стратегию эффективной психотерапии, независимой от содержания? Этот вопрос отсылает нас к понятию функции следующего шага. Функция следующего шага могла бы оказаться уместной психотерапевтической стратегией, или комплексом условий, указывающих на необходимость применения той или иной техники для получения хорошо сформулированного результата психотерапии. Здесь опять понятие «хорошей формулировки» становится бесценным инструментом.

Как вы, должно быть, помните, в частях II и III мы говорили, что прежде необходимо хорошо рассортировать полярности, и только после этого клиент сможет осуществить интеграцию и у него появится возможность роста и формирования эффективных стратегий. Вы также можете вспомнить из части, посвященного нечетким функциям, что неправильные уравнения приводили к недостаточности вариантов выбора и, соответственно, к невозможности справиться с жизненными трудностями. Приведенное выше уравнение Майкла (мгновенное описание) не является хорошо сформулированным. Визуальная информация репрезентируется кинестетически, следовательно, имеет место нечеткая функция, которая причиняет ему боль и не позволяет получить от жизни то, чего ему хочется. Для того чтобы построить на основе этого описания стратегию психотерапии, мы сначала должны определить, какие ограничения налагают на нас требования психотерапевтической правильности.

Вход
Поиск по сайту
Ищем:
Календарь