Онлайн книга «Пэчворк. Лоскутный шедевр за 3 дня»
|
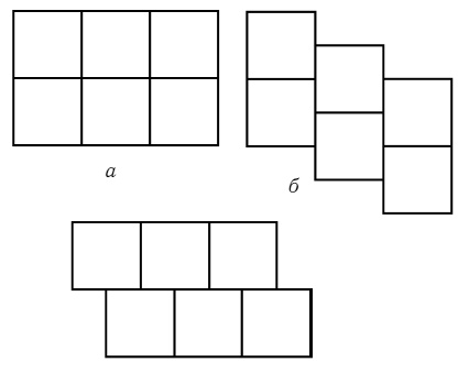
Квадрат потому и считается универсальной фигурой, что он сочетается с остальными геометрическими элементами, находящимися как в границах данного блока, так и за его пределами. Но это не единственное обстоятельство. Если вы умеете вышивать, вязать, плести или владеете каким-либо другим видом рукоделия или ремесла, то вы легко перенесете геометрические рисунки, встречающиеся в них, в лоскутное шитье (рис. 38). Поскольку квадрат делится на 2 прямоугольных треугольника, понятно, что эти фигуры прекрасно взаимодействуют. Но квадрат можно разделить и на другие элементы, что в итоге дает бесчисленное множество вариаций, которые, будучи собранными, опять сложатся в первоначальный квадрат. Еще одним композиционным решением является создание лоскутного полотна из квадратов, смещенных относительно друг друга (рис. 39). ![]() Рисунок 38. Композиция из квадратов, перенесенных из вышивки крестиком (схема) ![]() Рисунок 39. Схема композиции со смещенными квадратами: а) исходный вариант; б) смещение по вертикали; в) смещение по горизонтали Отличительная особенность такой композиции, помимо большой выразительности, динамичности, – отсутствие точки, в которой стыкуются 4 шва, что улучшает работу и с чисто технологической стороны. В лоскутной технике не менее распространено использование полос, что выгодно как с точки зрения экономичности, поскольку отходов практически не остается, так и с позиций технологии, потому что прием прост и легок в исполнении. В качестве примера назовем классический узор «Бревенчатая изба» (рис. 40). ![]() Рисунок 40. Композиция из полос «Бревенчатая изба» (схема) Его составляют полоски одинаковой ширины, но скомпонованные с растяжкой от более светлого к более темному цвету. Вариаций на эту тему огромное количество (рис. 41), и все они оригинальны и по-своему хороши. Для русского лоскутного шитья характерны «преобладание мажорного колорита, богатство и пластичность фактуры, динамичность композиции, максимальное разнообразие цвета при ограниченном количестве приемов и лоскутных мотивов, использование простых по форме деталей рисунков». ![]() Рисунок 41. Вариации на тему «Бревенчатая изба» (схемы) Еще одним элементом, на основе которого созданы разнообразные композиции, является прямоугольный треугольник. Можно даже не менять размеры этих деталей и только компоновать их в разных сочетаниях, чтобы получить всевозможные звезды, водовороты, вертушки и т. д. Один из возможных вариантов уже был представлен выше на рисунке 20. Квадрат, разрезанный по диагонали, дает 2 прямоугольных треугольника. Такие треугольники, собранные вместе, – это самый простой блок, но на его основе разрабатывают различные сложные блоки, например составленные из треугольников разного размера (рис. 42). Как бесконечно разнообразие цветов, так и бессчетно количество композиций. Таким образом, прослеживается цепочка, когда сначала выстраивается 1 композиция, потом она трансформируется в другие, которые, в свою очередь, тоже могут видоизменяться. Тем не менее можно назвать самые популярные композиции в лоскутном шитье – «Мельница», «Улитка», «Квадрат в квадрате» и другие со всеми их вариациями. С 1900-х гг. в лоскутных изделиях с цветочными мотивами у американских мастериц превалируют три цвета – красный, зеленый и белый – и их оттенки. Дело не в их популярности, а в том, что ткани такого цвета не линяли. Из цветов обычно изображали тюльпаны, пионы и лилии. При этом в разных местностях один и тот же узор носил другое название. Наибольшую известность приобрел узор «Лилия из Каролины». ![]() Рисунок 42. Варианты композиций на основе прямоугольного треугольника (схемы) Треугольники прекрасно сочетаются с различными геометрическими фигурами – квадратами, прямоугольниками (полосками). Например, узор, который долго не имел особого наименования, но в последнее время в литературе встречающийся под названием «Ананас» (рис. 43). ![]() Рисунок 43. Композиция из полос и треугольников «Ананас» (схема) При его выполнении в центр укладывался квадрат, к сторонам которого последовательно пришивали полоски, которые потом перекрывались другими полосками, пришитыми по углам, чтобы замаскировать торцы предшествующих полосок. В последнюю очередь по углам пришивались треугольники. В результате получалось очень своеобразное полотно, напоминающее шишку, но такое название по каким-то причинам не стало общепризнанным. Узор достаточно сложный, требующий при раскрое обязательного применения шаблона. Но на этом дело не закончилось и постепенно на основе «Ананаса» возник новый узор, в котором вместо угловых полосок стали нашивать треугольники, а чтобы они были более заметными, их непременно делали из темной или вообще черной ткани. Такой вариант блока «Ананас» называется «Русский квадрат». Для него тоже необходимы шаблоны треугольников, квадрата и полос. Процесс сборки представлен на рисунке 44. ![]() Рисунок 44. Порядок сборки блока «Русский квадрат» Узор можно выполнять как на основе, так и без нее, но в общем последовательность сборки не изменится (узор без основы предполагает выполнение стежки). Начинающим мастерицам предпочтительнее выполнять узор на основе. Для чего в центр основы положите квадрат и зафиксируйте его булавками, пришейте к его сторонам полоски, отогните и заутюжьте их. После этого излишек срежьте и приложите к углу треугольник; чтобы скрыть стык полосок, пришейте его. Повторите это действие на всех углах квадрата, но следите за тем, чтобы не захватить его углы, для чего линию шва разметьте, приложив угольник с углом 45°. Последующие детали притачивайте в такой же последовательности. |
![Иллюстрация к книге — Пэчворк. Лоскутный шедевр за 3 дня [i_039.jpg] Иллюстрация к книге — Пэчворк. Лоскутный шедевр за 3 дня [i_039.jpg]](img/book_covers/079/79766/i_039.jpg)
![Иллюстрация к книге — Пэчворк. Лоскутный шедевр за 3 дня [i_040.jpg] Иллюстрация к книге — Пэчворк. Лоскутный шедевр за 3 дня [i_040.jpg]](img/book_covers/079/79766/i_040.jpg)
![Иллюстрация к книге — Пэчворк. Лоскутный шедевр за 3 дня [i_041.jpg] Иллюстрация к книге — Пэчворк. Лоскутный шедевр за 3 дня [i_041.jpg]](img/book_covers/079/79766/i_041.jpg)
![Иллюстрация к книге — Пэчворк. Лоскутный шедевр за 3 дня [i_042.jpg] Иллюстрация к книге — Пэчворк. Лоскутный шедевр за 3 дня [i_042.jpg]](img/book_covers/079/79766/i_042.jpg)
![Иллюстрация к книге — Пэчворк. Лоскутный шедевр за 3 дня [i_043.jpg] Иллюстрация к книге — Пэчворк. Лоскутный шедевр за 3 дня [i_043.jpg]](img/book_covers/079/79766/i_043.jpg)
![Иллюстрация к книге — Пэчворк. Лоскутный шедевр за 3 дня [i_044.jpg] Иллюстрация к книге — Пэчворк. Лоскутный шедевр за 3 дня [i_044.jpg]](img/book_covers/079/79766/i_044.jpg)
![Иллюстрация к книге — Пэчворк. Лоскутный шедевр за 3 дня [i_045.jpg] Иллюстрация к книге — Пэчворк. Лоскутный шедевр за 3 дня [i_045.jpg]](img/book_covers/079/79766/i_045.jpg)