Книга Организованный ум, страница 114 – Дэниел Левитин

Авторы: А Б В Г Д Е Ж З И Й К Л М Н О П Р С Т У Ф Х Ч Ш Ы Э Ю Я
Книги: А Б В Г Д Е Ж З И Й К Л М Н О П Р С Т У Ф Х Ц Ч Ш Щ Ы Э Ю Я
Бесплатная онлайн библиотека LoveRead.in

Онлайн книга «Организованный ум»

📃 Cтраница 114

Несколько серьезных аварий на железной дороге в начале 1840-х годов заставили срочно дорабатывать документацию и функциональную специализацию. Следователи пришли к заключению, что причины катастроф кроются в отсутствии коммуникации между инженерами и рабочими разных линий. В порядке вещей была ситуация, когда ключевая информация не распространялась между сотрудниками, которым она была необходима, отсутствовали четкое распределение обязанностей и ответственность за конкретную работу [674]. Эксперты железнодорожной компании рекомендовали ввести стандарты и задокументировать все рабочие процессы и правила [675]. Цель – перестать зависеть от навыков, памяти или способностей какого-то конкретного человека [676]. Пришлось четко прописать области ответственности для каждой профессии и обязанности, а также ввести нормы их выполнения [677].

Для рабочей силы функциональная специализация становилась все более выгодной и необходимой, она позволяла не останавливать процесс, если вдруг заболевал единственный сотрудник, знающий, как выполнять какую-то определенную работу. Это привело к разделению компаний и еще большей потребности в документах, так как подчиненным нужно было общаться с начальством (которое могло находиться в другой части света), а одним подразделениям организации – с другими. Методы ведения учета и стиль управления, которые работали в небольшой семейной конторе, совершенно не подходили для новых, более крупных систем.

Благодаря этим преобразованиям управляющие внезапно получили еще больший контроль над сотрудниками, в частности над тем, кто непосредственно делал работу. Были задокументированы все процессы и методы, которые ранее держались в голове. Эти документы распространялись внутри компании, позволяя понять, что и как делалось до этого, а также усовершенствовать рабочий процесс. Такой сдвиг стал возможен в результате действий в соответствии с фундаментальным принципом организованного ума – созданием внешней памяти. Это означает, что знания, хранившиеся в головах нескольких человек, разместили (например, в виде письменных должностных инструкций) во внешней среде, предоставив другим возможность их использования.

После того как руководители получили детализированные задачи и должностные инструкции, появилась возможность уволить ленивого или неаккуратного сотрудника, заменив его кем-то другим без большой потери производительности. Руководство компании просто передавало новому сотруднику детали работы и рассказывало, на чем остановился предыдущий. Такой подход был важен именно в строительстве и ремонте железных дорог, где расстояния между штаб-квартирой компании и рабочими на местах были довольно большими. Вскоре стремление систематизировать работу распространилось и на начальство, поэтому и управляющий состав стал заменяемым. Этому способствовал Александр Гамильтон Черч – английский инженер, изучающий вопросы производительности [678].

Впрочем, у железнодорожных аварий была еще одна причина – отсутствие синхронизации графиков движения составов между станциями. Мало того, каждый муниципалитет измерял время по-своему, поэтому на самом деле отсутствие согласованности расписания большой роли не играло. До появления такого высокоскоростного вида транспорта, каким стали поезда, разница в исчислении времени не имела никакого значения, и никто не думал о необходимости приводить в соответствие часовые пояса, многие и не подозревали о наличии подобной проблемы. Без телефона или радио невозможно узнать о разнице во времени с соседним городом, и, в общем-то, никому это не было нужно. В один и тот же момент в Кливленде часы могли показывать полчетвертого, а в Колумбусе – без пятнадцати четыре. О встречах люди договаривались совсем не так точно, как сейчас, например довольно типичным было заявление: «Я зайду завтра в середине дня». (В принципе, современные подростки и сейчас примерно так же договариваются о встрече в торговом центре.)

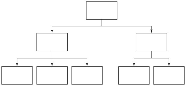
Общая тенденция к систематизации рабочего процесса и повышению эффективности организации привела к тому, что в 1854 году шотландский инженер Дэниел Маккаллум, чтобы легче представлять субординационные отношения между сотрудниками, создал первые схемы организационной структуры [679]. Типичная схема показывает, кто кому подчиняется; стрелки вниз указывают на отношения руководителей с подчиненными.

Иллюстрация к книге — Организованный ум [i_023.jpg]

На таких схемах очень хорошо представлена иерархия отчетности, однако не видно, как взаимодействуют сотрудники; на них отражены деловые отношения, но не личные. Сетевые модели, более полезные для понимания того, с кем люди работают и насколько знают друг друга, впервые ввел в 1930-х годах румынский социолог Якоб Морено [680]. Подобные схемы часто используются консультантами по управлению для диагностики проблем с производительностью/эффективностью или в структуре организации.

Вход
Поиск по сайту
Ищем:
Календарь