Книга Пророчества Тутанхамона, страница 68 – Морис Котрелл

Авторы: А Б В Г Д Е Ж З И Й К Л М Н О П Р С Т У Ф Х Ч Ш Ы Э Ю Я
Книги: А Б В Г Д Е Ж З И Й К Л М Н О П Р С Т У Ф Х Ц Ч Ш Щ Ы Э Ю Я
Бесплатная онлайн библиотека LoveRead.in

Онлайн книга «Пророчества Тутанхамона»

📃 Cтраница 68

В 1967 году биолог Джанет Харкер проводила эксперименты на тараканах, чтобы выяснить, какая часть мозга отвечает за пробуждение тараканов среди ночи и погружение в сон около шести утра. Используя электронный микроскоп, она сумела выделить области в мозге тараканов, следящие за течением времени. Когда она удаляла эту часть мозга, тараканы теряли чувство времени и оставались в состоянии бодрствования, пока не умирали. Чтобы убедиться в том, что эта часть мозга в действительности представляет собой биологические «часы», Харкер поменяла их у австралийского и британского тараканов. Каждый адаптировался к прежнему ритму своего сородича: британский таракан засыпал в полночь и пробуждался в шесть утра, доказывая, что часы австралийского таракана продолжают «тикать» и после пересадки.

Впоследствии эксперименты Росса Эйди установили, что солнце воздействует на производство гормона времени мелатонина. Следовательно, солнечная радиация синхронизирует и периодически калибрует биологические часы Харкер. В действительности существует двое часов, астрономические и биологические. Соответствие между ними гарантирует эндокринную гармонию, несоответствие вызывает хаос.

(VII) Как солнце вызывает раковые заболевания

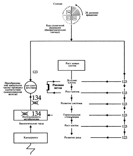
Джанет Харкер продолжила свои эксперименты с тараканами. Она имплантировала тараканам вторые часы, оставляя их собственные, сначала австралийскому, затем британскому. У обоих тараканов развился рак, и они умерли. Это позволяет предположить, что раковые заболевания связаны с десинхронизацией тела с внутренними биологическими часами. Рассмотрим случай с человеком, чей внутренний ритм находится в соответствии с радиационным кодом 123, который превалировал в момент зачатия. Его биологические часы будут регулироваться этой последовательностью. На рис. А15 представлена теоретическая связь между солнечными часами (биоритмический сигнал) и биологической системой (часы).

Радиационный код 123 генерирует магнитную модуляцию 123, которая протекает через шишковидную железу. Она, как и другие железы, вырабатывает гормоны, вызывающие деление клеток у здорового тела. Клетки делятся и растут. Система развивается, и тело растет. Метаболическая система адаптируется к периодичности солнечных часов, клетки делятся и умножаются с периодичностью кода 123. «Здоровая» система посылает стоп-сигнал обратно клеткам тела. Клетки перестают делиться. Организм здоров.

На рисунке А16 показана нездоровая ситуация. Здесь тот же самый правильный радиационный код снова течет через шишковидную железу. Клетки снова делятся и умножаются. Но на этот раз на скорость метаболизма влияет внешний канцероген, такой как табак или кофе. Канцероген заставляет скорость метаболизма переключиться на другой ритм, скажем 134. Внутренние часы теперь идут вразнобой: одни отсчитывают 123 по солнцу, другие 134 по интенсивности обмена веществ. Стоп-сигнал для остановки деления клеток теперь не посылается. Клетки делятся и умножаются, делятся и умножаются снова и снова. Это рак. Поместите в одно тело двое часов, и, как и у тараканов Харкер, результатом будет хаос.

Иллюстрация к книге — Пророчества Тутанхамона [i_173.jpg]

Рисунок А15. Модель деления и роста клеток в здоровом организме. Биоритмический сигнал и внутренние биологические часы имеют одну и ту же «скорость хода», что обеспечивает клеточную гармонию.

Иллюстрация к книге — Пророчества Тутанхамона [i_174.jpg]

Рисунок А16. Модель деления и роста клеток в организме, функционирующем со сбоями. Внутренние биологические часы сбиты введением в систему канцерогена. «Скорость хода» биологических часов теперь изменилась, например, на 134. Механизм преобразования/проверки соответствия чувствует отсутствие синхронности. Стоп-сигнал в механизм деления клеток больше не посылается. Клетки делятся и умножаются без всякого контроля. Как и в экспериментах Харкер, двое часов в одном теле приводят к раковому заболеванию.


Введение искусственных гормонов напрямую воздействует на тело и эндокринную систему. Вот почему эстроген в противозачаточных таблетках вызывает рак. Все, что вмешивается в анатомию эндокринной системы или нарушает работу солнечных часов, вызывает биоритмическую десинхронизацию и рак. Высоковольтная линия над головой вызывает рак, потому что «блокирует» солнечные часы. При этом интенсивность метаболизма теряет соответствие, что приводит к раковой активности в клетках.

Это объясняет, почему химиотерапия, современное химическое лечение рака, эффективна лишь в 25 процентах случаев, т. е. в одном случае из четырех. Если же проводить лечение с учетом биоритмов, составив расписание в соответствии с благоприятным солнечным кодом 123, 124, 134 или 234, то в таком случае можно добиться и 100-процентного успеха.

(VIII) Как ЭЛТ вызывают выкидыши

Электронно-лучевые трубки, которые используются в компьютерных системах и телевизионных приемниках, являются источником электромагнитного излучения и рентгеновских лучей (ионизирующей радиации). Эти виды излучения напрямую воздействуют на шишковидную железу, влияя на количество вырабатываемых гормонов. Результатом может стать недостаточное производство прогестерона в ходе беременности и как следствие спонтанный выкидыш.

(IX) Причина возникновения солнечных пятен

В 1961 году инженеры Бабкок и Лейтон предложили модель образования солнечных пятен, которая предполагает, что образование солнечных пятен связано со скручиванием солнечного полярного магнитного поля более медленно вращающимся экваториальным магнитным полем. Полярное поле начинает медленно скручиваться, все туже заворачивая себя вокруг солнечной поверхности, подобно часовой спирали магнетизма (см. рис. А17 а, b, с и d). Под солнечной поверхностью силовые линии магнитного поля спутываются турбулентной плазмой и прорываются сквозь солнечную поверхность (е, f и g), формируя пару солнечных пятен (h и i).

Графики солнечной активности Джона Эдди, построенные им на основании информации из колец роста секвойи, указывают на то, что продолжительность таких мини-циклов составляет около 11,5 лет при длительности больших циклов 1200 лет и более.

Если будущую солнечную активность можно предсказать, то можно спрогнозировать и будущую рождаемость. Но современные астрономы достаточно упрямо настаивают на том, что цикл солнечной активности нельзя рассчитать. Они согласны лишь с тем, что средняя продолжительность цикла составляет 11 или 11,5 лет, в зависимости от исторического периода, выбранного для подсчета среднего значения. Причина их скептицизма состоит в том, что солнечный цикл зависит от трех переменных: солнечного полярного магнитного поля (Р), солнечного экваториального магнитного поля (Е) и земли (W). Анализ цикла в любой момент времени означает описание положения солнечных магнитных полей по отношению к земному полю. Поскольку солнечное поле состоит из двух компонентов, поскольку их поведение «кумулятивно» (т. е. они «заводят себя», как часы) и поскольку все три переменные находятся в движении, расчет магнитных циклов произвести нельзя.

Вход
Поиск по сайту
Ищем:
Календарь