Книга Бегущий в потоке. Как получать удовольствие от спорта и улучшать результаты, страница 34 – Михай Чиксентмихайи, Филип Латтер, Кристин Вейнкауфф Дурансо

Авторы: А Б В Г Д Е Ж З И Й К Л М Н О П Р С Т У Ф Х Ч Ш Ы Э Ю Я
Книги: А Б В Г Д Е Ж З И Й К Л М Н О П Р С Т У Ф Х Ц Ч Ш Щ Ы Э Ю Я
Бесплатная онлайн библиотека LoveRead.in

Онлайн книга «Бегущий в потоке. Как получать удовольствие от спорта и улучшать результаты»

📃 Cтраница 34

Действительно, само по себе время не подвержено каким-то непредвиденным обстоятельствам или потерям. Но оно мотивирует вас на то, чтобы вы достигли своих целей еще до того, как такие потери возникнут, то есть до того, как будет слишком поздно. Конкретные цели обычно способствуют хорошей организации людьми своего времени. Манцано знал, что если он хочет попытаться выиграть золотую медаль в Лондоне, то 7 августа 2012 года было как раз тем днем, когда он мог это сделать. Если вы являетесь спортсменом и учеником старшей школы, пытающимся пройти отборочные соревнования на первенство штата, то вы знаете, что у вас имеется несколько недель для тренировок перед квалификационным забегом.

Та же самая временная определенность цели важна и в тех сферах, которые не связаны напрямую со спортом. Представьте себе, что вы поставили перед собой цель похудеть на 4,5 кг. Если вы определите для себя срок три месяца на достижение этой цели, то, скорее всего, станете взвешиваться каждую неделю, с тем чтобы следить за своим прогрессом. Если же вы не определите никакой конкретной даты, то легко убедите себя в том, что начнете сбрасывать вес когда-нибудь потом, попозже, когда для вас это станет удобным.

Цели с открытыми датами уменьшают нашу ответственность перед ними. Фразы типа «Я работаю над этим» или «В конце концов я этого добьюсь» вроде бы выглядят благовидными, даже если ваши цели не сопровождаются конкретными привязками к каким-то датам. На самом деле без таких дат вы, скорее всего, скоро почувствуете апатию и перестанете работать над достижением своих целей, особенно когда на вашем пути возникнут какие-то трудности. Если вы не мотивированы на достижение результата, то можете легко сдаться.

На финишной дате цель не прекращает своего существования. Она может быть оценена с точки зрения прогресса и переформатирована для других сезонов и лет. После того как марафонец Сэм пробежал свой марафон за 3:16, в конце сезона он улучшил свой результат до 3:14. Он снова продвинулся вперед, но это все еще не 3:10, которые необходимы для того, чтобы пройти квалификацию на Бостонский марафон. В этот момент Сэму надлежит критически оценить свой тренировочный процесс, сравнить свои результаты с теми, которые он считает своим подлинным потенциалом, и начать работать над достижением новых целей на следующий год. Вполне возможно, что 3:10 – это для Сэма нереально. Не исключено, что все лето ему пришлось работать по 60 часов в неделю, и у него просто не было достаточного времени на тренировки. В любом случае, это побудит Сэма к формированию новых целей на будущий сезон с учетом обратной связи и его надежд на будущее.

Масштаб целей

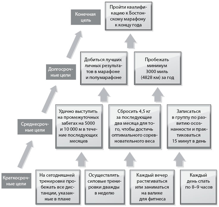
У каждого из нас есть мечты. Люди, которые добиваются исполнения своей мечты, часто делают это, основываясь на «дорожной карте» к успеху, проложенной ими. Стратегическое планирование обычно подразумевает некую комбинацию краткосрочных, среднесрочных и долгосрочных целей. Ставя перед собой ряд целей, вы как бы создаете для себя промежуточные отметки, по которым можете измерять свое движение к конечной цели. На рис. 5.1 изображено это соотношение.

Иллюстрация к книге — Бегущий в потоке. Как получать удовольствие от спорта и улучшать результаты [i_012.jpg]

Рис. 5.1. Краткосрочные цели способствуют достижению среднесрочных, которые в конечном счете ведут к реализации долгосрочных целей

Долгосрочные цели

Наверху пирамиды целей всегда располагаются цели долгосрочные. Эти цели обычно самые труднодостижимые и требуют максимума усилий для реализации. В то же время успешное достижение долгосрочных целей приносит с собой чувство продолжительного удовлетворения и рост самоэффективности человека. Возрастание ощущения самоэффективности (наиболее наглядно оно проявляется в уверенности человека в своих силах и способностях перед стоящими задачами) помогает людям выбирать сложные задачи и увеличивать свою сопротивляемость трудностям (Locke и Latham, 2006). В свою очередь, возрастание способности человека выбирать сложные задачи и упорно решать их ведет к росту успешности его деятельности.

Большинство бегунов относят задачи на год или на сезон к разряду долгосрочных. Некоторые, как, например, Манцано, способны продлевать свои планы далеко в будущее, с тем чтобы не пожертвовать своими долгосрочными целями в пользу краткосрочных. В этом смысле долгосрочные цели могут служить своеобразными сдержками и противовесами против соблазнов более близких целей, которые могут не встраиваться в широкую картину судьбы спортсмена. Например, работа над развитием скорости в январе может улучшить ваши результаты в феврале и марте, но если ваша главная цель – соревнования в июне, то это может повредить вашему сезону из-за недальновидности планов. Обычно люди добиваются наибольших успехов именно тогда, когда руководствуются своими долгосрочными целями в выстраивании своих ближайших и среднесрочных планов.

Долгосрочной целью марафонца Сэма остаются результат 3:10 и квалификация для участия в Бостонском марафоне. Если говорить просто, то одного желания пробежать дистанцию с такой скоростью недостаточно. Сэм должен соответствующим образом распланировать свои тренировки и свой образ жизни. Для этого он должен предпринять конкретные действия в настоящем и ближайшем будущем, руководствуясь при этом своими долгосрочными целями. Формулирование этих действий как самостоятельных ближайших целей дает Сэму больший шанс на достижение своей конечной цели.

Среднесрочные цели

Если бы каждый из нас обладал способностью зрительно представлять себе свой конечный успех и правильно реализовывать план по его достижению, то жить в мире было бы значительно проще. К сожалению, у всех людей достаточно склонности к безрассудству. Долгосрочные цели могут казаться нам слишком отдаленными и гнетущими. Для многих марафонцев одного взгляда на 20-недельный план тренировок, не говоря уж о двухлетнем таком плане, достаточно, чтобы напрочь испортить настроение. Между тем вы вполне можете полагаться на среднесрочные цели, которые будут мотивировать вас на действия в ближайшем будущем и вместе с тем – сохранять вас на вашем долговременном курсе.

Среднесрочные цели могут быть на срок от 2 дней до 2 месяцев. Обычно они рассчитываются на несколько ближайших недель. Они не представляют собой ваши конечные цели. Скорее это возможности для измерения успеха и продвижения вперед. Для достижения своей долгосрочной цели марафонец Сэм строит планы на тренировочный сезон. В него включены несколько промежуточных соревнований. Они не очень важны, но спортсмен знает, что эти забеги предоставят ему ценную обратную связь и ощущение чего-то достигнутого. Вполне очевидно, что если Сэм пробежит промежуточный полумарафон за 1:30, то он вполне может рассчитывать на достижение результата 3:10 в квалификационном забеге к Бостону.

Среднесрочные цели имеют отношение не только к бегу. Если вы хотите сбросить 15 фунтов (6,8 кг) за три месяца, то установление промежуточной цели 5 фунтов (2,2 кг) за первый месяц вооружит вас отличным средством для того, чтобы контролировать свой успех. Если ваша цель состоит в том, чтобы пробежать 200 миль в этом месяце, то определение себе задачи пробегать 50 миль каждую неделю позволит вам обеспечить соответствие ваших действий более крупной цели.

Вход
Поиск по сайту
Ищем:
Календарь