Онлайн книга «Легкий танк Т-26»
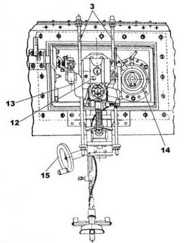
![]() Пушечно-пулеметный Т-26 на маневрах. МВО. 1933 г. ![]() ![]() "Радиотанк управления" на учениях. 1933 г. Танк Т-26 образца 1933 года В марте 1932 года на вооружение Красной Армии была принята 45-мм противотанковая пушка 19К, разработанная на заводе № 8. Вслед за ней спроектировали установку 19К в танк, которая получила название "45-мм танковая пушка обр.1932 г." и заводской индекс 20К. По сравнению с ПС-2, танковая пушка 20К имела ряд преимуществ. Несколько увеличилась бронепробиваемость бронебойными снарядами, резко возросла (с 0,645 кг до 2,15 кг) масса осколочного снаряда, а масса взрывчатого вещества в снаряде — с 22 г до 118 г. Наконец, была увеличена скорострельность за счет введения вертикального клинового полуавтоматического затвора. Правда, отладка полуавтоматики заняла около четырех лет, и первые серии пушек 20К выпускались с 1/4 автоматики, затем с полуавтоматикой на бронебойных и 1/4 автоматики на осколочно-фугасных снарядах, и только в 1935 году стали поступать пушки с отлаженной полуавтоматикой на всех типах боеприпасов. В декабре 1932 года Комитет Обороны обязал НКТП выпускать танки Т-26 (начиная с машины с заводским номером 1601) с 45-мм пушкой. Под эту пушку, спаренную с пулеметом ДТ, для танков Т-26 и БТ-2 была спроектирована новая башня. Испытания стрельбой показали полную ее надежность. Производство башен под 45-мм пушку началось в конце 1932 года на двух заводах — Ижорском и Мариупольском. Первый выпускал башни усовершенствованного типа (сварные с большой нишей), а Мариупольский первые 230 башен изготовил по первому варианту (клепаные с малой нишей). Большинство клепаных башен было установлено на танки БТ-5 и лишь очень незначительное количество— на Т-26. ![]() Установка 45-мм пушки в танке: 1 — ствол: 2 — цилиндр тормоза отката: 3 — тяги подъемного механизма: 4 — телескопический прицел: 5 — подушка: 6 — щиток гильзоулавливателя; 7 — брезентовый мешок гильлоулааливателя: 8 — сектор подъемного механизма: 9 — кронштейн подымного механизма: 10 — педаль спускового механизма: 11 — подножка: 12 — клин затвора: 13 — кронштейн телескопического прицела: 14— шаровая установка спаренного пулемета: 15 — маховик подъемного механизма ![]() Корпус сварной башни имел форму цилиндра наружным диаметром 1320 мм с развитой кормовой нишей. Ниша имела овальную форму и служила противовесом пушки и одновременно местом для укладки боеприпасов или размещения радиостанции. В кормовом листе ниши находился люк с дверцей для демонтажа пушки. В нишах клепаных башен задняя стенка была глухая, без дверцы. В крыше башни имелся прямоугольный люк для посадки экипажа, закрывавшийся двумя крышками. Вооружение однобашенного танка состояло из 45-мм танковой пушки образца 1932 г. и спаренного с нею пулемета ДТ. Углы вертикального наведения находились в пределах от - 8° до +25°. Пушка имела полуавтоматический затвор механического типа с электромагнитным и ручным спусками, корытообразную люльку, гидравлический тормоз отката, пружинный накатник и секторный подъемный механизм. Стрельба из пушки и пулемета производилась ножными спусками, педали которых располагались на подножке под правой ногой наводчика. Прицельные приспособления спаренной установки состояли из двух оптических прицелов, танкового телескопического прицела ТОП обр. 1930 г. и танкового перископического панорамного прицела ПТ-1 обр. 1932 г. ![]() Первые однобашенные Т-26 обр. 1933 г. перед парадом в Ленинграде. 7 ноября 1933 г. Кроме того, пулемет имел свой открытый прицел и мог стрелять независимо от орудия. При независимой стрельбе из пулемета сектор обстрела по вертикали составлял ±4,5°. Боекомплект состоял из 136 пушечных выстрелов (у танков с радиостанцией — 96 выстрелов) и 2898 патронов (46 магазинов). Выстрелы были уложены в специальных ящиках, расположенных на полу, в левой части боевого отделения. В этих ящиках 54 выстрела располагались в индивидуальных гнездах вертикально в шесть рядов по 9 выстрелов. Сверху ящики закрывались откидными крышками. которые одновременно являлись и настилом пола боевого отделения. ![]() Т-26 обр. 1933 г. Еще 30 выстрелов были уложены горизонтально в нише боевого отделения. Двенадцать выстрелов размещались в башне. Снаряды удерживались специальными захватами по шесть штук справа и слева от спаренной установки. Дополнительные 40 выстрелов у танков без радиостанции размещались в нише башни. Пулеметные магазины (диски) укладывались в специальных железных ящиках на полу корпуса танка. Сверху ящики закрывались откидными крышками, которые вместе с крышками снарядных ящиков являлись общим настилом пола боевого отделения. В ящиках были размещены 40 дисков, еще 6 дисков располагались в специальном стеллаже на стенке башни с правой стороны. Кроме основного пулемета, в танке перевозился запасной пулемет. Он размещался на специальных кронштейнах под настилом пола боевого отделения у левого борта танка. Конструкция корпуса однобашенных танков ранних выпусков осталась практически без изменений, по сравнению с двухбашенными. Исключение составлял лишь подбашенный лист, на котором ближе к левому борту устанавливалась башня, а в задней части справа имелось вентиляционное отверстие, закрываемое крышкой. ![]() Т-26 ранних выпусков во время занятий на пересеченной местности. Башня танка имеет сварную маску пушки (лобовой щит) ![]() Радиотанк Т-26 обр. 1933 г. Эта машина имеет черты как ранних моделей: трансмиссионный люк, откидывающийся вправо, фара без броневого кожуха, так и поздних — штампованный лобовой щит башни и съемные бандажи опорных катков. НИБТПолигон, 1940 г. ![]() Компоновка танка Т-26 обр. 1933 г.: |
![Иллюстрация к книге — Легкий танк Т-26 [img_12.jpg] Иллюстрация к книге — Легкий танк Т-26 [img_12.jpg]](img/book_covers/077/77241/img_12.jpg)
![Иллюстрация к книге — Легкий танк Т-26 [img_13.jpg] Иллюстрация к книге — Легкий танк Т-26 [img_13.jpg]](img/book_covers/077/77241/img_13.jpg)
![Иллюстрация к книге — Легкий танк Т-26 [img_14.jpg] Иллюстрация к книге — Легкий танк Т-26 [img_14.jpg]](img/book_covers/077/77241/img_14.jpg)
![Иллюстрация к книге — Легкий танк Т-26 [img_15.jpg] Иллюстрация к книге — Легкий танк Т-26 [img_15.jpg]](img/book_covers/077/77241/img_15.jpg)
![Иллюстрация к книге — Легкий танк Т-26 [img_16.jpg] Иллюстрация к книге — Легкий танк Т-26 [img_16.jpg]](img/book_covers/077/77241/img_16.jpg)
![Иллюстрация к книге — Легкий танк Т-26 [img_17.jpg] Иллюстрация к книге — Легкий танк Т-26 [img_17.jpg]](img/book_covers/077/77241/img_17.jpg)
![Иллюстрация к книге — Легкий танк Т-26 [img_18.jpg] Иллюстрация к книге — Легкий танк Т-26 [img_18.jpg]](img/book_covers/077/77241/img_18.jpg)
![Иллюстрация к книге — Легкий танк Т-26 [img_19.jpg] Иллюстрация к книге — Легкий танк Т-26 [img_19.jpg]](img/book_covers/077/77241/img_19.jpg)
![Иллюстрация к книге — Легкий танк Т-26 [img_20.jpg] Иллюстрация к книге — Легкий танк Т-26 [img_20.jpg]](img/book_covers/077/77241/img_20.jpg)
![Иллюстрация к книге — Легкий танк Т-26 [img_21.jpg] Иллюстрация к книге — Легкий танк Т-26 [img_21.jpg]](img/book_covers/077/77241/img_21.jpg)