Книга Психология воли, страница 38 – Евгений Ильин

Авторы: А Б В Г Д Е Ж З И Й К Л М Н О П Р С Т У Ф Х Ч Ш Ы Э Ю Я
Книги: А Б В Г Д Е Ж З И Й К Л М Н О П Р С Т У Ф Х Ц Ч Ш Щ Ы Э Ю Я
Бесплатная онлайн библиотека LoveRead.in

Онлайн книга «Психология воли»

📃 Cтраница 38

Аппарат сличения. Важное место в кольцевом управлении произвольными действиями принадлежит аппарату сличения («акцептору действия» по П. К. Анохину). Значение этого аппарата (механизма) состоит в следующем:

1. Устанавливается сходство того, что есть, с тем, что должно быть. Определяя на основании этого сравнения меру выполнения запрограммированного действия, данный аппарат вырабатывает, в результате, «побудительную импульсацию» (по Н. А. Бернштейну) или «санкционирующую афферентацию» (по П. К. Анохину), т. е. дает сигнал к переводу задающей программы на новый этап, протекающий в следующий микроэлемент времени, приводя тем самым либо к остановке действия (если результат достигнут и рассогласование между sw (soll wert ), тем, что должно быть, и iw (ist wert ), тем, что есть, — отсутствует), либо к продолжению (если программа еще не выполнена, но осуществляется по плану), либо (при наличии рассогласования между sw и iw ) к коррекции выполняемого действия.

2. Поскольку, по Н. А. Бернштейну, проприорецепция не дает информации о скорости движения и ускорении, механизм сличения выполняет и эту функцию, т. е. работает как математическое устройство. На основании сравнения того, что было, и того, что есть, высчитывается скорость движения, а при повторении процесса сличения — и ускорение. Естественно, все это происходит без участия сознания человека, так что осознается лишь конечный результат — временнбя характеристика движения.

Отсюда следует: несмотря на то, что человек ориентируется при управлении и регуляции движений на выходные параметры работы аппарата сличения, сам процесс сличения, равно как и обработка информации, осуществляется без осознавания человеком этого механизма. На долю сознательного самоконтроля выпадает лишь оценка результатов сличения (есть рассогласование или нет) и внесение коррекций в программу действия.

Вообще, надо полагать, механизм сличения сложен, по крайней мере сложнее, чем сопоставление iw и sw по теории Н. А. Бернштейна. Во-первых, происходит сличение того, что есть, с тем, что было. Во-вторых, сопоставляется то, что есть, с тем, что должно быть. В-третьих, необходим механизм, который сравнивал бы информацию о результатах действия, поступающую по внешнему и внутреннему контурам регулирования (рис. 5.2). В-четвертых, поскольку аппараты сличения, как предполагают некоторые ученые, могут иметься на всех вертикальных уровнях регуляции движений, вероятно сопоставление результатов сличений на этих соподчиненных уровнях.

Иллюстрация к книге — Психология воли [autogen_ebook_id9.jpg]
Рис. 5.2. Схема этапов сличения информации

Говоря о механизме сличения, не следует думать, что он всегда выдает безошибочные команды для управления и всегда фиксирует любые отклонения от заданных параметров действия. Это особенно нужно учитывать, когда сличение производится самим человеком, сознательно. Коррекция происходит только при больших отклонениях от величины заданного параметра. Это отчетливо проявляется при изучении точности воспроизведения амплитуд движений: если величина отклонений параметра меньше дифференциального порога, человек не различает изменений этого параметра и не корректирует движения.

Эффективность работы аппарата сличения определяется не только величиной отклонения параметра от заданного уровня, но и лимитом времени, необходимого для установления тождества или различия сигналов.

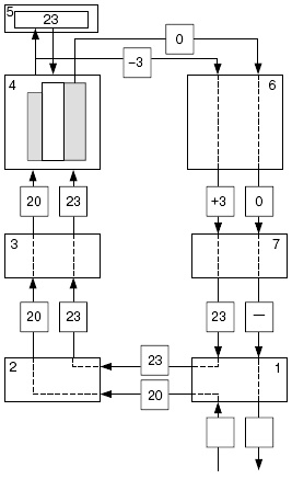
Существенно и то, что поступающие с периферии (от рецепторов) сигналы в процессе их переработки в центральных нервных аппаратах искажаются и в аппарат сличения поступают сигналы, не соответствующие iw. В результате, объективно работая без ошибки, аппарат сличения посылает в задающий аппарат неверную информацию, вследствие чего на выходе всей системы управления, т. е. при осуществлении дозированного движения, возникают ошибки. Чтобы понять, как это происходит, рассмотрим реальный пример с воспроизведением человеком амплитуды движения (рис. 5.3).


Иллюстрация к книге — Психология воли [autogen_ebook_id10.jpg]
Рис. 5.3. Схема, показывающая причину возникновения ошибок при воспроизведении движений заданной амплитуды

Предположим, что человек совершает сгибание руки в локтевом суставе на 20 угловых градусов. Соответствующее этому движению сокращение мышц (1) посылает с проприорецепторов (2) в чувствительные двигательные центры (3) сигнал, соответствующий сгибанию руки на 20 градусов. Этот сигнал без существенных искажений поступает в аппарат оценивания (5). И здесь происходит самое важное. В зависимости от соотношения нервных процессов (превалирования возбуждения или торможения) поступивший сигнал либо недооценивается, либо переоценивается и в таком виде поступает в аппарат сличения (4), становясь эталоном для последующего воспроизведения (в рассматриваемом случае он превращается из 20 градусов в 23 градуса). Теперь, чтобы аппарат сличения выдал сигнал об отсутствии рассогласования, т. е. команду на прекращение воспроизведения, человек должен совершить движение с амплитудой, равной именно 23 градусам. Как только сигнал, идущий от проприорецепторов при воспроизводящем движении, станет равным эталону, в аппарате сличения возникнет сигнал об отсутствии рассогласования между запрограммированным и реальным движением. Получив этот сигнал, программирующий аппарат (6) пошлет тормозной сигнал к прекращению движения (7). В результате человек вместо 20 градусов воспроизведет движение, равное 23 градусам.

5.3. Произвольное внимание как инструмент самоконтроля

Получение информации по каналам «обратной связи» и ее анализ возможны только в том случае, если в процесс управления и регуляции включено произвольное внимание.

Как и непроизвольное внимание, произвольное внимание осуществляет контроль за объектом восприятия и мышления. Однако между ними есть различие: в случае непроизвольного внимания порядок обследования и критерии контроля определяются тем, что «подсказывает» объект своими бросающимися в глаза признаками; в произвольном же внимании выбор содержания, порядок обследования и способ контроля организуется человеком, исходя из объективных требований задачи.

Произвольное внимание возникает в процессе онтогенетического развития. Л. С. Выготский показал, что на ранних стадиях развития ребенка функция произвольного внимания разделена между ним и взрослым. Последний выделяет объект из среды, указывая на него жестом или обозначая его словом, а ребенок отвечает на этот сигнал, фиксируя объект взглядом или схватывая его. Указание на предмет жестом или словом принудительно организует внимание ребенка, меняя его направление. Когда у ребенка развивается собственная речь, он может сам назвать предмет, таким образом произвольно обособляя его от остальной среды. Функция анализа и контроля среды, которая раньше была разделена между ребенком и взрослым, становится для ребенка внутренней, целиком произвольной, выполняемой им самостоятельно.

Как и всякий произвольный акт, произвольное внимание тесно связано с речью: сначала с речевой инструкцией взрослых, а затем с собственной внутренней речью. Речевая инструкция, самоприказ способствуют не только переключению контроля с одного объекта на другой, но и удержанию внимания на контролируемом объекте длительное время — до завершения действия с ним.

Вход
Поиск по сайту
Ищем:
Календарь