Онлайн книга «Путеводитель для влюблённых в математику»
|
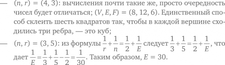
Вывод: (n, r) = (3, 3) означает, что (V, E, F) = (4, 6, 4). Единственная возможность склеить четыре равносторонних треугольника в пространственную фигуру – это тетраэдр; ![]() Исходя из (B), 2E = rV. Следовательно, 24 = 4V, и V = 6. Исходя из (C), 2E = nF. Следовательно, 24 = 3F, и F = 8. Вывод: (n, r) = (3, 4) означает, что (V, E, F) = (6, 12, 8). Единственный способ склеить восемь равносторонних треугольников в пространственную фигуру так, чтобы в каждой вершине сходились четыре ребра, – это октаэдр; ![]() Исходя из (B), 2E = rV. Следовательно, 60 = 5V, и V = 12. Исходя из (C), 2E = nF. Следовательно, 60 = 3F, и F = 20. Вывод: (n, r) = (3, 5) означает, что (V, E, F) = (12, 30, 20). Единственный способ склеить 20 равносторонних треугольников так, чтобы в каждой вершине сходились пять ребер, – это икосаэдр; – (n, r) = (5, 3): вычисления опять-таки похожи; (V, E, F) = (20, 30, 12). Единственный способ склеить 12 правильных пятиугольников так, чтобы в каждой вершине сходились 5 ребер, – это додекаэдр. С помощью великолепной формулы Эйлера и незамысловатых алгебраических выкладок мы доказали, что не существует других правильных многогранников, кроме пяти платоновых тел! Архимедовы тела Грани правильного многогранника должны быть одинаковыми правильными многоугольниками, но если мы ослабим это условие, обнаружится новая разновидность многогранников. Пусть грани будут по-прежнему правильными многоугольниками, но не обязательно одинакового типа. Вместо этого введем условие симметрии: многогранник должен выглядеть одинаково, какую вершину ни возьми. Будем называть такие многогранники полуправильными. Например, мы можем изготовить призму из двух равносторонних треугольников и четырех квадратов. Вершины призмы ничем не отличаются друг от друга: в каждой сходятся два квадрата и один треугольник. Мы можем изготовить и другие призмы. Например, соединить два правильных пятиугольника, лежащих в параллельных плоскостях, четырьмя квадратами. ![]() Таким образом, семейство полуправильных многогранников оказывается бесконечно большим. Есть и другое бесконечное семейство. Возьмем два правильных n-угольника (например, два пятиугольника), лежащих в параллельных плоскостях, но слегка повернутых друг относительно друга. Соединим их вершины зигзагом и получим хоровод треугольников. Если мы правильно рассчитаем расстояние между двумя основаниями, треугольники будут равносторонними. Многогранники, построенные таким образом, называют антипризмами. ![]() Одно из платоновых тел – призма, еще одно – антипризма. Догадываетесь, какие именно? Ответ будет в конце главы. Призмы, антипризмы и платоновы тела – не единственные полуправильные многогранники. Ко всему прочему есть тринадцать архимедовых тел [176]. Вы легко найдете в интернете, как все они выглядят; сейчас же мы поговорим всего лишь об одном из них. Если срезать угол икосаэдра, сечение будет иметь форму правильного пятиугольника, потому что в каждой вершине встречаются пять треугольников. Если мы срежем все 12 углов, 20 треугольных граней превратятся в шестиугольники. Если делать срезы аккуратно, стороны шестиугольников окажутся равны между собой. В итоге мы получим усеченный икосаэдр. Если мы сошьем из кожи усеченный икосаэдр, раскрасим шестиугольники белым, а пятиугольники черным и закачаем внутрь воздух, то получится футбольный мяч! ![]() Глава 17
Фракталы Фигуры, о которых нам рассказывали на уроках геометрии в школе, просты и понятны. Их границы четко очерчены. Все отрезки прямые, а окружности ровные. Из космоса Земля похожа на гладкую-прегладкую жемчужину, но вблизи все оказывается несколько сложнее. Крутые горные вершины возвышаются над волнистыми песчаными дюнами и бушующим океаном. Реки извиваются, леса заполнены ветвистыми деревьями. Если мы закажем художнику изобразить поверхность Земли с помощью прямых линий и дуг окружности, получится дичайший абстракционизм. Геометрические фигуры, порожденные природой, имеют неровные границы, плохо выражаемые с помощью уравнений. Какова форма облака или пламени костра? «Начала» Евклида становятся бесполезны. Совершенно иные фигуры наполняют наш смутный изменчивый мир. Треугольник Серпинского [177] Начнем с рецепта. Нам понадобится кусок теста и несколько чрезвычайно острых ножей. Кроме того, придется нанять побольше поваров. Аккуратно вырежем из теста равносторонний треугольник. Шеф-повар должен безошибочно вырезать (и выбросить) треугольник, вершины которого лежат в серединах сторон большого треугольника. Процесс изображен на рисунке. ![]() Остаются три равносторонних треугольника. Они соприкасаются вершинами. Их площади в четыре раза меньше сторон большого треугольника. Дальше шеф-повар вызывает трех помощников и велит им проделать такую же процедуру с треугольниками поменьше. Получится девять треугольников в 16 раз меньше большого. Разумеется, помощники шеф-повара сами метят в шеф-повара. Каждый вызывает трех своих помощников и просит их проделать эту процедуру с маленькими треугольниками. |
![Иллюстрация к книге — Путеводитель для влюблённых в математику [i_305.jpg] Иллюстрация к книге — Путеводитель для влюблённых в математику [i_305.jpg]](img/book_covers/075/75623/i_305.jpg)
![Иллюстрация к книге — Путеводитель для влюблённых в математику [i_306.jpg] Иллюстрация к книге — Путеводитель для влюблённых в математику [i_306.jpg]](img/book_covers/075/75623/i_306.jpg)
![Иллюстрация к книге — Путеводитель для влюблённых в математику [i_307.jpg] Иллюстрация к книге — Путеводитель для влюблённых в математику [i_307.jpg]](img/book_covers/075/75623/i_307.jpg)
![Иллюстрация к книге — Путеводитель для влюблённых в математику [i_308.jpg] Иллюстрация к книге — Путеводитель для влюблённых в математику [i_308.jpg]](img/book_covers/075/75623/i_308.jpg)
![Иллюстрация к книге — Путеводитель для влюблённых в математику [i_309.jpg] Иллюстрация к книге — Путеводитель для влюблённых в математику [i_309.jpg]](img/book_covers/075/75623/i_309.jpg)
![Иллюстрация к книге — Путеводитель для влюблённых в математику [i_310.jpg] Иллюстрация к книге — Путеводитель для влюблённых в математику [i_310.jpg]](img/book_covers/075/75623/i_310.jpg)