Книга Флот, революция и власть в России. 1917-1921, страница 127 – Кирилл Назаренко

Авторы: А Б В Г Д Е Ж З И Й К Л М Н О П Р С Т У Ф Х Ч Ш Ы Э Ю Я
Книги: А Б В Г Д Е Ж З И Й К Л М Н О П Р С Т У Ф Х Ц Ч Ш Щ Ы Э Ю Я
Бесплатная онлайн библиотека LoveRead.in

Онлайн книга «Флот, революция и власть в России. 1917-1921»

📃 Cтраница 127
Иллюстрация к книге — Флот, революция и власть в России. 1917-1921 [i_056.jpg]
Приложение 22

Предложения А. П. Зеленого по организации морского ведомства, обсуждавшиеся в декабре 1920 г. (“Схема военмора Зеленого”) (РГА ВМФ. Ф. р-1. Оп. 3. Д. 1040. Л. 218)

Иллюстрация к книге — Флот, революция и власть в России. 1917-1921 [i_057.jpg]
Приложение 23

Фактическая схема организации Морского Штаба Республики Зима 1920–1921 гг. (РГА ВМФ. Ф. р-1. Оп. 3. Д. 815. Л. 8)

Иллюстрация к книге — Флот, революция и власть в России. 1917-1921 [i_058.jpg]
Приложение 24

Организация НКМД утвержденная СНК и объявленная приказом Коморси № 91/1/пох от 30 мая 1921 г. (РГА ВМФ. Ф. р-1. Оп. 3. Д. 1040. Л. 82–82 об., схема – Л. 83)

Иллюстрация к книге — Флот, революция и власть в России. 1917-1921 [i_059.jpg]
Приложение 25

Организация морского ведомства согласно приказу по морскому штабу РВСР и Помощника главнокомандующего по морским делам Республики (Морштаресп) от 5 октября 1921 г. во исполнение приказов (РГА ВМФ. Ф. р-1. Оп. 3. Д. 1040. Л. 84–84 об.)

Иллюстрация к книге — Флот, революция и власть в России. 1917-1921 [i_060.jpg]
Иллюстрация к книге — Флот, революция и власть в России. 1917-1921 [i_061.jpg]

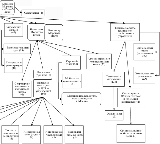
Приложение 26

Организация центральных учреждений НКВМД в 1923 г. Численность личного состава на 15 марта 1924 г. (РГА ВМФ. Ф. р-1483. Оп. 1. Д. 9. Л. 13 об.)

Иллюстрация к книге — Флот, революция и власть в России. 1917-1921 [i_062.jpg]
Иллюстрация к книге — Флот, революция и власть в России. 1917-1921 [i_063.jpg]

Вход
Поиск по сайту
Ищем:
Календарь