Книга Происхождение жизни. От туманности до клетки, страница 46 – Михаил Никитин

Авторы: А Б В Г Д Е Ж З И Й К Л М Н О П Р С Т У Ф Х Ч Ш Ы Э Ю Я
Книги: А Б В Г Д Е Ж З И Й К Л М Н О П Р С Т У Ф Х Ц Ч Ш Щ Ы Э Ю Я
Бесплатная онлайн библиотека LoveRead.in

Онлайн книга «Происхождение жизни. От туманности до клетки»

📃 Cтраница 46
Иллюстрация к книге — Происхождение жизни. От туманности до клетки [i_084.jpg]
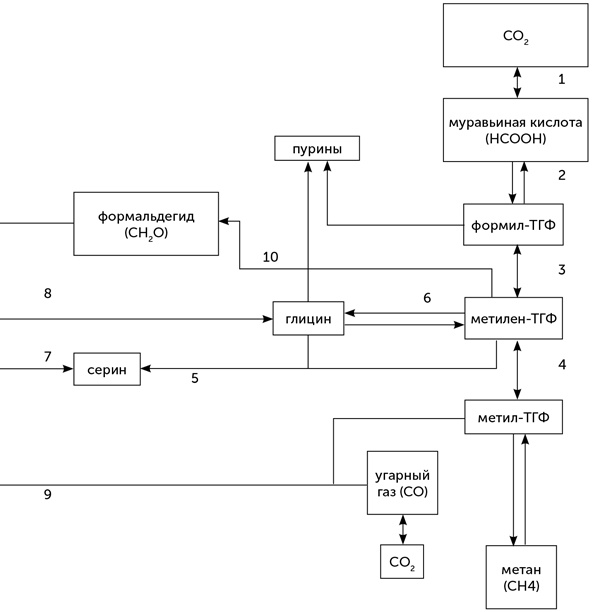
Фолатный путь восстановления одноуглеродных групп

В ацетил-КоА-пути фиксации углекислого газа у микробов-метаногенов и ацетогенов участвует фолиевая кислота (витамин В9). Ее активная форма называется тетрагидрофолат, или сокращенно ТГФ). Она участвует в переносе, окислении и восстановлении одноуглеродных фрагментов. Формы витамина В9 с присоединенными одноуглеродными фрагментами называются формил-тетрагидрофолат (ТГФ), метилен-ТГФ и метил-ТГФ. Однако витамин В9 необходим и в организме человека, хотя человек не обладает способностью к фиксации углекислого газа по ацетил-КоА-пути. Зачем витамин В9 нужен человеку и животным?

В обмене веществ животных одноуглеродные фрагменты тоже используются в некоторых реакциях. Например, метил-ТГФ служит источником метильных (СН3) групп для метилирования ДНК. Метилирование (присоединение метильных групп) азотистых оснований ДНК используется для включения и выключения генов. Поэтому самые тяжелые последствия недостаток витамина В9 в диете вызывает во время беременности – при этом часто возникают врожденные уродства плода.

Также в обмене веществ животных необходим формил-ТГФ, используемый, как и у микробов, для получения пуриновых азотистых оснований.

У микробов-метаногенов метил-ТГФ образуется в конечном счете из углекислого газа через муравьиную кислоту, формил-ТГФ и метилен-ТГФ (реакции 1, 2, 3, 4 на рисунке 11.9). У человека и животных нет ферментов для получения муравьиной кислоты из СО2, и источник формил-ТГФ и метил-ТГФ у них другой. Одноуглеродные фрагменты у них образуются при распаде аминокислоты серина. Серин сначала распадается на метилен-ТГФ и глицин, а затем глицин распадается на второй фрагмент метилен-ТГФ, углекислый газ и аммиак (реакции 5 и 6 на рис. 11.9). Серин образуется в несколько стадий из фосфоглицериновой кислоты (промежуточный продукт гликолиза) (реакция 7 на рис. 11.9).

Иллюстрация к книге — Происхождение жизни. От туманности до клетки [i_085.jpg]
Иллюстрация к книге — Происхождение жизни. От туманности до клетки [i_086.jpg]

Эти реакции, в которых атомы углерода окисляются, восстанавливаются и переносятся по одному, выглядят несколько чужеродными по сравнению с остальной биохимией. Гораздо чаще новые молекулы в клетках строятся не из отдельных углеродных субъединиц, а на основе более крупных блоков, таких как двухуглеродный ацетил-КоА и трехуглеродная пировиноградная кислота.

Фолатные реакции и взаимопревращения глицина и серина образуют отдельный модуль обмена веществ, который долго был незаслуженно обойден вниманием исследователей. Большинство аминокислот образуются из продуктов цикла Кребса: аланин, валин и лейцин – из пировиноградной; аспарагиновая, треонин, изолейцин и лизин – из щавелевоуксусной; глутаминовая, пролин и аргинин – из кетоглутаровой. Однако есть аминокислоты другого происхождения. Гистидин образуется из азотистых оснований (аденина), а глицин и серин связаны с обменом одноуглеродных групп… Молекула глицина может распадаться на метиленовый фрагмент на носителе-фолате, CO2 и NH3, а может быть собрана из двух метиленовых фрагментов и NH3. В разных частях этого цикла восстановление и окисление не всегда обратимо, поэтому при распаде возникает СО2, а при синтезе используются только метиленовые группы. Синтез и распад глицина (реакция 6 на рисунке) и превращение глицина в серин (реакция 5) полностью обратимы, так же как окисление и восстановление атомов углерода (на биохимическом жаргоне их называют С1-фрагменты) на фолате (реакции 3 и 4). Этот биохимический модуль может иметь разные соединения с другими путями метаболизма и внешней средой. В обмене веществ человека, животных и эволюционно молодых групп бактерий (например, протеобактерий, к которым относится кишечная палочка) есть путь синтеза серина из фосфоглицериновой кислоты (промежуточный продукт гликолиза) (реакция 7 на рис. 11.9). В этом случае глицин образуется из серина, метилен-ТГФ – из глицина, а фолатный путь работает от середины к двум концам – к формил-ТГФ и метил-ТГФ. Часть метиленовых групп окисляется до формильных для синтеза пуринов, а другие восстанавливаются в метильные для реакций метилирования. У растений и цианобактерий мы видим другую связь одноуглеродного метаболизма с остальным – через глицин. И формил-ТГФ, и метил-ТГФ, и серин у них образуются из глицина. Глицин, в свою очередь, образуется путем аминирования глиоксиловой кислоты (реакция 8). Глиоксиловая кислота у них образуется в нежелательной побочной реакции рибулозо-бифосфата с кислородом и должна как-то утилизироваться. В этом случае фолатный путь работает так же, как у животных: от середины к обоим концам.

Как у животных, так и у растений одноуглеродный метаболизм питается от основного. У микробов с ацетил-КоА-путем фиксации углекислого газа, наоборот, практически весь обмен веществ питается через одноуглеродный метаболизм.

Удивительный результат Браакмана и Смита состоит в том, что у многих микроорганизмов нет никаких связей между одноуглеродным блоком и остальным обменом веществ. У них нет ни ферментов окислительного серинового пути (реакция 7), ни глиоксилат-трансаминазы, превращающей глиоксиловую кислоту в глицин (реакция 8). Зато фермент формат-дегидрогеназа, проводящий реакцию 1, оказался очень широко распространен в разных группах микроорганизмов, использующих как различные пути фиксации СО2, так и питающихся готовой органикой. Это означает, что фолат-глицин-сериновый модуль метаболизма у многих микробов вообще не соединен с остальным обменом веществ и работает с углеродом, полученным только из внешней среды! Такое странное устройство обмена веществ наводит на мысль, что связи одноуглеродного метаболизма с остальным неоднократно возникали и исчезали в ходе эволюции.

Питаться муравьиной кислотой и угарным газом проще, чем углекислым газом

Почему, собственно, мы пытаемся восстановить эволюцию обмена веществ начиная с фиксации СО2? Углекислый газ – устойчивое вещество, и его восстановление без хороших катализаторов и при умеренных температурах идет очень медленно. В цикле Кальвина это проявляется в том, что восстановление углерода и включение СО2 в органику происходит на разных шагах. В ацетил-КоА-пути для восстановления СО2 используются сложные ферменты, содержащие молибден (формат-дегидрогеназа, с ее помощью получается муравьиная кислота) или никель (СО-дегидрогеназа, с ее участием производится, как видно из наименования, угарный газ). При абиогенных способах восстановления высокий энергетический порог активации этой реакции преодолевается с помощью ультрафиолета (в цинковом мире), высокой температуры (серпентинизация) или обходится через реакцию с сероводородом, дающую карбонилсульфид (железосерный мир). Однако, где бы ни существовал РНК-мир, строящий все более сложный обмен веществ, ему помимо СО2 были доступны и другие, более активные одноуглеродные вещества – например, муравьиная кислота, формальдегид и угарный газ. Муравьиная кислота на суше образуется в результате фотосинтеза на сульфиде цинка, а в море – за счет фотохимических реакций СО2 с растворенным железом; кроме того, она выносится геотермальными источниками из толщи земной коры, где образуется при реакциях горячей воды с базальтами. Формальдегид падает с неба с дождями, где он возникает при фотолизе метана. Угарный газ выделяется в составе вулканических газов и образуется в большом количестве при сгорании метеоритов в углекислотной атмосфере. Участие муравьиной кислоты в синтезе пуринов позволяет предположить, что этот биохимический путь сложился еще до появления ферментов фиксации СО2, когда жизнь довольствовалась муравьиной кислотой и формальдегидом. Гипотеза, что фиксация формальдегида и муравьиной кислоты предшествовала фиксации СО2, не нова – ее высказали еще в 1978 году Род Квэйл и Томас Ференци (Quayle and Ferenci, 1978).

Вход
Поиск по сайту
Ищем:
Календарь