Книга Эректус бродит между нами. Покорение белой расы, страница 85 – Ричард Ферле

Авторы: А Б В Г Д Е Ж З И Й К Л М Н О П Р С Т У Ф Х Ч Ш Ы Э Ю Я
Книги: А Б В Г Д Е Ж З И Й К Л М Н О П Р С Т У Ф Х Ц Ч Ш Щ Ы Э Ю Я
Бесплатная онлайн библиотека LoveRead.in

Онлайн книга «Эректус бродит между нами. Покорение белой расы»

📃 Cтраница 85

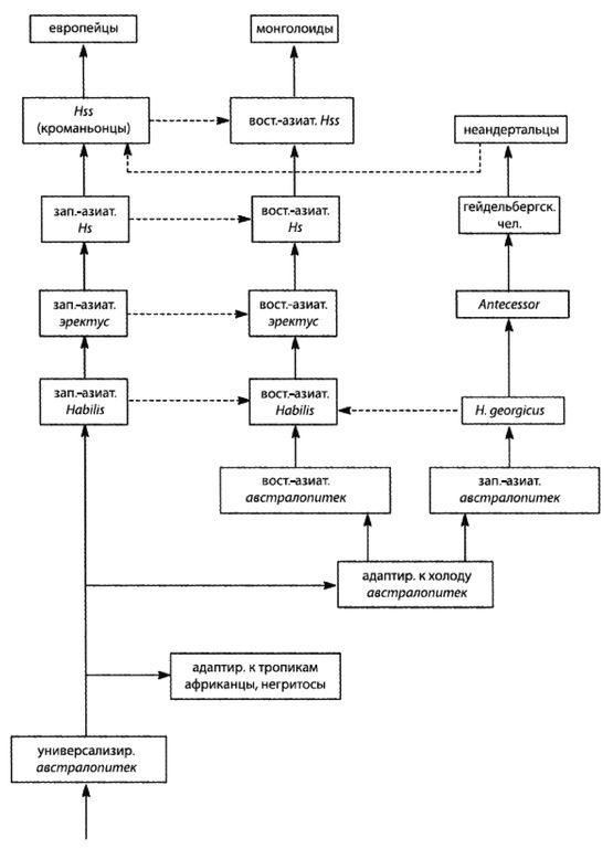
Но исходные универсализированные австралопитеки, бывшие прародителями как адаптировавшихся к тропикам, так и адаптировавшихся к холоду видам, не вымерли. Потомки адаптированных к тропикам видов приспособились к жизни в субтропиках и заселили эту зону. Расположенные далее на Север, Северо-восток и Северо-запад территории заселили две другие линии их адаптированных к холоду потомков, неандертальцы и монголоиды. Но исходные австралопитеки цеплялись за жизнь между ними в тех местах, где универсализация все еще имела преимущество [275 - «…первые люди Восточной Европы современного типа… пришли из южных широт с более теплым климатом и не представляли собой специализированную северную вариацию Homo (Hoffecker, 2002, с. 139–140).]. И их универсализированные потомки специализировались не анатомически, но социально, посредством усовершенствования общения и организации, лучших технологий, оружия, орудий труда и средств защиты тела.

То, что они оставались более универсализированными, означало, что они не могли эффективно конкурировать ни с адаптированными к тропикам популяциями в низких широтах, ни с адаптированными к холоду популяциями высоких широт. Самое большее, на что они были способны, это мигрировать на Север или на Юг в зависимости от сезона и с каждым дюймом их продвижения на Север улучшались их технологии и организационные навыки. Таким образом, в Евразии от человекообразных обезьян эволюционировали три линии современного человека: линия неандертальцев на Севере и Западе, линия монголоидов на Северо-востоке и западно-азиатская линия между ними. Вполне естественно, что, подобно своим прародителям, универсализированные обитатели Западной Азии оставались посредине, окруженные специализированными популяциями. Универсализированные обитатели Западной Азии постепенно стали кроманьонцами [276 - Все сохранявшиеся примерно 100 000 лет назад гоминиды принадлежали либо к неандертальцам, либо к Hss (Waechter, 1990).], а затем европейцами.

Эти три не-тропические линии гоминидов не были, однако, полностью генетически изолированными. Наиболее изолированной была линия неандертальцев, поскольку обитателям Западной Азии было небезопасно проникать на территорию столь крупных и мощных людей (рис. 22–2), и если их интербридинг с неандертальцами и происходил ранее примерно 46 000 назад, то он, вероятно, был пренебрежимо малым. После этой даты, когда у обитателей Западной Азии появляются усовершенствованные технологии и улучшается социальная организация, и после изменений климата, истреблявших неандертальцев, мог иметь место существенный интербридинг, что будет обсуждаться в следующей главе. Но обитатели Западной Азии были способны время от времени мигрировать в Восточную Азию (происходила и противоположно направленная миграция, но в меньшем масштабе), что привело к более существенному интербридингу в Восточной Азии. То, что у монголоидов и обитателей Западной Азии (то есть кроманьонцев) произошла неолитическая культурная революция, а у неандертальцев не произошла, предположительно указывает на меньший интербридинг и генный обмен между кроманьонцами и неандертальцами, чем между монголоидами и кроманьонцами.

Хотя как и неандертальцы, так и кроманьонцы имели некоторые одинаковые адаптации к холоду (например, укороченные руки и ноги, лопатовидные резцы и, вероятно, увеличенный приток крови к конечностям, а также повышенное потребление мяса, добываемого охотой), были также и существенные различия в адаптациях. У неандертальцев возросли масса тела, физическая сила и размер носа, тогда как монголоиды сохраняли эмбриональные признаки, такие как складка эпикантуса и слой подкожного жира. На рисунке 24–1 показано расщепление австралопитеков на тропическую и приспособившуюся к холоду линии [277 - Обратите внимание на сходство этого дерева с деревом генетического родства, построенного Кавалли-Сфорца (рис. 16–7).].

Иллюстрация к книге — Эректус бродит между нами. Покорение белой расы [p241.jpg]

Рисунок 24-1

Европейцы, чья родословная линия начинается в Западной Азии, между территориями неандертальцев и аборигенов Восточной Азии, являются наименее специализированной из трех главных рас человечества. Поскольку они происходят из зоны между жаркими тропиками и холодными северными регионами, они не стали анатомически адаптированными ни к той, ни к другой зонам. И поскольку существующие ныне африканцы и монголоиды, а также вымершие неандертальцы были анатомически специализированными сильнее европейцев, европейская линия родства должна тянуться с тех времен, когда эти специализации еще не возникли, что делает европейцев наследниками универсализированных австралопитеков и древнейшими среди существующих людей.

Генетические свидетельства, однако, говорят о более позднем возрасте LCA человека и предполагают, что LCA существовал в Африке, поскольку африканцы обладают наибольшим генетическим разнообразием (рис. 19–2). Генетическое датирование основано на числе вариаций аллелей. Популяция, имеющая большее число разных аллелей, считается более древней, так как мутации накапливаются с течением времени. Предположение о том, что большее число мутаций эквивалентно большему возрасту, не всегда верно, поскольку существуют и другие пути накопления вариаций, помимо мутаций. Африканцы имеют больше мутаций потому, что на протяжении по меньшей мере сотен тысяч лет все виды гоминидов мигрировали в Африку и скрещивались с уже существующими там популяциями, привнося большое число разнообразных аллелей в их генофонд. У монголоидов больше вариаций, чем у европейцев, не вследствие их большей древности, но потому, что европейцы, и до того не столь многочисленные, намного сильнее монголоидов пострадали от извержения вулкана Тоба и от ледниковых периодов и утратили большую часть накопленных ими генетических вариаций (рис. 20–1).

Ископаемые материалы, на основании которых были построены схемы IV-1 и 24–1, также неадекватны, поскольку нельзя предполагать, что человек возник в Африке или в Китае лишь на основании того, что именно там обнаружено больше его ископаемых останков. В Китае находят больше останков эректусов, Hs и Hss (рис. с 17–7 по 17–10 и табл. 17–1) и связанных с ними артефактов (табл. 17–2), чем в Западной Азии, но это может быть обусловлено лишь меньшей численностью популяций Западной Азии, более сильным разрушительным действием ледников и худшей сохранностью костей (влияние кислой почвы, конструкции убежищ), чем в Восточной Азии (пещеры) (Hoffecker, 2002, с. 34, 35, 63).

У аборигенов Восточной Азии сильнее выражены некоторые «человекоподобные» признаки, чем у европеоидов. Так, например, они более ориентированы на репродуктивную k-стратегию (Глава 11), более неотеничны и обладают менее примитивным строением, чем европеоиды, но интербридинг кроманьонцы/неандертальцы объясняет по меньшей мере наличие части этих признаков (Smith, 2005). Неотения, как показывает пример бушменов (Глава 26), не обязательно связана с повышенным интеллектом, хотя у аборигенов Восточной Азии IQ выше, чем у европеоидов (Глава 14). Кроме того, большинство миграций происходило с Запада на Восток (Howells, 1948, с. 252), что предполагает западное происхождение человека и эволюцию более прогрессивных популяций на Западе.

Вход
Поиск по сайту
Ищем:
Календарь