Книга Эректус бродит между нами. Покорение белой расы, страница 78 – Ричард Ферле

Авторы: А Б В Г Д Е Ж З И Й К Л М Н О П Р С Т У Ф Х Ч Ш Ы Э Ю Я
Книги: А Б В Г Д Е Ж З И Й К Л М Н О П Р С Т У Ф Х Ц Ч Ш Щ Ы Э Ю Я
Бесплатная онлайн библиотека LoveRead.in

Онлайн книга «Эректус бродит между нами. Покорение белой расы»

📃 Cтраница 78
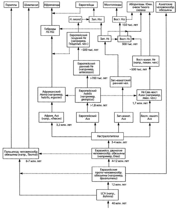
Иллюстрация к книге — Эректус бродит между нами. Покорение белой расы [piv1.jpg]

Рисунок IV-1

Точечные линии указывают не незначительный генетический вклад. Hs = Homo sapiens; Hss = Homo sapiens sapiens; Hn = неандертальцы, He = Homo erectus, Aus = австралопитеки. Длины линий не пропорциональны интервалам времени и даты приблизительны [254 - Опубликованные в литературе данные о продолжительности существования видов часто противоречивы, а некоторые виды представлены лишь одним ископаемым образцом, ввиду чего продолжительность их существования не может быть определена.].

Если бы было возможно изобразить генеалогическое древо, показывающее действительную эволюцию человека пропорционально прошедшему времени, и разместить на этом дереве названия всех существующих и ископаемых приматов, то почти все названия вымерших видов разместились бы на вершинах коротких (то есть тупиковых) веточек, а ствол и главные ветви были бы голыми (то есть ископаемые представители этих линий не были обнаружены). Кроме того, в любое выбранное время будут существовать несколько ветвей, поскольку будут сосуществовать несколько видов и рас, но обычно не на одной территории. Таким образом, показанные на рисунке IV-1 виды, вероятно, расположены на ветвях, не относящихся к линии нашей родословной, и просто представляют собой примеры видов, с которыми могли быть сходны виды нашей линии родства.

Родословное дерево теории И-и-Е очень сильно отличается от дерева теории И-и-А (рис. III-1). Дерево теории И-и-А начинается от примитивного примата, предположительно жившего в Африке, затем следует ранняя волна распространения эректусов за пределы Африки, после чего человек эволюционирует от эректусов к современному человеку до 65 000 лет назад исключительно в Африке. Затем африканцы современного антропологического типа покидают Африку, замещают собой обитавших в Евразии не-современных представителей рода Homo, после чего эволюционируют в современных монголоидов и европеоидов.

Дерево теории И-и-Е также начинается от примитивного примата [255 - Например, Bahinia pondaungensis (Jaeger, 1999). Дата LCA может составлять около 57 млн лет.], но обитавшего не в Африке, а в Азии, а африканская, неандертальская, европеоидная и монголоидная линии разделяются более 2 млн лет назад. Согласно теории И-и-А, африканцы эволюционировали без какого-либо контакта или помощи со стороны гоминидов Евразии. Согласно же теории И-и-Е, африканцы очень мало эволюционировали сами по себе, а развивались в первую очередь за счет многократных вливаний в их генофонд евразийских аллелей в результате интербридинга с более продвинутыми в эволюционном плане гоминидами Евразии, неоднократно мигрировавшими в Африку. Таким образом, согласно теории И-и-Е, существовали (по меньшей мере) четыре расы австралопитеков до появления человека, Homo, и эти расы эволюционировали в расы, существующие в настоящее время. Согласно теории И-и-А, европейцы эволюционировали от мигрировавших в Европу примерно 46 000 лет назад аборигенов Азии, однако в рамках теории И-и-Е предполагается, что европеоиды и монголоиды эволюционировали раздельно, начиная от живших 2 млн лет назад австралопитеков, хотя между ними и происходил существенный интербридинг. В теории И-и-Е признается некоторый интербридинг между европейцами и неандертальцами, а в теории И-и-А, по крайней мере, до недавнего времени, такой интербридинг отрицался.

Теория И-и-А разделяет эгалитаристский взгляд на то, что все живущие ныне люди принадлежат к современному антропологическому типу (Hss), но, согласно теории И-и-Е, ряд африканцев из тропической Африки и аборигенов южных островов Тихого океана являются гибридами Hss с архаичными Hs, с эректусами или даже являются поздними эректусами.

Процессы, повышающие интеллект

Человек отличается от всех остальных животных непропорционально крупным мозгом и высоким интеллектом. Любая теория происхождения человека должна объяснять, какие средовые факторы обеспечивали положительный отбор по интеллекту от примитивного примата до современного человека на каждой основной стадии его становления современным человеком. Теория происхождения человека должна объяснять, почему отбор в сторону возрастания интеллекта происходил на каждой стадии этого пути и почему индивиды с повышенным интеллектом имели больший репродуктивный успех. Нельзя просто предположить, что повышенный интеллект всегда адаптивен, это не так (Глава 14, раздел «Интеллект как бремя». Каждая популяция асимптотически приближается к сбалансированному набору признаков, в котором выраженность каждого признака, включая интеллект, является оптимальной для данной популяции в данной среде обитания. Если интеллект в родословной линии человека постоянно возрастал, что происходит до настоящего времени, то оптимальный уровень интеллекта в популяции должен был постоянно увеличиваться. Это означает, что выигрыш в репродуктивном успехе индивидов, имеющих повышенный интеллект, также должен был постоянно возрастать. В свою очередь это означает, что среда обитания должна была постоянно становиться все более требовательной к познавательной сфере.

Иллюстрация к книге — Эректус бродит между нами. Покорение белой расы [piv2.jpg]

Рисунок IV-2

Как показано на рисунке IV-2, предки человека претерпели несколько серий изменений среды обитания, каждая из которых делала ее более требовательной к интеллекту и обеспечивала больший репродуктивный успех индивидам с повышенным интеллектом. Более интеллектуальные индивиды меняли свое поведение, а имевшие способствующие такому поведению признаки были репродуктивно более успешными. (Глава 4, Правило 12). По мере приближения популяции к равновесному состоянию в данной среде каждый из признаков приближается к оптимуму, давление среды становится менее жестким, и популяция стабилизируется до следующего изменения среды в этом же местообитании, либо вследствие перемещения на новое местообитание. Таким образом, оптимальный уровень интеллекта продолжал возрастать, и давление отбора поднимало интеллект популяции. И как только мы однажды пошли преимущественно по пути увеличения интеллекта, никакие другие животные, даже лишь недавно отделившиеся от нашей родословной линии, не смогли уже превзойти нас в интеллекте. Вот почему, когда речь заходит об интеллекте, нам нет равных в животном мире.

Далее следует объяснение того, каким образом наши предки не раз оказывались в таких условиях обитания, где больший репродуктивный успех имели более интеллектуальные индивиды. Процесс происходил в два этапа, на первом из которых, имевшем место в субтропиках, будущий человек стал двуногой человекообразной обезьяной, а на втором, проходившем севернее, человек превратился из двуногой человекообразной обезьяны в Hss.

Когда первые млекопитающие эволюционировали от рептилий, на Земле доминировали динозавры, и большинство млекопитающих служило им добычей. Некоторые их млекопитающих прятались днем и выходили кормиться ночью, когда условия обеспечивают отбор в сторону улучшения зрения. Для обработки дополнительной визуальной информации требовались дополнительные мощности мозга, и обладавшие ими имели больший репродуктивный успех. Некоторые из этих ночных млекопитающих находили безопасное убежище под землей, а другие забирались на деревья. Среди карабкавшихся на деревья одни цеплялись за них когтями, а другие обхватывали ветви лапами. Карабкавшиеся по ветвям, обладавшие лучше приспособленными к захватыванию лапами, имели больший репродуктивный успех, поскольку могли забираться по более тонким веткам и доставать, захватывать и переносить пищу без помощи пасти. Подключая мозг для облегчения совершения манипуляций, цепкие конечности поднимали оптимальный уровень интеллекта, а наиболее ловкие особи имели больший репродуктивный успех.

Вход
Поиск по сайту
Ищем:
Календарь