Книга Цыганские карты. Как увидеть свою судьбу, встретить любимого, исполнить желание, страница 29 – Маргарита Гагарина

Авторы: А Б В Г Д Е Ж З И Й К Л М Н О П Р С Т У Ф Х Ч Ш Ы Э Ю Я
Книги: А Б В Г Д Е Ж З И Й К Л М Н О П Р С Т У Ф Х Ц Ч Ш Щ Ы Э Ю Я
Бесплатная онлайн библиотека LoveRead.in

Онлайн книга «Цыганские карты. Как увидеть свою судьбу, встретить любимого, исполнить желание»

📃 Cтраница 29

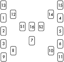
Разместите обе личные карты в центре расклада. После этого снова хорошенько размешайте колоду. Произвольно вынимая по одной карте, выполните расклад, как это указано на рисунке 30.

Иллюстрация к книге — Цыганские карты. Как увидеть свою судьбу, встретить любимого, исполнить желание [autogen_ebook_id29.jpg]

Рис. 30. Расклад «Маятник отношений»

Толкование:

Составьте общее впечатление о раскладе. Если здесь больше карт, обладающих положительным значением, то конфликт, скорее всего, благополучно разрешится. В противоположном случае вам придется приложить немало усилий, чтобы восстановить отношения со своим партнером.

Посмотрите значение позиций в раскладе:

1-2-3 раскрывают причины возникновения конфликта с любимым человеком, имеющие свои зачатки в прошлом.

4-5-6 рассказывают о том, какие обстоятельства толкнули вашего партнера на обострение отношений с вами.

7 проявляет ядро конфликта.

8-9 показывают, как эта ситуация отразится на вас.

10-11 раскрывают, как конфликт скажется на вашем любимом человеке.

12-13 подсказывают, что вам нужно делать в этой ситуации.

14-15 вещают, как лучше всего поступить вашему партнеру.

16 показывает результат, что произойдет с вашими отношениями дальше.

Если вы примете совет карт, а также подтолкнете к этому и своего партнера, то сможете переломить даже неблагоприятное предсказание.

Расклад «Букет»

О чем гадание:

Шувани используют этот расклад, когда клиент (-ка) спрашивает их о своих взаимоотношениях с возлюбленной (-ым). Это гадание позволяет понять, насколько глубоко и истинно отношение человека, на которого гадают, к спрашивающему.

О чем надо помнить:

Если вы чувствуете обиду или раздражение к человеку, на которого собираетесь гадать, обязательно перед раскладом зажгите свечу. Пламя поглотит негативную энергию, исходящую от вас. Перед гаданием постарайтесь успокоиться, вспомнив, к примеру, какие качества привлекли вас в этом человеке.

Хорошенько перетасуйте колоду. Если есть фотография данного человека, поставьте ее на стол перед собой.

Расклад:

Выложите 21 карту, в том порядке и в той последовательности, как это указано на рисунке 31.

Иллюстрация к книге — Цыганские карты. Как увидеть свою судьбу, встретить любимого, исполнить желание [autogen_ebook_id30.jpg]
Рис. 31. Расклад «Букет»

Толкование:

Прежде, чем приступить к толкованию, посмотрите, не выпала ли в раскладе ваша личная карта. Она может обозначать следующее:

Первый ряд – вы очень нравитесь вашему партнеру, причем его привлекают ваши конкретные качества: женственность, чувство юмора, общительность и т.п.

Второй ряд – партнер ощущает к вам сильное влечение, однако он сам затрудняется ответить, почему он выбрал именно вас, а не кого-то другого.

Третий ряд – партнер испытывает к вам чувство влюбленности, однако какие-то ваши качества ему не нравятся, и он не прочь был бы вас изменить.

Четвертый ряд – партнер принимает вас такой, какая вы есть, ему все в вас нравится.

Пятый ряд – самый благоприятный вариант, он испытывает к вам истинное чувство, считает вас единственной настоящей любовью всей своей жизни.

Далее проанализируйте общее настроение ваших взаимоотношений. Если в раскладе доминируют карты с неблагоприятным зарядом, вы испытываете трудности при общении со своим партнером. В противоположном случае, в паре царит взаимопонимание.

Исходя из значения позиций в раскладе, приступайте к толкованию:

1. 1-8 – происходящее на сознательном уровне. Если в этом ряду выпадает «гадалка», это означает, что ваш партнер иногда сознательно ничего не предпринимает, считая, что торопиться не следует, что все должно идти своим чередом.

2. 9-14 – неосознанное. Значения карт в этом ряду расскажут вам, что подсознательно движет вашим партнером в стремлении взаимодействовать с вами.

♦ Если здесь выпадает «вдова», значит, ваш возлюбленный подсознательно сравнивает вас со своей матерью. Если гадание производится на женщину, и выпадает «вдовец», она сопоставляет своего партнера с отцом. Чем больше вы будете походить на его (ее) мать (отца), тем больше у вас шансов остаться с этим человеком.

3. 15-18 – то, что можно изменить. В этом ряду карты показывают вам, что в ваших отношениях можно подкорректировать, то есть в каких вопросах вы способны прийти к единому мнению. Если выпадает:

♦ «вдова», «вдовец» – отношение к родителям партнера, к пожилым людям вообще;

♦ «письмо», «сообщение» – отношение к переписке партнера (полное доверие или чтение чужих писем или сообщений);

♦ «смерть», «болезнь» – отношение к собственному здоровью;

♦ «несчастье» – отношение к трудностям и препятствиям, встречающимся в жизни;

♦ «любовь», «желание» – вопросы, касающиеся проявлений любви;

♦ «офицер», «возлюбленный», «возлюбленная» – взаимодействие с друзьями;

♦ «гнев» – восприятие недоброжелательности, хамства;

♦ «неискренность» – отношение к лести;

♦ «священник» – духовное развитие;

♦ «вор», «потеря» – отношение к потерям;

♦ «неожиданная радость», «подарок» – отношение к подаркам;

♦ «свадьба», «дом» – отношение к семейной жизни;

♦ «гадалка» – отношение к превратностям судьбы;

♦ «ребенок» – отношение к детям;

♦ «деньги», «немного денег» – отношение к деньгам;

♦ «враг» – отношение к изменам;

♦ «судья» – отношение к обществу, закону;

♦ «постоянство», «верность» – отношение к спокойной жизни;

♦ «мысль», «удача», «надежда» – стремление сделать карьеру;

♦ «встреча», «веселье» – проведение досуга;

♦ «путешествие» – отношение к перемене мест;

♦ «печаль» – умение сочувствовать, понять другого;

♦ «ревность» – отношение к семейным конфликтам.

4. 19-20 – то, что нельзя изменить, то есть то, в чем вы не сможете найти взаимопонимания со своим партнером. Смотрите значения карт в третьем разделе.

Вход
Поиск по сайту
Ищем:
Календарь