Онлайн книга «Августейший бунт. Дом Романовых накануне революции»
|
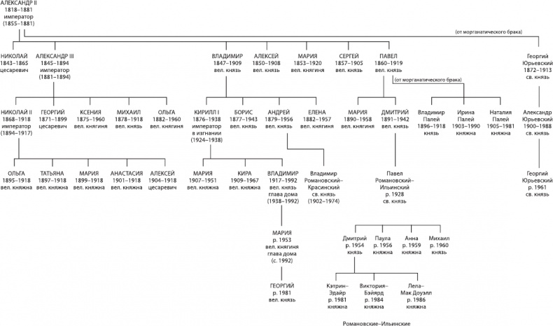
Трое Романовых, родившихся до революции, заявили протест. Это были Всеволод Иоаннович, сын Иоанна Константиновича, убитого в Алапаевске, Роман Петрович, сын Петра Николаевича (Петюши), и Андрей Александрович, сын Александра Михайловича (Сандро). Они заявили, что Леонида Багратион-Мухранская тоже является неравнородной, что они не признают за ней титула великой княгини, а равно и за ее дочерью Марией, и потому считают объявление ее блюстительницей российского престола и главой Российского императорского дома противозаконным. Мария Владимировна вышла замуж за принца Франца-Вильгельма Прусского, правнука кайзера Вильгельма II. Франц-Вильгельм принял православие и стал великим князем Михаилом Павловичем. И снова Романовы, родившиеся до революции, заявили протест. Они не признавали за Францем-Вильгельмом титула великого князя. На этот раз под протестом подписались Роман Петрович и дети Александра Михайловича – Андрей, Дмитрий, Ростислав и Василий. В 1981 году у Марии Владимировны и Михаила Павловича (Франца-Вильгельма) родился сын Георгий. За несколько лет до этого Роман Петрович организовал Объединение членов рода Романовых. Организовал и вскоре умер. В 81-м Объединение возглавлял Василий Александрович (сын Сандро). По поводу рождения Георгия он, конечно, тут же написал протест: «Счастливое разрешение от бремени в прусском королевском доме не имеет отношения к семейному союзу Романовых, ибо новорожденный князь не является ни членом русского императорского дома, ни членом дома Романовых». Имелось в виду, что Георгий не Романов, а Гогенцоллерн. И вообще, «все вопросы династического характера могут решаться лишь великим русским народом на русской земле» [491]. Сегодня императорский дом расколот на две части. Большинство Романовых входят в Объединение членов рода Романовых, которое возглавляет 90-летний Николай Романович Романов, сын Романа Петровича и внук Петра Николаевича (Петюши). Кроме того, есть Российский императорский дом, состоящий из Марии Владимировны (глава дома) и Георгия Михайловича, которого сторонники величают «его императорское высочество государь наследник цесаревич и великий князь». 12 декабря 2008 года «государь наследник цесаревич» получил пост советника генерального директора «Норильского никеля». «В должности советника Генерального директора Георгий Романов будет осуществлять деятельность по представлению интересов ГМК «Норильский никель» в Евросоюзе», – говорится на официальном сайте компании. Надеюсь, интересы представляются достойно. А если серьезно, то споры о правах престолонаследия абсолютно беспочвенны. Все заинтересованные стороны ссылаются на дореволюционные законы. Но по этим законам ни один из ныне здравствующих Романовых не имеет прав на престол. Что не мешает, скажем, мне считать себя монархистом. Поэт-обэриут Александр Введенский говорил, что при наследственной передаче власти она может – хотя бы случайно – достаться порядочному человеку. 4 марта 2012 года. День выборов президента РФ. Родственные связи Дома Романовых ![]() «Александровичи» ![]() «Константиновичи» ![]() «Михайловичи» ![]() «Николаевичи» ![]() ![]() Император Николай I ![]() Император Александр II ![]() Император Александр II с супругой, императрицей Марией Александровной, в день 25-летия брака, 1866 г. ![]() Екатерина Долгорукая, вторая жена Александра II, после венчания с царем получившая титул cветлейшей княгини Юрьевской ![]() Великий князь Константин Николаевич, брат и ближайший сподвижник Александра II, генерал-адмирал ![]() Великий князь Николай Николаевич Старший, брат Александра II, фельдмаршал, главнокомандующий в Русско-турецкую войну 1877–1878 гг. ![]() Цесаревич Александр Александрович, будущий император Александр III, и датская принцесса Дагмар после помолвки. 1866 г. ![]() Император Александр III ![]() Супруга Александра III, императрица Мария Федоровна ![]() Дети Александра III и Марии Федоровны: Михаил, Ксения, Георгий и Николай (слева направо). 1886 г. |
![Иллюстрация к книге — Августейший бунт. Дом Романовых накануне революции [i_003.jpg] Иллюстрация к книге — Августейший бунт. Дом Романовых накануне революции [i_003.jpg]](img/book_covers/069/69956/i_003.jpg)
![Иллюстрация к книге — Августейший бунт. Дом Романовых накануне революции [i_004.jpg] Иллюстрация к книге — Августейший бунт. Дом Романовых накануне революции [i_004.jpg]](img/book_covers/069/69956/i_004.jpg)
![Иллюстрация к книге — Августейший бунт. Дом Романовых накануне революции [i_005.jpg] Иллюстрация к книге — Августейший бунт. Дом Романовых накануне революции [i_005.jpg]](img/book_covers/069/69956/i_005.jpg)
![Иллюстрация к книге — Августейший бунт. Дом Романовых накануне революции [i_006.jpg] Иллюстрация к книге — Августейший бунт. Дом Романовых накануне революции [i_006.jpg]](img/book_covers/069/69956/i_006.jpg)
![Иллюстрация к книге — Августейший бунт. Дом Романовых накануне революции [i_007.jpg] Иллюстрация к книге — Августейший бунт. Дом Романовых накануне революции [i_007.jpg]](img/book_covers/069/69956/i_007.jpg)
![Иллюстрация к книге — Августейший бунт. Дом Романовых накануне революции [i_008.jpg] Иллюстрация к книге — Августейший бунт. Дом Романовых накануне революции [i_008.jpg]](img/book_covers/069/69956/i_008.jpg)
![Иллюстрация к книге — Августейший бунт. Дом Романовых накануне революции [i_009.jpg] Иллюстрация к книге — Августейший бунт. Дом Романовых накануне революции [i_009.jpg]](img/book_covers/069/69956/i_009.jpg)
![Иллюстрация к книге — Августейший бунт. Дом Романовых накануне революции [i_010.jpg] Иллюстрация к книге — Августейший бунт. Дом Романовых накануне революции [i_010.jpg]](img/book_covers/069/69956/i_010.jpg)
![Иллюстрация к книге — Августейший бунт. Дом Романовых накануне революции [i_011.jpg] Иллюстрация к книге — Августейший бунт. Дом Романовых накануне революции [i_011.jpg]](img/book_covers/069/69956/i_011.jpg)
![Иллюстрация к книге — Августейший бунт. Дом Романовых накануне революции [i_012.jpg] Иллюстрация к книге — Августейший бунт. Дом Романовых накануне революции [i_012.jpg]](img/book_covers/069/69956/i_012.jpg)
![Иллюстрация к книге — Августейший бунт. Дом Романовых накануне революции [i_013.jpg] Иллюстрация к книге — Августейший бунт. Дом Романовых накануне революции [i_013.jpg]](img/book_covers/069/69956/i_013.jpg)
![Иллюстрация к книге — Августейший бунт. Дом Романовых накануне революции [i_014.jpg] Иллюстрация к книге — Августейший бунт. Дом Романовых накануне революции [i_014.jpg]](img/book_covers/069/69956/i_014.jpg)
![Иллюстрация к книге — Августейший бунт. Дом Романовых накануне революции [i_015.jpg] Иллюстрация к книге — Августейший бунт. Дом Романовых накануне революции [i_015.jpg]](img/book_covers/069/69956/i_015.jpg)
![Иллюстрация к книге — Августейший бунт. Дом Романовых накануне революции [i_016.jpg] Иллюстрация к книге — Августейший бунт. Дом Романовых накануне революции [i_016.jpg]](img/book_covers/069/69956/i_016.jpg)
![Иллюстрация к книге — Августейший бунт. Дом Романовых накануне революции [i_017.jpg] Иллюстрация к книге — Августейший бунт. Дом Романовых накануне революции [i_017.jpg]](img/book_covers/069/69956/i_017.jpg)