Книга Введение в общую психологию: курс лекций, страница 42 – Юлия Гиппенрейтер

Авторы: А Б В Г Д Е Ж З И Й К Л М Н О П Р С Т У Ф Х Ч Ш Ы Э Ю Я
Книги: А Б В Г Д Е Ж З И Й К Л М Н О П Р С Т У Ф Х Ц Ч Ш Щ Ы Э Ю Я
Бесплатная онлайн библиотека LoveRead.in

Онлайн книга «Введение в общую психологию: курс лекций»

📃 Cтраница 42

В чем же причина подобных неудач? Причина в том, что, как только движение начинается, на субъекта обрушивается поток совершенно непривычных сенсорных сигналов о нем. Этот поток идет от всех частей тела, со всех рецепторных поверхностей, и человек не может в них разобраться. Таким образом, следующая фаза первого периода (она наиболее трудоемкая) уходит на бесконечные повторения с целью прояснения внутренней картины движения. Одновременно человек учится перешифровывать афферентные сигналы в эффекторные команды. Накопление «словаря перешифровок» — одно из самых важных событий этого периода. Большое количество повторений здесь необходимо потому, что перешифровки должны быть найдены в ответ на любые отклонения, на любые варианты движений. Как пишет Бернштейн, организм на этой фазе должен «наощущаться досыта», и каждая шишка или синяк — это болевой след от процесса накопления перешифровок.

Итак, если воспользоваться схемой рефлекторного кольца, то можно указать наиболее «горячие точки» первого периода. Ими будут события, происходящие в блоках: «программа», «задающий прибор» и «перешифровки», т. е. соответственно, прояснение внешнего двигательного состава, внутренней картины движения и отработка правильных коррекций.

Последнее чрезвычайно важное событие, которым кончается этот период, состоит из первоначальной росписи коррекций по нижележащим уровням. В этом процессе надо специально разобраться.

Напомню, что, обсуждая в лекции «Неосознаваемые процессы» формирование навыка, я подчеркивала, что первоначальная отработка всех элементов, составляющих навык, происходит на уровне сознания. Очень часто она строится на уровне D, поскольку этот уровень наиболее доступен осознанию.

Интересно, что к помощи уровня D интуитивно прибегают педагоги и тренеры, обучая движениям, которые относятся к нижележащим уровням. Приведу два примера.

При освоении прыжков на батуте очень важно с самого начала выработать правильную вертикальную стойку. Важная особенность этой стойки — максимальная вертикальная «растяжка» тела при взлете вверх с одновременным его раскрепощением. Последнее дается новичкам с трудом: они, как правило, «зажимают» корпус, напрягают плечи, наклоняют голову и т. п. Мне приходилось наблюдать, как опытный тренер подключал к отработке этого движения, по своему смыслу принадлежащего уровню В или даже А, уровень D через инструкцию: «Представьте себе, что из вашего затылка торчит шест и вы каждый раз, когда подлетаете вверх, стремитесь коснуться потолка его концом». Очевидно, что тем самым внимание ученика отвлекалось от позы тела на «предметную логику» положения и движения «шеста». Оказывалось, что, действуя в этой логике, обучающийся значительно легче достигал требуемой позы.

Другой пример относится к технике поворота на горных лыжах.


Одним из моментов, способствующих сохранению и даже увеличению скорости во время поворота, является довольно тонкое движение дополнительного «выталкивания» ступней ног вперед по ходу «выписывания» лыжами дуги. Уловить это движение помогает совет представить себя на качелях: раскачивание качелей достигается очень сходными движениями ног.


Подобные предметные образы помогают найти правильный внешний рисунок движения и отработать необходимые коррекции на уровне D. Однако по мере повторения начинают проясняться и осваиваться сигналы обратной связи на нижележащих уровнях. Как правило, они дают более тонкие и точные сведения о различных сторонах движения, недоступные ве́дению уровня D: вам уже известно, что уровень А хорошо «осведомлен» о тонусе и равновесии тела, уровень В — о положении частей тела и т. д.

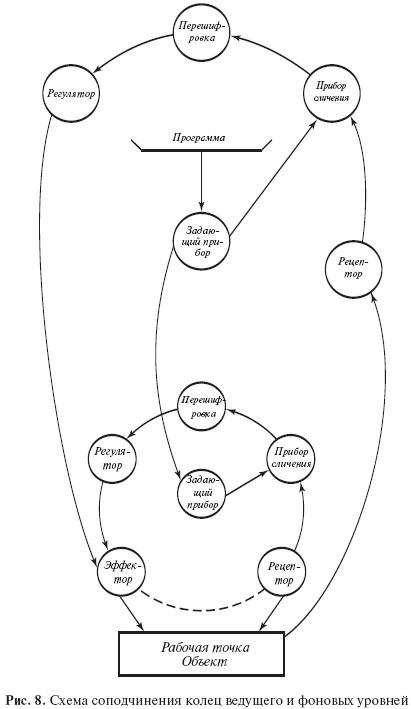
Попробуем на схеме кольца изобразить этот процесс подключения нижележащих уровней.

К сожалению, Н. А. Бернштейн только вербально соединил основные части своей концепции — схему кольца управления и теорию уровней, указав, что совместно работающие уровни можно представить себе как иерархическую систему колец. Он, однако, не оставил соответствующей схемы.

Попробуем гипотетически восполнить этот пробел на свой страх и риск. На рис. 8 изображены два кольца: верхнее принадлежит ведущему уровню, а нижнее — одному из фоновых уровней. На самом деле система колец должна быть более сложной: содержать не два, а несколько этажей и в каждом уровне — не одно, а много колец.

Однако рассмотрим только два соподчиненных кольца, как представляющих отношения ведущего и любого из нижележащих уровней.

Кольцу ведущего уровня принадлежит общая программа движения, все остальные блоки дублируются в кольце фонового уровня. В частности, у него свой «рецептор», через который поступают сигналы об аспектах движения, адекватных данному уровню, и часто сигналы другой модальности, отличной от сигналов ведущего уровня. Эффектор же у обоих колец общий — это, условно говоря, мышца, на которую сходятся сигналы управления с разных уровней.

Теперь рассмотрим какой-нибудь простой пример процесса формирования навыка, в котором явно видно подключение нижележащего уровня.

Обычно вы входите в свою комнату и включаете свет, не глядя на руку. Это движение для вас слишком привычно, и вы о нем специально не заботитесь.

Однако раньше, только осваивая это движение, вы, конечно, зрительно контролировали его. Оно строилось у вас на уровне С как движение, учитывающее метрику внешнего пространства и нуждающееся в зрительном контроле. Если ваша рука двигалась не совсем точно по направлению к выключателю, зрительные сигналы о ее отклонении перешифровывались в сигналы коррекции.

Однако одновременно вы получали сигналы обратной связи от мышечных рецепторов проприоцептивной модальности. Вначале они не несли функциональной нагрузки. Однако постепенно, по мере повторения движения, происходило формирование мышечного чувства правильного движения. Это было прояснение «внутренней картины» движения, которое уже обсуждалось выше. На схеме оно означает формирование SW нижнего кольца, которое должно соответствовать SW кольца ведущего уровня. Теперь в нижнем кольце может начать функционировать прибор сличения и отрабатываться соответствующие перешифровки. Однако для этого в течение некоторого времени необходима полная задействованность ведущего уровня: он продолжает выполнять роль лесов для строящегося здания. В нашем примере это соответствует фазе, когда вы более уверенно и более точно протягиваете к выключателю руку, но все-таки вынуждены еще на нее посматривать.

Иллюстрация к книге — Введение в общую психологию: курс лекций [i_010.jpg]

Итак, события, которые завершают первый период, а именно прощупывание и роспись коррекций по фоновым уровням, на схеме изображаются подключением контуров управления нижележащих уровней.

Этот процесс непосредственно подходит ко второму периоду — автоматизации движения.

В течение этого периода происходит полная передача отдельных компонентов движения или всего движения целиком в ве́дение фоновых уровней. В результате ведущий уровень частично или полностью освобождается от заботы об этом движении.

Вход
Поиск по сайту
Ищем:
Календарь