Онлайн книга «Как навести порядок в своем бизнесе. Как построить надежную систему из надежных элементов. Практикум»
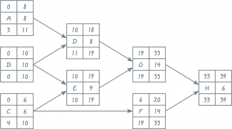
![]() Рисунок 35. Диаграмма Гантта Справа – календарь проекта, на котором полосками изображены работы: каждая – напротив соответствующей строки таблицы. Длина каждой полоски пропорциональна ее продолжительности в выбранном масштабе календаря. Также на календаре стрелками отображают взаимосвязи работ (зависимости), которые мы обсудим ниже. Вехи обычно изображают ромбиками или треугольниками. В наше время диаграмму Гантта обычно строят на компьютере. Современные программы предоставляют богатые возможности по ее визуальной настройке, облегчают использование. Например, автоматически подсчитывают и выделяют критический путь проекта. Ответ к упражнению на разработку сетевой модели проекта и анализ проекта по методу критического пути. ![]() 4.3.2.4. Виды связей между работами
Когда мы с вами строили сетевые графики, подразумевалось, что работа-последователь может начаться, только когда закончилась работа-предшественник. На самом деле это только один из четырех возможных вариантов. Ниже представлены все возможные виды связей между работами в порядке убывания их распространенности. Сейчас мы перейдем от терминов «работа-предшественник» и «работа-последователь» к их более точным аналогам: «ведущая работа» и «ведомая работа», т. е. та, которая зависит от ведущей. Почему так? Потому что часто работы выполняют параллельно, и сейчас мы рассмотрим эти варианты. На диаграмме Гантта связь изображают стрелкой, которая всегда направлена от ведущей работы к ведомой. Связь «конец – начало» Это та связь, которую мы рассматривали до сих пор. Ведомая работа может начаться только после окончания ведущей. Например, внедрение программной системы обычно начинают только после ее разработки (рис. 36). Иногда между окончанием работы-предшественника и началом работы-последователя должно пройти некоторое время. Его называют лаг (синонимы: запаздывание, задержка). Лаг может быть как положительным, так и отрицательным. Например, может быть принято решение начать внедрение за некоторое время до окончания разработки. Это возможно в том случае, если часть модулей к этому времени уже готова и надо сократить общую длительность проекта (рис. 37). ![]() Рисунок 36. Связь «конец – начало» ![]() Рисунок 37. Связь «конец – начало» с отрицательным лагом Связь «начало – начало» Это тоже очень распространенный вид связи. Ведомая работа может начаться только после старта ведущей. Такая связь часто применяется, чтобы организовать параллельное выполнение работ и таким образом ускорить реализацию проекта. Например, тестировщик программного обеспечения создает свой отчет параллельно процессу тестирования (рис. 38). Однако чаще встречается вариант, когда ведомая работа начинается с некоторым запаздыванием относительно ведущей, т. к. организовать их выполнение полностью параллельно не удается. Например, вы проводите линию электропередач к коттеджному поселку, сроки проекта сжатые. Когда часть столбов установлена, другая бригада начинает параллельно тянуть провода (рис. 39). ![]() Рисунок 38. Связь «начало – начало» ![]() Рисунок 39. Связь «начало – начало» с положительным лагом Связь «конец – конец» Бывает, что ведомая работа должна завершиться к моменту окончания ведущей. Например, рекламную кампанию надо провести к тому моменту, когда первая партия товара будет готова к выпуску на рынок (рис. 40). Связь «начало – конец» И наконец самый «экзотический» вид связи. Ведомая работа должна завершиться к моменту начала ведущей. Например, предварительная диагностика должна завершиться к моменту проведения тренинга (рис. 41). Замечу, что эта связь не эквивалентна связи «конец – начало», т. к. отражает другой ход мысли. ![]() Рисунок 40. Связь «конец – конец» ![]() Рисунок 41. Связь «начало – конец» Выбор вида связей, их установка в диаграмме Гантта Есть несколько важных моментов, касающихся связей. Во-первых, их необходимо задавать в процессе создания диаграммы, а не постфактум, как это часто делают люди, которые привыкли вручную рассчитывать планы-графики [175] на бумаге или в Excel и считают, что связи второстепенны. Это отнюдь не так. Связи определяют логику проекта. |
![Иллюстрация к книге — Как навести порядок в своем бизнесе. Как построить надежную систему из надежных элементов. Практикум [i_047.jpg] Иллюстрация к книге — Как навести порядок в своем бизнесе. Как построить надежную систему из надежных элементов. Практикум [i_047.jpg]](img/book_covers/069/69647/i_047.jpg)
![Иллюстрация к книге — Как навести порядок в своем бизнесе. Как построить надежную систему из надежных элементов. Практикум [i_048.jpg] Иллюстрация к книге — Как навести порядок в своем бизнесе. Как построить надежную систему из надежных элементов. Практикум [i_048.jpg]](img/book_covers/069/69647/i_048.jpg)
![Иллюстрация к книге — Как навести порядок в своем бизнесе. Как построить надежную систему из надежных элементов. Практикум [i_049.jpg] Иллюстрация к книге — Как навести порядок в своем бизнесе. Как построить надежную систему из надежных элементов. Практикум [i_049.jpg]](img/book_covers/069/69647/i_049.jpg)
![Иллюстрация к книге — Как навести порядок в своем бизнесе. Как построить надежную систему из надежных элементов. Практикум [i_050.jpg] Иллюстрация к книге — Как навести порядок в своем бизнесе. Как построить надежную систему из надежных элементов. Практикум [i_050.jpg]](img/book_covers/069/69647/i_050.jpg)
![Иллюстрация к книге — Как навести порядок в своем бизнесе. Как построить надежную систему из надежных элементов. Практикум [i_051.jpg] Иллюстрация к книге — Как навести порядок в своем бизнесе. Как построить надежную систему из надежных элементов. Практикум [i_051.jpg]](img/book_covers/069/69647/i_051.jpg)
![Иллюстрация к книге — Как навести порядок в своем бизнесе. Как построить надежную систему из надежных элементов. Практикум [i_052.jpg] Иллюстрация к книге — Как навести порядок в своем бизнесе. Как построить надежную систему из надежных элементов. Практикум [i_052.jpg]](img/book_covers/069/69647/i_052.jpg)
![Иллюстрация к книге — Как навести порядок в своем бизнесе. Как построить надежную систему из надежных элементов. Практикум [i_053.jpg] Иллюстрация к книге — Как навести порядок в своем бизнесе. Как построить надежную систему из надежных элементов. Практикум [i_053.jpg]](img/book_covers/069/69647/i_053.jpg)
![Иллюстрация к книге — Как навести порядок в своем бизнесе. Как построить надежную систему из надежных элементов. Практикум [i_054.jpg] Иллюстрация к книге — Как навести порядок в своем бизнесе. Как построить надежную систему из надежных элементов. Практикум [i_054.jpg]](img/book_covers/069/69647/i_054.jpg)