Книга Красные против белых. Спецслужбы в Гражданской войне 1917-1922, страница 190 – Николай Кирмель, Олег Шинин

Авторы: А Б В Г Д Е Ж З И Й К Л М Н О П Р С Т У Ф Х Ч Ш Ы Э Ю Я
Книги: А Б В Г Д Е Ж З И Й К Л М Н О П Р С Т У Ф Х Ц Ч Ш Щ Ы Э Ю Я
Бесплатная онлайн библиотека LoveRead.in

Онлайн книга «Красные против белых. Спецслужбы в Гражданской войне 1917-1922»

📃 Cтраница 190

ЦУГС – центральное управление государственной стражи

Цупрчрезком – центральное управление чрезвычайных комиссий Украины

ЧК – чрезвычайная комиссия

ША – штаб армии

ШГС – штаб государственной стражи

ЯВМ – японская военная миссия

Схемы
Приложение 2
Иллюстрация к книге — Красные против белых. Спецслужбы в Гражданской войне 1917-1922 [i_001.jpg]

Схема контрразведывательных органов Добровольческой армии. Ноябрь – декабрь 1918 г.


Приложение 3
Иллюстрация к книге — Красные против белых. Спецслужбы в Гражданской войне 1917-1922 [i_002.jpg]

Схема органов безопасности ВСЮР. Октябрь 1919 г. – март 1920 г.


Приложение 4
Иллюстрация к книге — Красные против белых. Спецслужбы в Гражданской войне 1917-1922 [i_003.jpg]

Схема органов безопасности Русской армии. Июнь – ноябрь 1920 г.


Приложение 5
Иллюстрация к книге — Красные против белых. Спецслужбы в Гражданской войне 1917-1922 [i_004.jpg]

Схема органов безопасности в Сибири. Июнь – сентябрь 1919 г.


Приложение 6
Иллюстрация к книге — Красные против белых. Спецслужбы в Гражданской войне 1917-1922 [i_005.jpg]

Схема органов безопасности Временного Приамурского правительства. Декабрь 1921 г. – июнь 1922 г.


Приложение 7
Иллюстрация к книге — Красные против белых. Спецслужбы в Гражданской войне 1917-1922 [i_006.jpg]

Схема спецслужб Гродековской отдельной группы войск. Июль – декабрь 1921 г.


Приложение 8
Иллюстрация к книге — Красные против белых. Спецслужбы в Гражданской войне 1917-1922 [i_007.jpg]

Схема ВЧК. 17 декабря 1917 г. – 18 марта 1918 г.


Приложение 9
Иллюстрация к книге — Красные против белых. Спецслужбы в Гражданской войне 1917-1922 [i_008.jpg]

Внешняя структура ВЧК. 18 марта 1918 г. – 24 января 1919 г.


Приложение 10
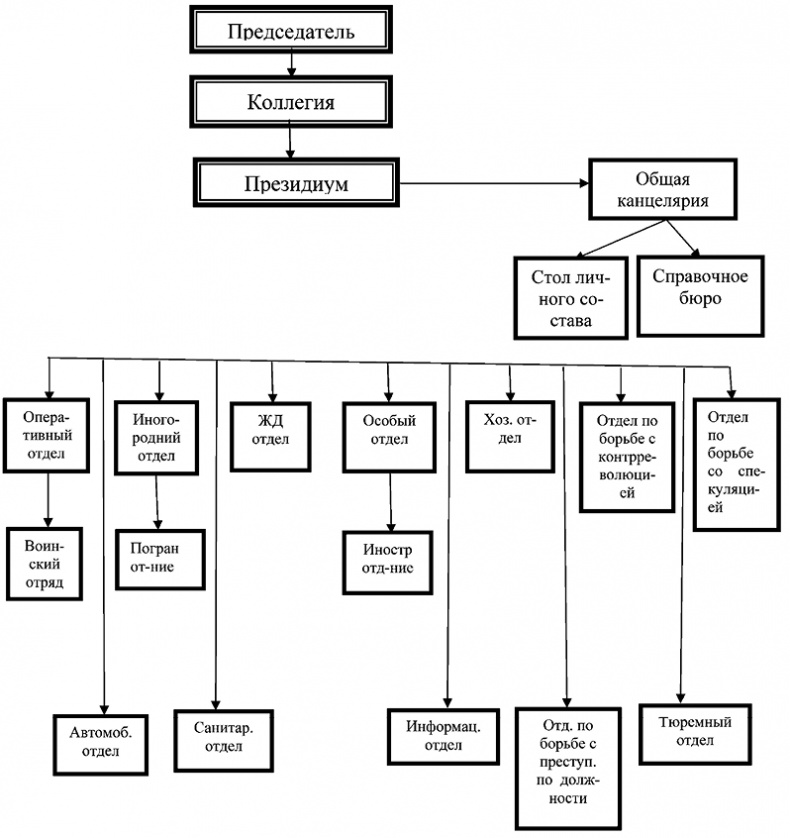
Иллюстрация к книге — Красные против белых. Спецслужбы в Гражданской войне 1917-1922 [i_009.jpg]

Структура ВЧК к 1920 г.


Приложение 11
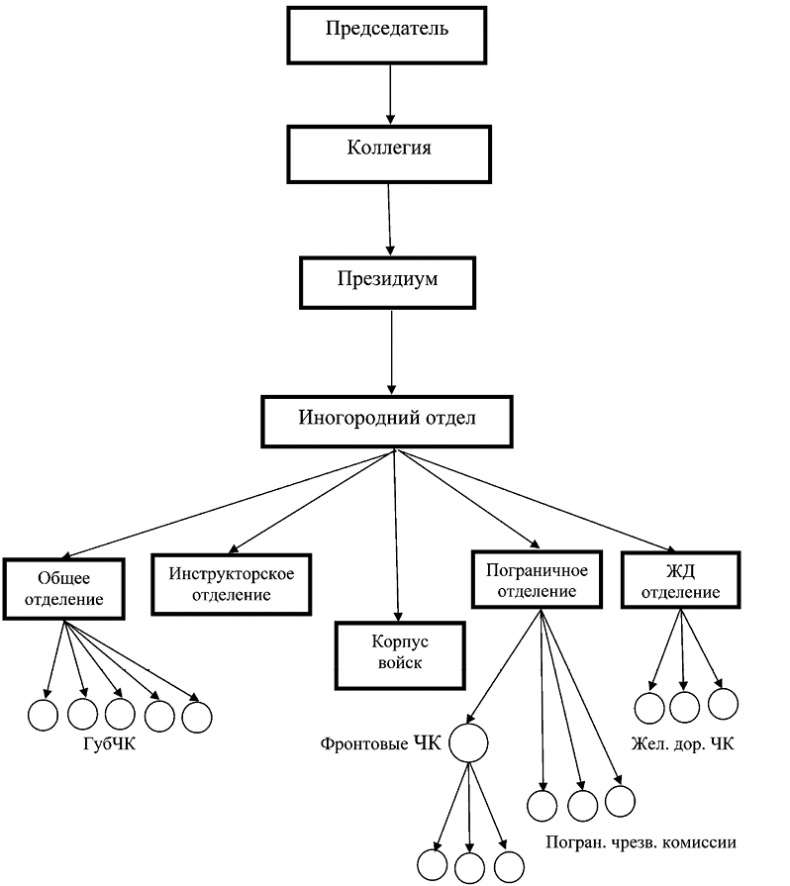
Иллюстрация к книге — Красные против белых. Спецслужбы в Гражданской войне 1917-1922 [i_010.jpg]

Организация фронтовых и армейских ЧК до создания особых отделов


Приложение 12
Иллюстрация к книге — Красные против белых. Спецслужбы в Гражданской войне 1917-1922 [i_011.jpg]

Схема построения ГубЧК. 18 марта 1918 г. – 24 января 1919 г.


Приложение 13
Иллюстрация к книге — Красные против белых. Спецслужбы в Гражданской войне 1917-1922 [i_012.jpg]

Структура губернской чрезвычайной комиссии к 1920 г.


Список источников и литературы
1. Опубликованные источники

а) Нормативные правовые акты

Временное положение о правах и обязанностях чинов сухопутной и морской контрразведки по производству расследований от 17 июля 1917 г. // Вестник Временного Всероссийского правительства. 1918. 28 июля.

Декреты Советской власти. В 5 т. Т. 1: 25 октября (7 ноября) 1917 г. – 16 марта 1918 г. М.: Политиздат, 1957.

Декреты Советской власти. В 5 т. Т. 2: 17 марта – 10 июля 1918 г. М.: Политиздат, 1959.

Декреты Советской власти. В 5 т. Т. 3: 11 июля – 9 ноября 1918 г. М.: Политиздат, 1964.

Декреты Советской власти. В 5 т. Т. 4: 10 ноября 1918 г. – 31 марта 1919 г. М.: Политиздат, 1968.

Декреты Советской власти. В 5 т. Т. 5: 1 апреля – 31 июля 1919 г. М.: Политиздат, 1971.

Положение о полевом управлении войск в военное время. Пг., 1914.

Положение о лицах, опасных для государственного порядка вследствие принадлежности к большевистскому бунту // Правительственный вестник. 1919. 19 июля.

Протоколы заседаний Всероссийского Центрального Исполнительного Комитета Советов Р.,С.,К. и К. депутатов II созыва. М.: Изд-во ВЦИК советов Р.,С.,К. и К. депутатов, 1918.

Собрание узаконений и распоряжений Правительства. 1917–1918. М.: Управление делами Совнаркома СССР, 1942.

Собрание узаконений и распоряжений Правительства. 1919. М.: Управление делами Совнаркома СССР, 1943.

Собрание узаконений и распоряжений Правительства. 1920. М.: Управление делами Совнаркома СССР, 1943.

Собрание узаконений и распоряжений Правительства. 1921. М.: Управление делами Совнаркома СССР, 1944.

Собрание узаконений и распоряжений Правительства. 1922. М.: Управление делами Совнаркома СССР, 1950.

Съезды Советов РСФСР и автономных республик РСФСР: Сборник документов. 1917–1922 гг. М.: Госюриздат, 1959.

Уголовный кодекс Р.С.Ф.С.Р. М., 1922.

Уголовный кодекс Р.С.Ф.С.Р. редакции 1926 года. М.: Юрид. изд-во Н.К.Ю. Р.С.Ф.С.Р., 1927.

Вход
Поиск по сайту
Ищем:
Календарь