Книга Экономика и культура, страница 38 – Дэвид Тросби

Авторы: А Б В Г Д Е Ж З И Й К Л М Н О П Р С Т У Ф Х Ч Ш Ы Э Ю Я
Книги: А Б В Г Д Е Ж З И Й К Л М Н О П Р С Т У Ф Х Ц Ч Ш Щ Ы Э Ю Я
Бесплатная онлайн библиотека LoveRead.in

Онлайн книга «Экономика и культура»

📃 Cтраница 38
Выводы

Креативность остается обманчивым явлением. Данная глава исследовала возможности ее интерпретации как упорядоченного процесса, поддающегося анализу в категориях рациональности. Мы указали на то, что в сфере культурного производства креативность может быть разумно понята в ее реальных проявлениях, только если принимать во внимание экономические соображения. Для того чтобы связать концепцию креативности как культурного явления с наблюдаемой экономической реальностью, накладывающей на нее свой отпечаток, мы предложили модель, основанную на создании культурной и экономической ценности. Моделируя процесс художественного творчества, в ходе которого возникают эти ценности, мы указали на то, что художники не только распределяют свое время на двойном рынке труда (искусство/не искусство), но и продают свой продукт тоже на двойном рынке (рынке для физических товаров/рынке идей), где экономическая и культурная ценность дают совершенно разные способы измерения успеха.

Приложение: модель художественного производства

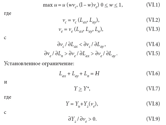
Модель, описанная в данной главе, может быть представлена в формальных категориях следующим образом. Предположим, что художник производит коммерческое или не коммерческое произведение. И коммерческое, и некоммерческое произведение будут иметь и экономическую, и культурную ценность, но коммерческое произведение создает прежде всего экономическую ценность, а некоммерческое – культурную. (Предполагается, что и экономическая, и культурная ценность могут быть измерены как отдельные переменные с единственным значением.)

Художник также может взяться за работу вне сферы искусства, создающую только экономическую ценность. Полезность художника – это уравновешенная функция производства экономической и культурной ценности. Переменные, связанные с решением, – количество времени, посвященного коммерческому художественному труду, некоммерческому художественному труду и труду вне сферы искусства. Сумма этих данных по труду ограничивается возможным количеством часов рабочего времени.

Доход художника состоит из трудового и нетрудового компонентов. Трудовой доход – производная от созданной экономической ценности, нетрудовой доход – внешний по отношению к модели (экзогенный). Есть ограничение минимального дохода, которое перестает влиять на факторы решения, если такой доход достаточно велик. Все переменные измеряются для данного периода времени.


Пусть

vc = уровень произведенной культурной ценности;

ve = уровень произведенной экономической ценности;

Lax = рабочее время, затраченное на производство коммерческого произведения искусства (часы);

Lay = рабочее время, затраченное на производство некоммерческого произведения искусства (часы);

Ln = время, затраченное на работу вне сферы искусства (часы);

Н = рабочее время, остающееся от данного периода времени после вычета фиксированного количества свободного времени (часы);

Y = общий доход за период времени;

Yu = нетрудовой доход за период времени;

Yz = трудовой доход за период времени;

Y* = минимальный уровень дохода, необходимый в данный период времени.

Тогда проблема решения, которое принимает художник,

Иллюстрация к книге — Экономика и культура [_1.jpg]

Условия равновесия для полярных случаев w = 1 (художник, которого интересует производство только культурной ценности) и w = 0 (художник, которого интересует производство только экономической ценности) указывает, что труд распределялся так, чтобы уравнять маргинальные продукты, выводимые из (VI.2) и (VI.3) соответственно. Учитывая соотношение, оговоренное в (VI.4) и (VI.5), это указывает на то, что, когда w = 1, то Lay > Lax и Ln = 0, а когда w = 0, то Ln > Lax > Lay. Если (VI.2) и (VI.3) линейны, равновесие будет достигнуто при Lay = H, когда w = 0, и при Ln = H, когда w = 1. В промежуточных случаях (когда 0 < w < 1), исход зависит от принятых функциональных форм и при линейной, и при нелинейной спецификации (VI.2) и (VI.3).

VII. Культурные индустрии

Основным источником высоких расценок для писателей и, возможно, самым прибыльным литературным новшеством XIX в. [в Париже] была газетная сериализация их романов. Александр Дюма-отец писал 100 000 строк в год для «Le Siecle» по 1,50 франков за строку. Эжену Сю «Constitutional» заплатил 100 000 за «Агасфера» <…> В свою очередь, сериализация оказалась потрясающим способом стимулирования тиража… Неизбежным следствием этого стало использование рекламных трюков и создание у читателя чувства тревоги и интриги как способ коммерциализации литературы. Иногда публикация романа-фельетона прерывалась без всяких объяснений, чтобы создать впечатление, что автор заболел и, возможно, не в состоянии произвести очередную серию, хотя на самом деле роман уже был написан и сдан заранее <…> «Индустриализированная литература», как представляется, – подходящий термин для описания методов ее самого известного автора Александра Дюма-отца, у которого была целая армия «негров», готовивших рукописи ему на подпись. В одном из литературных анекдотов того времени Дюма-отец спрашивает своего сына, тоже литератора: «Ты видел мое последнее произведение?», а Дюма-сын отвечает: «Нет, отец, а вы?»

Сесар Гранья, «Богема против буржуазии» [147]

Многие художники не принимают идею того, что их деятельность является частью индустрии. Это предположение, считают они, усиливает коммерческие аспекты художественного производства, подчиняет чисто творческий импульс требованиям рынка. Такие взгляды художников, мотивированных, как указывалось в гл. VI, желанием создавать своим творчеством исключительно культурную ценность и не задумывающихся об экономической выгоде, понятны. Неуклюжий экономист, оперирующий такими понятиями, как «рыночная структура», «коэффициент концентрации», «спрос на рабочую силу» и «прибавочная стоимость», и в самом деле должен казаться равнодушным к высоким целям искусства.

Однако то обстоятельство, что индивиды и фирмы производят товары и услуги для сбыта или обмена или даже ради собственного удовольствия, обусловливает существование разных видов деятельности, которые в концептуальном плане могут быть описаны и зафиксированы в качестве индустрии. Как мы отмечали в гл. I, термин «культурная индустрия» не должен подразумевать какого бы то ни было идеологического или уничижительного суждения и не навязывает участникам индустрии экономический или любой другой тип мотивации. Атрибуты анализа индустрии – это просто удобный набор инструментов для описания процессов производства, потребления и обмена данных товаров. Тем не менее приходится признать, что на практике применение термина «индустрия» к искусству и культуре приводит к тому, что внимание фокусируется на экономических процессах, посредством которых культурные товары и услуги производятся, рекламируются, распространяются и продаются потребителям. Термин «культурная индустрия» в его современном значении действительно несет в себе идею экономической способности культурного производства создавать продукт, занятость и доходы и удовлетворять запросы потребителей, каким бы иным, более благородным, целям не служила деятельность художников. Действительно, многие внутри культурной сферы, включая и тех художников, чья объективная функция содержит некоторый элемент экономической выгоды, приветствуют идею того, что культурная деятельность вносит существенный вклад в экономику. Аргументируется это тем, что важность культуры в целом и искусства в частности должна была политически признана в мире, в котором царствуют экономисты; и нет лучшего способа это сделать, чем культивировать образ искусства как индустрии, более крупной (по крайней мере, в Австралии), чем пивная и обувная промышленность [148].

Вход
Поиск по сайту
Ищем:
Календарь