Онлайн книга «Продажи и управление бизнесом в розничном банке»
|
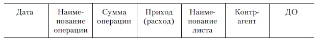
Д р/с — К 706**. Группировка — по дате и назначению платежа. В лист «Прочие доходы» попадают все остальные суммы доходов. При этом на основании бухгалтерских проводок в АБС разносятся следующие операции с соответствующих счетов учета доходов: — выдача наличных по пластиковым картам; — выдача наличных по счетам физических лиц; — плата за аренду ячеек; — прочие операции. Также необходимо предусмотреть в карточном модуле введение отдельных карточных групп, к которым будут привязаны отдельные счета доходов и расходов по картам. Оператор должен иметь возможность ввести вручную данные доходов, которые по каким-то причинам не учитывались в автоматическом режиме. Для этого оператор должен заполнить следующую форму. ![]() Внешний вид листа представлен ниже. ![]() Детализация расходных статей 1. Лист «Периодические платежи» (аренда, охрана, связь, инкассация). Информация может попадать как в автоматическом режиме, при указании конкретной корреспонденции счетов в АБС, так и в ручном, при введении данных оператором. Для этого оператор должен заполнить следующую форму. ![]() Лист «Периодические платежи» выглядит следующим образом: ![]() 2. Лист «Затраты на персонал». Информация может попадать как в автоматическом режиме, при указании конкретной корреспонденции счетов в АБС, так и в ручном, при введении данных оператором. Для этого оператор должен заполнить следующую форму: ![]() Лист «Затраты на персонал» выглядит следующим образом. ![]() ![]() 3. Лист «Общехозяйственные расходы». Информация может попадать как в автоматическом режиме, при указании конкретной корреспонденции счетов в АБС, так и в ручном, при введении данных оператором. Для этого оператор должен заполнить следующую форму. ![]() Внешний вид листа представлен ниже. ![]() 4. Лист «Маркетинговые затраты». Информация может попадать как в автоматическом режиме, при указании конкретной корреспонденции счетов в АБС, так и в ручном, при введении данных оператором. Для этого оператор должен заполнить следующую форму. ![]() Внешний вид листа представлен ниже. ![]() ![]() Внешний вид листа представлен ниже. ![]() Методика трансфертного ценообразования В управленческом учете банка может применяться централизованная система управления ресурсами, в рамках которой все привлеченные региональными центрами ресурсы «продаются» головной конторе. В случае размещения дополнительным офисом ресурсов в кредиты или другие инструменты они «покупаются» у головной конторы. Для стоимости «продажи» ресурсов применяются внутрибанковские ставки привлечения ресурсов, а для «покупки» — внутрибанковские ставки размещения ресурсов. Подсчет финансового результата от привлечения (размещения) ресурсов производится на ежемесячной основе в зависимости от валюты и сроков привлечения (размещения); в качестве базы для расчета применяется медианный остаток за расчетный период. Доход от привлечения ресурсов рассчитывается в разрезе каждого регионального центра в соответствующей валюте на соответствующий срок как разница между полученным доходом от продажи ресурсов головной конторы и фактически выплаченным процентом по привлеченным денежным средствам от клиентов (процентные расходы). Для расчета применяется формула по каждому сроку и валюте за отчетный месяц: ДохРЦп = ΣДохприв, где ДохРЦп — доход регионального центра от привлечения ресурсов по всем срокам и валютам; Дохприв — доход, полученный региональным центром от привлечения ресурсов на соответствующий срок и в соответствующей валюте; Дохприв = Медост × Стприв: Год × Дней: 100 — Процрасх, где Медост — медианный остаток денежных средств на соответствующий срок в рассчитываемой валюте; Стприв — размер внутрибанковской ставки привлечения ресурсов в соответствующей валюте и на соответствующий срок; Год — количество дней в году (365 или 366); Дней — количество дней в рассчитываемом месяце. Процрасх — процентные расходы регионального центра за расчетный месяц. Доход от размещения ресурсов рассчитывается в разрезе каждого регионального центра и ресурса в соответствующей валюте на соответствующий срок как разница между полученным доходом от размещения ресурсов (процентные доходы) и расходом, возникающим от покупки ресурсов у головной конторы. Для расчета применяется формула по каждому сроку и валюте за отчетный месяц: |
![Иллюстрация к книге — Продажи и управление бизнесом в розничном банке [i_026.jpg] Иллюстрация к книге — Продажи и управление бизнесом в розничном банке [i_026.jpg]](img/book_covers/067/67197/i_026.jpg)
![Иллюстрация к книге — Продажи и управление бизнесом в розничном банке [i_027.jpg] Иллюстрация к книге — Продажи и управление бизнесом в розничном банке [i_027.jpg]](img/book_covers/067/67197/i_027.jpg)
![Иллюстрация к книге — Продажи и управление бизнесом в розничном банке [i_028.jpg] Иллюстрация к книге — Продажи и управление бизнесом в розничном банке [i_028.jpg]](img/book_covers/067/67197/i_028.jpg)
![Иллюстрация к книге — Продажи и управление бизнесом в розничном банке [i_029.jpg] Иллюстрация к книге — Продажи и управление бизнесом в розничном банке [i_029.jpg]](img/book_covers/067/67197/i_029.jpg)
![Иллюстрация к книге — Продажи и управление бизнесом в розничном банке [i_030.jpg] Иллюстрация к книге — Продажи и управление бизнесом в розничном банке [i_030.jpg]](img/book_covers/067/67197/i_030.jpg)
![Иллюстрация к книге — Продажи и управление бизнесом в розничном банке [i_031.jpg] Иллюстрация к книге — Продажи и управление бизнесом в розничном банке [i_031.jpg]](img/book_covers/067/67197/i_031.jpg)
![Иллюстрация к книге — Продажи и управление бизнесом в розничном банке [i_032.jpg] Иллюстрация к книге — Продажи и управление бизнесом в розничном банке [i_032.jpg]](img/book_covers/067/67197/i_032.jpg)
![Иллюстрация к книге — Продажи и управление бизнесом в розничном банке [i_033.jpg] Иллюстрация к книге — Продажи и управление бизнесом в розничном банке [i_033.jpg]](img/book_covers/067/67197/i_033.jpg)
![Иллюстрация к книге — Продажи и управление бизнесом в розничном банке [i_034.jpg] Иллюстрация к книге — Продажи и управление бизнесом в розничном банке [i_034.jpg]](img/book_covers/067/67197/i_034.jpg)
![Иллюстрация к книге — Продажи и управление бизнесом в розничном банке [i_035.jpg] Иллюстрация к книге — Продажи и управление бизнесом в розничном банке [i_035.jpg]](img/book_covers/067/67197/i_035.jpg)
![Иллюстрация к книге — Продажи и управление бизнесом в розничном банке [i_036.jpg] Иллюстрация к книге — Продажи и управление бизнесом в розничном банке [i_036.jpg]](img/book_covers/067/67197/i_036.jpg)
![Иллюстрация к книге — Продажи и управление бизнесом в розничном банке [i_037.jpg] Иллюстрация к книге — Продажи и управление бизнесом в розничном банке [i_037.jpg]](img/book_covers/067/67197/i_037.jpg)
![Иллюстрация к книге — Продажи и управление бизнесом в розничном банке [i_038.jpg] Иллюстрация к книге — Продажи и управление бизнесом в розничном банке [i_038.jpg]](img/book_covers/067/67197/i_038.jpg)