Онлайн книга «Финансовый менеджмент»
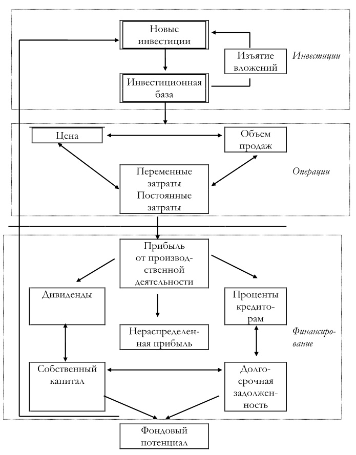
![]() Рис. 1.5. Сферы ответственности финансового менеджера Таким образом, финансовый менеджер – это лицо, отвечающее за ресурсы, их использование и финансовые результаты деятельности, он несет также ответственность за инвестиционные решения и решения по финансированию. Важной обязанностью является также предоставление га рынок финансовой информации о результатах деятельности компании, поскольку финансовый менеджер является посредником между компанией и финансовым рынком. Типы управленческих решений в финансовом менеджменте Финансовый менеджер принимает решения по использованию различных ресурсов для обеспечения интересов владельцев бизнеса и получения ожидаемой экономической выгоды. В финансовом менеджменте все управленческие решения относятся к трем основным областям: 1) инвестирование ресурсов; 2) основная деятельность бизнеса через использование этих ресурсов; 3) финансирование, обеспечивающее создание фондов под эти ресурсы. ![]() Рис. 1.6. Упрощенная модель бизнеса: инвестиции, операции, финансирование Общая модель бизнеса, объединяющая эти три области, представленная на рисунке (рис. 1.6), демонстрирует классификацию решений на три типа: – Инвестиционные решения или решения о планировании капвложений; – Операционные решения по текущему финансовому управлению; – Решения об источниках финансирования. Рассмотрим основные стратегии в каждой из этих областей. 1) Инвестиционные решения с капиталовложениями являются долгосрочными. Инвестиции являются главной движущей силой любого бизнеса. Они поддерживают разрабатываемые менеджерами конкурентные стратегии и базируются на планах (капитальных бюджетах) по вложению имеющихся или недавно приобретенных фондов в основные области: • реальные активы (здания, машины и оборудование, оснащение офиса); • научные разработки, совершенствование продукции или услуг, программы по продвижению товаров на рынок и т.д. 2) Операционные решения являются текущими, носят краткосрочный характер и отражают тактику финансового менеджмента. К ним относятся решения по эффективному использованию уже инвестированных фондов для работы на выбранных рынках, а также установлению правильной ценовой и обслуживающей политики. Эти решения неизменно сводятся к экономическим дилеммам, когда менеджеры должны соблюдать баланс между воздействием конкурентной цены и воздействием конкурентов на объем продаж, с одной стороны, и прибыльностью продуктов или услуг – с другой. В то же время все операции в бизнесе должны оставаться эффективными по затратам для того, чтобы достичь успеха в конкурентной борьбе. 3) финансовые решения или решения по финансированию – это долгосрочные решения по выбору источников финансирования инвестиций и структуры капитала, составление планов финансового роста. Здесь выделены две основные области принятия решений и формирования стратегий: – распоряжение прибылью и формирование внутренних источников финансирования; – определение цены источников финансирования и оптимизация структуры капитала компании. Обычно долгосрочные решения по инвестированию и финансированию принимаются высшим руководством компании и утверждаются Советом директоров, поскольку эти решения определяют долгосрочную жизнеспособность фирмы. Финансовая служба и функции финансового директора Финансовый директор выполняет следующие функции в компании: 1) В области корпоративной стратегии: – Определение стратегических целей в количественном выражении; – Разработка стратегических проектов и принятие инвестиционных решений; – Оценка соответствия рыночных возможностей и ресурсов компании; – Финансовое планирование и бюджетирование; – Разработка финансовых критериев для всех уровней управления и системы стимулирования; – Разработка финансовой и дивидендной политики. 2) В области управления активами: – Формирование оптимальной структуры активов; – Разработка политики управления оборотным капиталом; – Формирование политики защиты активов; – Распределение денежных потоков во времени; 3) В области управления финансированием: – Формирование оптимальной структуры капитала; – Обеспечение предприятия финансовыми ресурсами и эффективности их использования. 4) В области тактики финансового управления: – Финансовый анализ деятельности организации; – Управление рентабельностью; – Оптимизация налоговых выплат. 5) Выбор модели поведения на финансовом рынке. 6) Информационное обеспечение финансовых решений и предоставление финансовой информации стейкхолдерам. Кроме изучения и практического применения инструментов финансового анализа необходимо понимать, что управленческие решения зависят от точек зрения заинтересованных сторон, а также от надежности информации. В любой ситуации следует четко определять цель планируемой деятельности и цель анализа, иначе процесс анализа становится бессмысленным. Структура финансовой службы. На выполнение тех или иных функций финансового менеджмента оказывает влияние организационная структура финансовой службы компании. Типичная структура финансовой службы представлена на рис. 1.7. В большинстве крупных компаний есть должность финансового директора (финансового управляющего), который является вице-президентом по финансовым вопросам. Функции могут быть распределены между казначеем, главным бухгалтером и заместителем финансового директора по финансовому планированию (вицепрезидент по финансовому планированию ). ![]() Рис. 1.7. Структура финансовой службы компании Финансовый директор занимается в основном разработкой и проведением финансовой политики. Обязанность казначея – следить за текущим счетом денежных средств, привлечением денежных средств, за поддержанием связей с банками, акционерами и инвесторами, владеющими ценными бумагами. Главный бухгалтер несет ответственность за финансовую отчетность фирмы, внутренний учет и уплату налогов. |
![Иллюстрация к книге — Финансовый менеджмент [img3b93fedafadf4fe3924801aaca58c44d.jpg] Иллюстрация к книге — Финансовый менеджмент [img3b93fedafadf4fe3924801aaca58c44d.jpg]](img/book_covers/066/66991/img3b93fedafadf4fe3924801aaca58c44d.jpg)
![Иллюстрация к книге — Финансовый менеджмент [img938aa76696ee4451bb5f465d5d3176e5.jpg] Иллюстрация к книге — Финансовый менеджмент [img938aa76696ee4451bb5f465d5d3176e5.jpg]](img/book_covers/066/66991/img938aa76696ee4451bb5f465d5d3176e5.jpg)
![Иллюстрация к книге — Финансовый менеджмент [img32442df172bd477ead3ed46807732582.jpg] Иллюстрация к книге — Финансовый менеджмент [img32442df172bd477ead3ed46807732582.jpg]](img/book_covers/066/66991/img32442df172bd477ead3ed46807732582.jpg)