Книга Ментальные карты для бизнеса, страница 18 – Алексей Рязанцев

Авторы: А Б В Г Д Е Ж З И Й К Л М Н О П Р С Т У Ф Х Ч Ш Ы Э Ю Я
Книги: А Б В Г Д Е Ж З И Й К Л М Н О П Р С Т У Ф Х Ц Ч Ш Щ Ы Э Ю Я
Бесплатная онлайн библиотека LoveRead.in

Онлайн книга «Ментальные карты для бизнеса»

📃 Cтраница 18

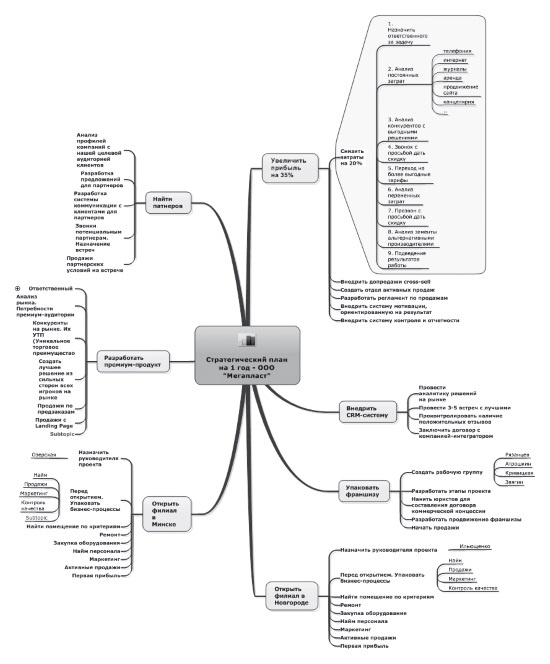
2. Первый уровень – это цели, которых необходимо достичь в ближайший год.

Например, увеличить объем продаж, упаковать бизнес во франшизу, открыть два новых филиала и т. д.

3. На втором уровне необходимо обозначить количественные характеристики, являющиеся индикаторами достижения цели. Например, для цели «Увеличить объем продаж» это конкретный процент увеличения – 40 %.

4. Третий уровень – это инструменты/действия, с помощью которых вы будете достигать каждой цели. Например, ваша цель – увеличить объем продаж на 40 %.

Для этого вам необходимо усилить продажи по имеющимся клиентам на 30 %, привлечь на 50 % больше новых покупателей и т. д. Это все вносится во второй уровень ментальной карты отдельно по каждой цели.

5. Четвертый уровень ментальной карты при составлении стратегического плана – это пошаговый план на каждое действие второго уровня. Например, для увеличения объема продаж по имеющимся клиентам на 30 % необходимо внедрить технологии cross-sale и up-sale, проводить постпродажную работу, провести реактивацию клиентов и т. д.

Такую инструкцию необходимо сформировать на каждый блок предыдущего уровня ментальной карты.

Иллюстрация к книге — Ментальные карты для бизнеса [i_057.jpg]

Рис. 38. Ментальная карта «Стратегическое планирование» (развернутое)


Как уже было сказано, цели должны быть ограничены во времени. Контролировать сроки вам будет удобно, если для составления ментальных карт использовать программный продукт – Mind Manager. Он предусматривает такую функцию, как диаграмма Ганта. Это таблица для визуального представления календарных сроков, отведенных на конкретную задачу. В привычной форме она выглядит следующим образом.


Таблица – Диаграмма Ганта

Иллюстрация к книге — Ментальные карты для бизнеса [i_058.jpg]

По горизонтали вы прописываете месяца, на которые разработан стратегический план, по вертикале – задачи, которые поставлены на данный период. Затем идентифицируете те ячейки-месяцы, в течение которых должна быть достигнута каждая из задач. Например, Задачу 1 необходимо реализовать до октября. Также можно ранжировать сроки по степени оптимистичности.

В Mind Manager этот процесс автоматизирован. Вам необходимо лишь привязать диаграмму к карте и указать временные отрезки.

По окончании периода, на который разрабатывался стратегический план, работу над ним нужно продолжить. Обязательно! Это работа заключается в сравнении показателей, которые были запланированы, и показателей, которые были достигнуты в действительности. Также важно выявить причины расхождения плана и действительности. Иногда существуют взаимосвязанные задачи, и достигнуть в полном объеме цели В можно лишь реализовав на 100 % цель А. Соответственно, если в полном объеме не выполнена задача А, то и показатель задачи В не достигнет планируемого. Mind Manager еще удобен и тем, что вы графически можете показывать взаимозависимые процессы.

Иллюстрация к книге — Ментальные карты для бизнеса [i_059.jpg]

Рис. 39. Диаграмма Ганта в Mind Manager


Стратегический план – это план долгосрочного развития компании. Но для успешного бизнеса этого недостаточно. Немаловажно формировать краткосрочные планы. И эффективнее, если их срок будет равняться 12 неделям.


Краткое резюме главы

Иллюстрация к книге — Ментальные карты для бизнеса [i_060.jpg]
Глава 11
План развития на 12 недель
Иллюстрация к книге — Ментальные карты для бизнеса [i_061.jpg]

Рассмотренное в предыдущей главе стратегическое планирование – это долгосрочное планирование. Как правило, стратегический план охватывает 1–3 года. Однако не стоит упускать из вида важность и краткосрочного планирования. Именно ему и посвящен этот раздел. И я предлагаю вам планировать по-новому.

Как правило, как личные цели, так и планы по развитию бизнеса мы формируем на новый календарный год. Я рекомендую вам отказаться от 365 дней в году и мыслить 12-недельным годом. То есть все те цели, которые вы распределяли на год, распределите на 12 недель. Возразите, что это невозможно? Уверен, что 95 % ваших годовых целей возможно достичь за более короткие сроки, чем вы думаете. В календарном году в среднем 52 полные недели. Если ваш год состоит из 12 недель, то за один календарный год вы достигните того, что ранее планировали растянуть на 4 года. Таким образом, вы повышаете эффективность своего бизнеса в 3–4 раза. И всего за один год достигаете большего, чем за последние 3 года!

Почему это работает? Во-первых, такое планирование более предсказуемо. Согласитесь, спрогнозировать ситуацию на три месяца проще, чем гадать, что вас ждет через 10 месяцев. Соответственно, по окончании одного 12-недельного года вы сможете скорректировать планы на следующий, исходя из итогов завершенного года, внешних обстоятельств, внезапных обстоятельств и т. д. Во-вторых, при 12-недельном мышлении вы ощущаете близость крайнего срока – deаdlinе. Это мотивирует к действию. То есть, осознавая, что год скоро закончится, вы более активно беретесь за реализацию поставленных целей.

Для организации 12-недельного планирования вам необходимо создать рабочую группу. Это 3–5 наиболее активных и целеустремленных сотрудников вашей компании. Их задача – это формулировка задач, их распределение на 12 недель, контроль качества и сроков их реализации. На одну неделю рационально устанавливать 3–5 задач. Так вы достигните максимальной эффективности от года и не перегрузите персонал. После того как будут сформулированы цели, необходимо определить количественные характеристики, которыми будете их замерять, а затем составить план действий по выполнению каждой задачи.

13-я неделя – это время разбора полетов и формирования новых планов. Как и в случае со стратегическим планированием, необходимо сопоставлять плановые показатели и достигнутые, выявлять причины несоответствия планов, учитывать выявленные факторы при дальнейшей постановке целей и др.

Планирование на 12 недель в ментальных картах.

1. Ядро ментальной карты при 12-недельном планировании – это период, на который составляется план, т. е. датированные границы последовательных 12 недель.

2. Уровень 1 в данном случае – это 12 недель формируемого плана.

3. Уровень 2 – это цели, распределенные по неделям. Если некая цель реализуется в течение нескольких недель, то в ментальной карте можно графически показать их взаимосвязь.

4. Уровень 3 ментальной карты при составлении 12-недельного плана могут составить количественные характеристики цели, служащие индикатором, по которому проводится оценка степени реализации цели.

Вход
Поиск по сайту
Ищем:
Календарь